Diese Seite befindet sich im Aufbau...
AM-Empfänger im Flugfunk
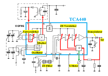
Blockschaltbild eines recht populären AM-Empfänger-ICs: TCA440
Bildvorlage: © SIEMENS
Blockschaltbild eines AM/FM-Empfänger/ZF-ICs von Toko:
Bildvorlage: © TOKO Inc.
Flugfunkgerät von YAESU

Bild: © DJ3UE
Diese Seite befindet sich im Aufbau...
Letzte Änderung am: 25.9.2025