4 Antennen (PA0CVW) - DF9IE - Homepage

DF9IE
Menü
Direkt zum Seiteninhalt
SSSD mit 4013 + 4001

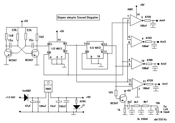
Man kann die Antennensteuerung des „Super-Simple-Sound-Doppler“-Peilers anstelle eines 4017-Zählers und 2 Dioden auch mittels den Logikbausteinen 4013 und 4001 aufbauen. Diese Antennenansteuerung ist ein „echter Harttaster“, also ohne „abgeflachte Flanken“ und ohne leichte Überlappung wie bei der Schaltung von PA8W. Aber, wenn man die 4 Transistorstufen mit den Miller-Kondensatoren aus der Schaltung von PA8W an die Ausgänge des 4001 anschließt, dann hat man wieder die gleiche Funktionalität.

Hinweis:
Der BC547 ist ein NPN-Transistor, kein PNP-Transistor (falsches Symbol im Schaltplan)!
Siehe auch das EEVblog-Forum sowie das Forum von Zendamateur.com.
Bilder: © PA0CVW
Man beachte den sternförmigen Aufbau!
Zur Erinnerung:
Die Gesamtstrecken (von der „Sammelschiene“ der einzelnen Umschalter [zum Empfänger] bis zu den einzelnen Antennen) müssen für alle 4 Kanäle gleich lang sein! Dies betrifft also nicht nur die Koax-Kabellängen zu den einzelnen Antennen, sondern auch die Leiterbahnlängen auf der Antennenschalterplatine. Am besten ist diese Bedingung mit einem sternförmigen Aufbau des Antennenschalters zu erreichen.

Erstausgabe: Dez. 2000 – Neuauflage: Sept. 2022
Zurück zum Seiteninhalt