IN3LBQ on the Hühnerspiel (Amthorspitze) - photo by IN3OTD

Small PA driver for HF

Small PA driver for the Hermes-Lite Class-A HF PA.
Circuit is based on the classical lossless-feedback scheme by Norton.

Main characteristics:

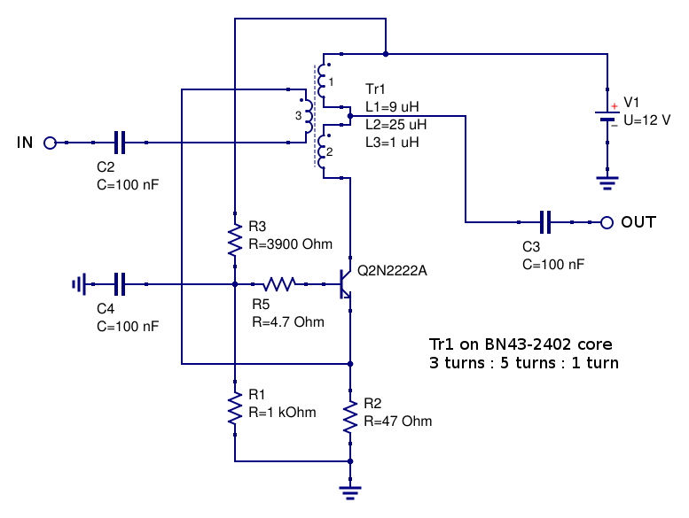
Schematic:

Low-power driver schematic HF PA driver

Intermodulation products at 240 mW PEP output:

Class-A HF power amplifier two-tone IMD

Measured small-signal S-parameters (with 0 dBm input):

Class-A HF PA measured S-parameters.

The fundamental and harmonics output levels versus input power, with a 10 MHz sinewave input, is shown in the graph below:

the output power at 1 dB of compression is about 200 mW (23 dBm); at this power level the amplifier is practically saturated and the output power does not increase anymore by increasing the input.

RF output and DC current drawn from the supply versus input power (10 MHz sinewave) are shown in the following graph:

and the resulting efficiency is shown in the graphs below (data are the same for the two graphs, in the first the input and output power are in dBm and in the second they are in watt):

The third-order intermodulation products amplitude w.r.t the output power per-tone is shown in the graph below (to obtain the actual [average] output power multiply the value by two, to have the PEP, multiply by 4):

IMD levels vs. output power IMD levels vs. output power

at an IM3 of -30 dBc the output power is around 61 mW per tone.

The graph below shows the relative amplitude of the IMD products (separately for upper and lower products) for a two-tone test with varying tone spacing at 240 mW PEP output:

IMD vs. tone spacing

By plotting the third-order intermodulation products power vs. the input power we can find the intercept point by extrapolating the results. The amplifier third-order intermodulation products follow the theoretical 3:1 slope w.r.t. the input power up to about 6 dBm input, as can be seen from the graph below:

Computed IP3

The input IP3 turns out to be 34.5 dBm and the corresponding output IP3 is 43.5 dBm.