Çİft yüzlü PCB kullanılacaktır. Üst yüz GND olacaktır. Alt yüzde bulunan GND alanları kompanent bacakları çift taraflı lehimlenecektir. GND olmayan padlar kalın uçlu bir matkapla havşalanacaktır.

BF960 dual gate mosfetler ters olarak montajlanmıştır.

Devrede  küçük ve kompakt bir yapıda olması nedeniyle, UR3ILF tarafından tasarlanan SI5351A PLL çipine dayalı VFO devresi kullanılmıştır. Devrenin bant çıkışları 4 bit BCD olarak mevcut olup, Preamplifikatör ve zayıflatıcı çıkışları mevcuttur. Yapılan örnekte 20db preamplifikatör ve 10db zayıflatıcı kartları eklenmiştir. S-metre girişi mevcuttur.
ÇAYLAK ÇOK BANTLI HF TELSİZ PROJESİ
Üstten görünüm
Alttan görünüm.
20Watt Power Amplifier
KUTULAMA VE İNŞAAT TEKNİĞİ;

Sağ ve sol kenarlarda ikişer adet köşebentin arasına aluminyum saç yerleştirilerek vidalanarak bir şase  oluşturulmuştur. Bunun üst ön kısmına RF Anakart, üst arka kısmına BPF kartı yerleştirilmiştir. Alt kısımda arkada LPF kart, alt ön tarafta Güç regülatör ve Preamplifikatör/Attenuatör kartları yerleştirildi. Aliminyum sacdan ön ve arka kapaklar kesilerek kıvrıldı. Arka kapağın iç kısmına Power Amplifikatör Kartı yerleştirildi. Çıkış, Hoparlör ve Power konnektörleri arka kapağın sağ tarafından çıkarıldı.

Hoparlör için fazla bir yer kalmadığından, hoparlör yerleştirilemedi. Harici hoparlör kullanıyorum.

VFO kartı ön kapak üzerine yerleştirildi, bunun arkasında bant seçici kartı eklendi. Ön Panel şekil ve yazıları ön kapak üzerine fotogravür yöntemi ile asit aşındırma yapılarak hazırlandı.
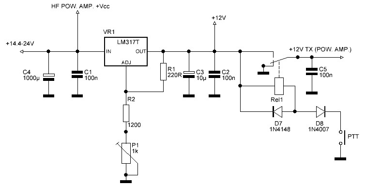
Güç Kontrol Kartı Anakart ve Diğer kartlar için gerekli +12V besleme gerilimini üretirken, TX Power Amplifier driver  katı için gerekli besleme voltajını anahtarlamaktadır. Bu kat biraz acele yapıldı. Dremel ile boş bir PBC ye hızlıca kazılıp monte edildi. İlerki zamanlarda LDO esaslı bir devre yeniden tasarlanarak yapılacaktır. 13.8V Vcc ile 12 volt besleme voltajının sağlıklı bir şekilde elde edilmesi amaçlanacaktır. LM317T Power driver katının besleme akımı dikkate alındığında biraz yetersiz kalmaktadır.
VFO devresinde attenuator/ preamplifikatör çıkışları bulunduğundan bu kart ta dizilerek monte edildi. Üst bantlarda bant görültüsünün düşük olması nedeni ile buralarda önyükselteç çoğunlukla faydalı olabilmektedir.