VU2JMX@BANGALORE                               

 

Home Page

Mizuho SG-9

Hallicrafters S20R

First QRP TX

6883B Linear

GE524 and GR345

300W HF amp

ICOM VHF

9851 DDS 

DDS and 16F628

HamGuide

 

          

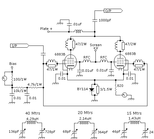
                    My homebrew 6883B Linear Amp.

Output of this amp is about 100W under optimum operating conditions. The tubes are same as 6146B except for heater voltage which is 12.6V.

                    6CL6 Driver for the above amp.

Home