| Low-Power FM Transmitter Circuits |
| Talk Hard! |
Broadcast Warehouse PLL+ 1 Watt FM Exciter
- Broadcast Warehouse PLL+ 1 Watt FM Exciter - Manual (PDF)
- Broadcast Warehouse PLL+ 1 Watt FM Exciter - Overview Newer version of the exciter using surface-mount components.
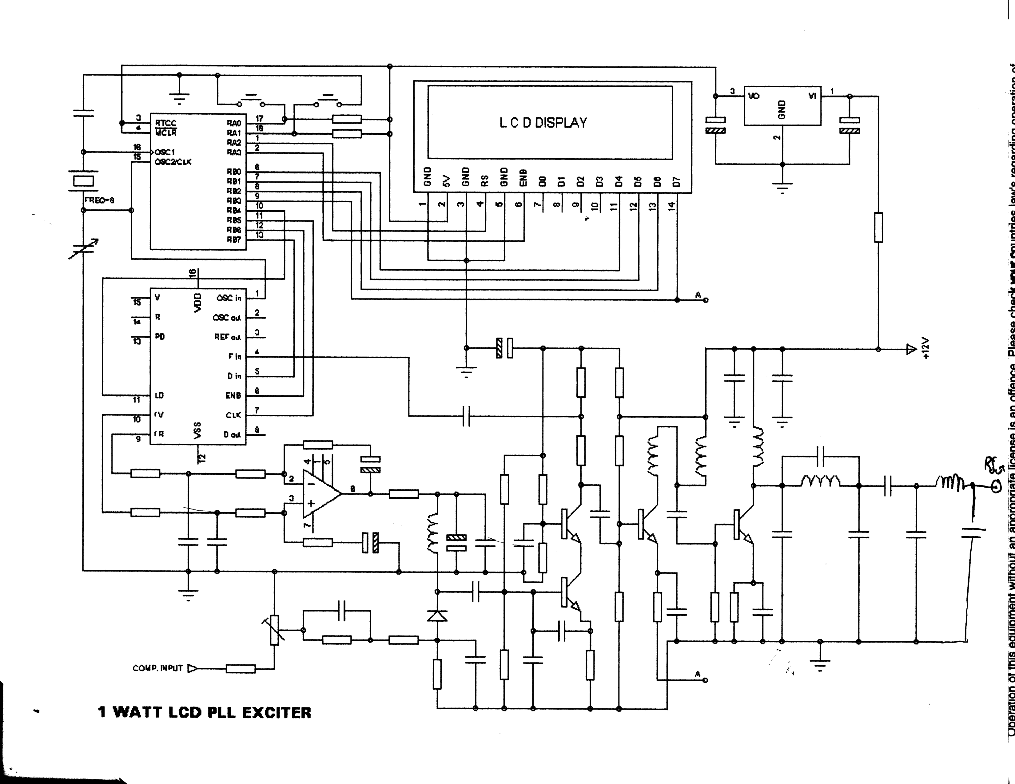
Broadcast Warehouse LCD PLL FM Exciter
- Broadcast Warehouse LCD PLL FM Exciter Manual Older model, no longer available. (121k PDF) (Schematic #1, Schematic #2)
- Broadcast Warehouse 1 Watt FM PLL Transmitter Kit Review
- Broadcast Warehouse 1 Watt FM LCD PLL Transmitter Kit Review
- Broadcast Warehouse 1 Watt FM LCD PLL Transmitter Review by Websurf.
- Broadcast Warehouse Response Tweaks for improved harmonic rejection.
Broadcast Warehouse Limiter PLUS
- Broadcast Warehouse Limiter PLUS Manual (234k PDF) (Schematic)
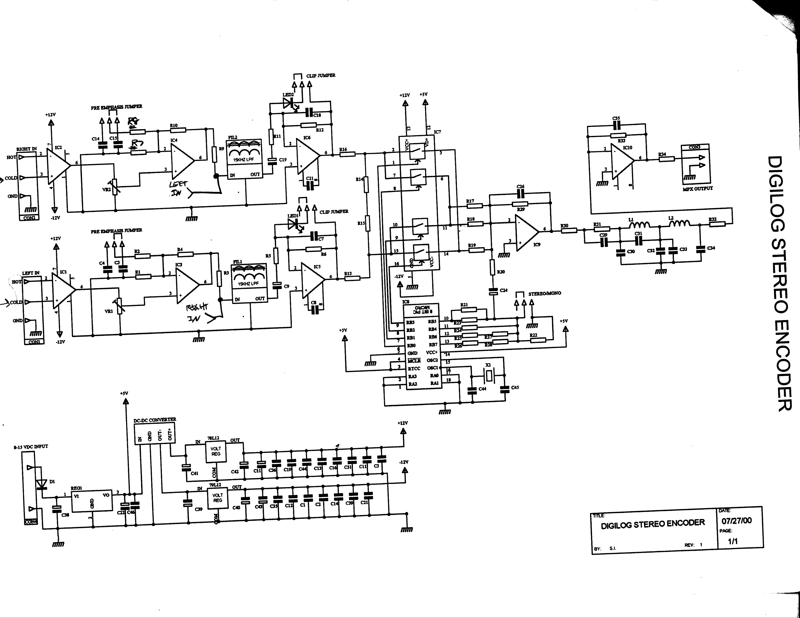
Broadcast Warehouse DIGILOG Stereo Encoder
Broadcast Warehouse TX 150/300 FM Broadcast Transmitter
- Broadcast Warehouse TX 150/300 Transmitter Manual Older version. (784k PDF)
- Hacked Page 33 LCD schematic. (46k PDF)
- Hacked Page 34 RF PA schematic. (45k PDF)
- Hacked Page 35 Limiter schematic. (52k PDF)
- Hacked Page 36 Stereo encoder schematic. (44k PDF)
- Hacked Page 37 PLL exciter schematic. (60k PDF)
- Hacked Pages 38-41 Component list.
- Broadcast Warehouse TX 150/300 Transmitter Manual Newer version. (2.8M PDF)
Veronica Kits 20 Watt RF Amplifier
- Veronica Kits 20 Watt RF Amplifier Manual (76k PDF)
- Veronica Kits 20 Watt RF Amplifier Report
- Veronica Kits 20 Watt Amplifier Schematic Partial.
Veronica Kits Professional Limiter/Compressor
Veronica Kits Professional 87.5-108 MHz 1 Watt PLL FM Broadcast Transmitter
- Veronica Kits Professional 87.5-108 MHz 1 Watt PLL FM Broadcast Transmitter Manual (747k PDF) (Schematic)
- Veronica Kits PLL vs Ramsey FM100
- Veronica Kits 1 Watt PLL Component Layout Slight error, should have the 1.8 pF (C35) cap in series with the RF output, refer to schematic
- More Errors on the Veronica Layout Be sure to double check against the schematic
- Veronica Kits 1 Watt PLL PCB Layout Slight error, should have the 1.8 pF cap (C35) in series with the RF output, refer to schematic
Veronica Kits 5 Watt FM Transmitter
Panaxis FMX PLL FM Broadcast Transmitter
- Panaxis FMX PLL FM Broadcast Transmitter Manual (96k PDF) (Schematic)
- Panaxis FMX Low Audio Frequency Improvement Modification
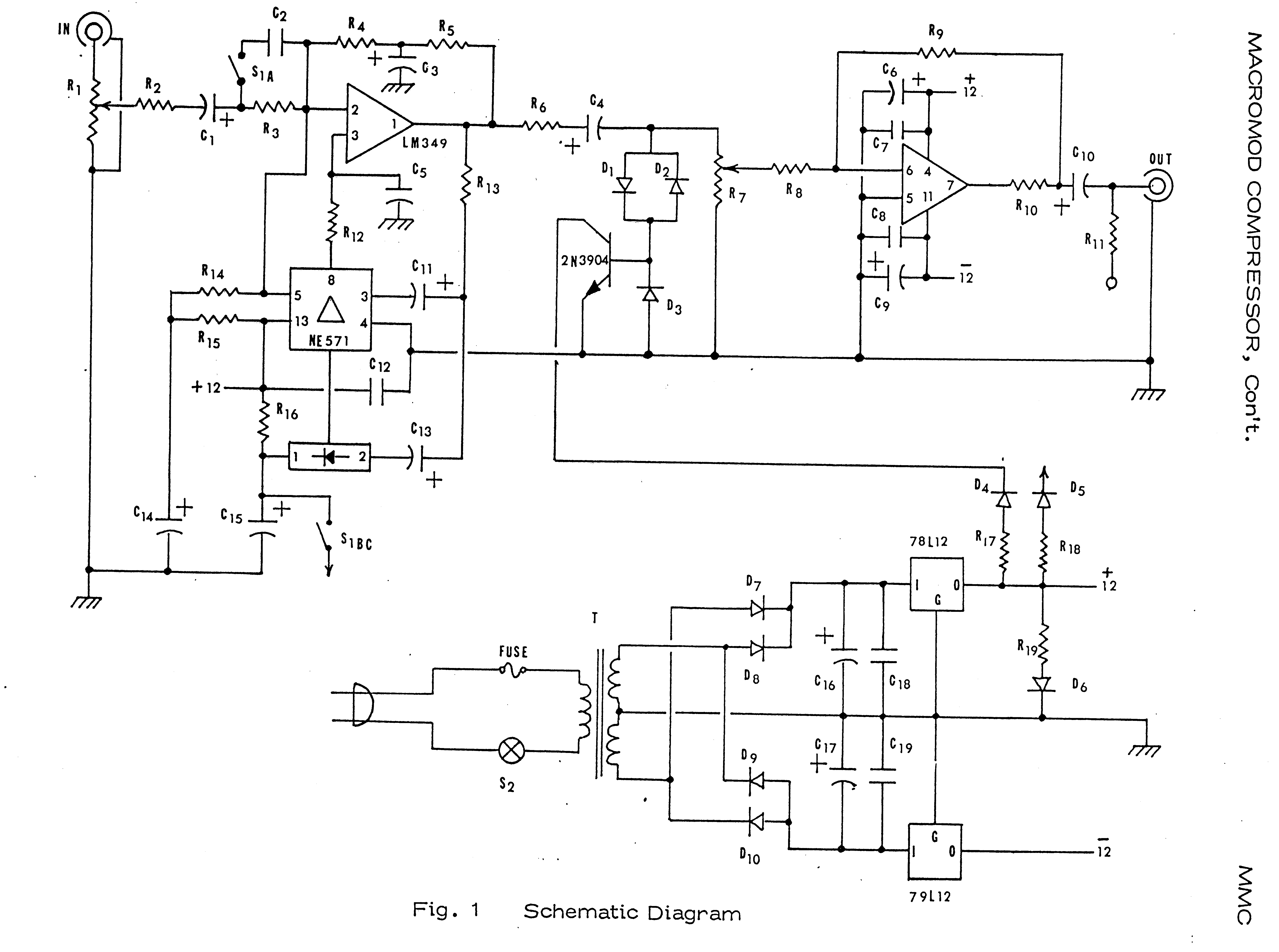
Panaxis Macromod Audio Compressor
- Panaxis Macromod Audio Compressor Manual (834k PDF) (Schematic)
Free Radio Berkeley 1/2 Watt PLL Transmitter Kit
- Free Radio Berkeley 1/2 Watt PLL Transmitter Kit Manual (857k PDF) (Schematic)
- Component List - Corrected Version
Other
- Free Radio Berkeley 15 Watt Amplifier Picture
- Free Radio Berkeley 1 Watt RF Amplifier Kit Assembley instructions
- Free Radio Berkeley 6 Watt RF Amplifier Kit Assembley instructions
- Free Radio Berkeley 20 Watt RF Amplifier Schematic
- Free Radio Berkeley 40 Watt RF Amplifier Schematic
- Free Radio Berkeley 75 Watt RF Amplifier Schematic
- Free Radio Berkeley Tunable Dipole Antenna
- Free Radio Berkeley 5/8 Ground Plane Antenna
- Free Radio Berkeley Slim Jim Antenna
- Free Radio Berkeley 7-Element Low Pass Filter
- Free Radio Berkeley 7 Watt Amplifier - Instructions (57k PDF)
- Free Radio Berkeley 15 Watt Amplifier - Instructions (148k PDF)
Ramsey FM10 FM Stereo Transmitter Kit
Ramsey FM25 Professional Synthesized FM Stereo Transmitter Kit
- Ramsey FM25 Schematic
- Another Ramsey FM25 Schematic
- Ramsey FM25 Component Layout
- Ramsey FM25 PC Board Layout
- Frequency Adjustment Modification for a Ramsey FM25
- Ramsey FM25B Bass Fix
- Report on the Ramsey FM25B
Ramsey FM100 Super Pro FM Stereo Radio Station Kit
Other
- Ramsey TV6 TV Transmitter Manual & Schematic (153k PDF)
Homebrew FM Broadcast Amplifiers
- Homebrew 40 Watt Amplifier for FM Broadcast Covers the construction of Marconi's 40 watt amplifier.
- Schematic for a Broadband Panaxis 45 Watt Amplifier
- A 300 Watt Power Amplifier for the 88 to 108 MHz FM Broadcast Band Freescale MRF6V2300N-based amplifier design by Antonio Eguizabal. (419k PDF)
- Homebrew Version of the Broadcast Warehouse 150 Watt Amplifier Uses a BLW77/SD1407. (Mirror)
- Broadcast Warehouse 150 Watt Amplifier PCB Layout #1
- Broadcast Warehouse 150 Watt Amplifier PCB Layout #2
- Elenos 150 Watt Amplifier Technical Manual With schematic (576k PDF)
- Radio Shack HTA-20 Modifications for the FM Broadcast Band (HTA-20 Schematic) (HTA-20 PCB Layout)
Pictures & Notes from L.D. Brewer's Old Website
- The L.D. Brewer "Rack Enclosure" Veronica exciter with PLL, stereo coder, and 2 limiters in L.D. Brewer rack mount enclosure.
- The L.D. Brewer "Rack Enclosure" Another view.
- Custom L.D. Brewer LPFM Transmitter Rack mount PLL exciter showing Veronica limiters, Veronica stereo coder, Panaxis PLL, 40 watt amp (behind RF shield). Unit shown is configured with front panel frequency selector.
- Outside Picture of L.D. Brewer Rack Mount Transmitter Rack mount PLL exciter, with front panel frequency selector and level LEDs for limiters. Available in 1 watt, 20 watt NO-TUNE and 40 watt configuration. Requires 13.8VDC. Fits standard 19" rack.
- Free Radio Berkeley 40 Watt Amplifier Kit
- Free Radio Berkeley 40 Watt Amplifier Brick Enclosure
- Bitchin Home Invasion by Automatic Weapon Toting Thugs Awakens Quiet Temple Terrace Neighborhood.
- 102.1 FM's Photo Gallery - 1 102.1 FM's air studio.
- 102.1 FM's Photo Gallery - 2 102.1 FM's transmitter racks.
- 102.1 FM's Photo Gallery - 3 102.1 FM's production studio.
- 102.1 FM's Photo Gallery - 4 FCC agents check out the signal level near 102.1 FM's transmitter.
Partial Mirror of Mark Weiss' FM Broadcast Projects
- A Circularly-Polarized Commercial-Style FM Broadcast Antenna
- On The Air! A guide to setting up your own FM station.
- Technical Note BC-05: Broadcast Audio - Fitting the Bandwidth A discussion on the nuances of broadcast limiting.
- Technical Note BC-04: Setting Modulation Levels A highly-accurate method using oscilloscope.
- Technical Note BC-03: Practical Stereo Generator Adjustment Procedures
- Technical Note BC-02: Bandwidth of Transmitter & How It Affects Audio Performance
- Technical Note BC-01: Pre-Emphasis, Low-Pass Filtering & Why It's So Important
- Hum & Noise Causes and cures of hum in FM transmitter installations.
- Mark Weiss' Pre-Emphasis Circuit
- Mark Weiss' 4th Generation Stereo Audio Limiter (Value for Unmarked Resistor)
- Mark Weiss' Audio Compander with Noise Gate
- Mark Weiss' Sibilance Limiter
- Mark Weiss' PLL Exciter
- Mark Weiss' Modulation Meter
- Values for Unmarked Components in the Mark Weiss Modulation Meter Also values to change his pre-emphasis circuit to 50 µS.
- USENET Discussion - 1
- USENET Discussion - 2
- USENET Discussion - 3
- 300 Watt Broadband Amplifier Uses the Motorola MRF141G.
- A Simple Broadband 15-Watt Amplifier Uses the Motorola MRF136.
- BA1404 Modifications from Mark Weiss
Miscellanous / Notes / Datasheets
- Comet CFM-95SL Antenna Information Sheet
- Progressive Concepts LPF7002 Low-Pass Filter Information (42k PDF)
- How to Improve Your Audio by Replacing Passive Components
- PTEK FM Series FM Broadcast Exciter Handbook With schematic (580k PDF)
- FCC Field Office Locations
- L. D. Brewer 7 Watt Amplifier Manual
- 1 Watt RF Amplifier Using a 2N4427 Schematic for 88-108 MHz.
- 40 Watt RF Amplifier Using a 2N6084 Schematic for 88-108 MHz.
- 15 Watt RF Amplifier Using a 2SC2539 Schematic for 88-108 MHz.
- FM Broadcast Band Low-Pass Filter With a -40 dB tap.
- North Country Radio MPX96 FM Stereo Transmitter Modifications
- Theory of AM, FM, and FM Stereo
- FM Radio Station Seperation Standards
- Interpreting Spectrum Analyzer Plots by Marconi
- FM Radio Station Classes
- Power Combiner/Splitter for the FM Broadcast Band
- Pictures and Waveforms from J.A. Alvarez Amoros Detailed construction notes of the Forrest Cook stereo coder (1.9M PDF)
- Motorola MC145170 Motorola PLL Serial Synthesizer PIC Code
- Motorola MC145170 Motorola PLL Serial Synthesizer PIC Code Another version
- PIC16C57 Code for a Motorola MC145170 PLL Synthesizer
- RadioMax PIC Code (Header File)
- AVR AT90S1200 Code for a Motorola MC145170 PLL Synthesizer LCD control also. (Header File, Define File)
- Quick Yagi 4.0 Yagi design program (234k ZIP)
- Simple FM Dipole Construction
- Lutz Community Radio FCC Raid November 19, 1997
- FCC, BLT, DOA Article on KBLT by Sara Scribner
- Low-Power Radio Broadcasting by James R. Cunningham (4.5M PDF)
- North Country Radio's MPX 2000 FM Transmitter From Poptronics, July 2001 (2.7M PDF)
- Radio is My Bomb A DIY Manual for Pirates (14.9M PDF)
- Seizing the Airwaves: A Free Radio Handbook by Ron Sakolsky and Stephen Dunnifer (20.2M PDF)
- To Design and Build a Portable, Miniaturized, Multichannel FM Transmitter by Francis McSwiggan. (1.1M PDF)
- Hobby Broadcasting Summer 1999 (7.4M PDF)
- Motorola MPSH17 Transistor Used in some Free Radio Berkeley kits (78k PDF)
- Motorola MPSH10 Transistor Used in some Broadcast Warehouse kits (81k PDF)
- Rohm BA1404 Stereo Modulator (484k PDF) (Alternate Version with FAQ)
- JRC NJM2035 Stereo Modulator (191k PDF)
- Motorola MC1648 VCO (243k PDF)
- Motorola MRF171A MOSFET (291k PDF)
- SGS-Thomson SD1407 Transistor (107k PDF)
- Philips BLX69 Transistor Used in the Veronica 20 watt amplifier. (241k PDF)
- Mitsubishi 2SC2539 Transistor (130k PDF)
- Mitsubishi 2SC1971 Transistor (124k PDF)
FM Broadcast Spot Jammer
- Cybertech Vol. 3 No. 2 (455k PDF)
- spipll.tar.gz Source Code
- Wideband FM Broadcast Band Jammer This wideband radio frequency jammer simultaneously blocks all commercial FM broadcast band (87.5 MHz to 108 MHz) transmissions within the jammer's transmission range.
Links
- RF-Links.com - Wireless Audio/Video Links Very high-quality wireless video/audio studio-to-transmitter links.
- Progressive Concepts Large U.S. distributor of LPFM gear.
- Mark Weiss' Anime Music Network Good schematics from the Bass Pig
- Marconi's VHF Pirate Information and Transmitter Kit Reviews Detailed reviews and schematics.
- Forrest Cook's Micro Power FM Broadcasting Circuits Good stero encoder schematic.
- The Official Pirate Radio Kit Site The site that started it all.
- Benchmark Media - Clean Audio Guide
- Low-Power Radio Blog
- Part15.us - The Free Resource for Part 15 Community Radio
- Belkin Tunecast 2 Modification Extending the range of the Belkin Tunecast II.
- Free Radio Berkeley: Building a Low-Power FM Broadcast Station (YouTube)
- Pump Up The Volume Theatrical Trailer (YouTube) (Transcript)
- H2K: Low-Power FM Speech at H2K by Bernie S., Pete Tridish, and Andrew Yoder. (YouTube)
- H2K: Pirate Radio 101 Speech at H2K by DJ Anne Animus, Mr. E, Ken-Zo, and Professor Klystron. (YouTube)
- H2K2: Low-Power FM Basics Speech at H2K2 by Pete Tridish and John Ramsey. (YouTube)
- H2K2: Fun With Pirate Radio and Shortwave Speech at H2K2 by Craig Harkins and Allan Weiner. (YouTube)
Knowledge is Power