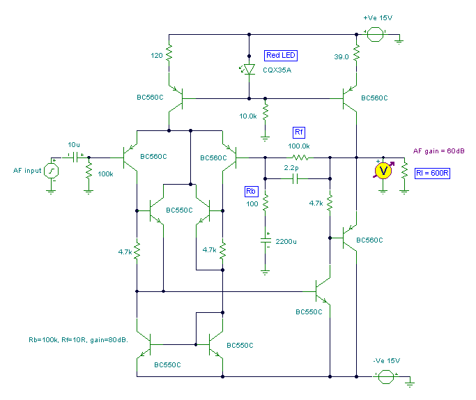
HI-FI AF Preamplifier

Notes:
This
circuit has an exceptionally good high
frequency response, as demonstrated by applying an 100kHz squarewave to the
input. I have produced some response graphs using Tina Pro to highlight these
characteristics.
The Preamp's Frequency and Phase Response

Squarewave Response with 100kHz Input Applied

Total Noise at Output Measured with 600R Load

Signal to Noise Ratio at Output

Original by: Graham Maynard
|
Ham radio Data Center - free schematics | Free HAM Directory | About me | Acronyms
| CW | Data
Sheets | Docs | Download | E-mail | HOME | Ham projects | Hobby
circuits | Photo galery | PIC | QTH
photos |
Sign
in my guestbook | View
my guestbook ]
© 2001 - YO5OFH, Csaba Gajdos