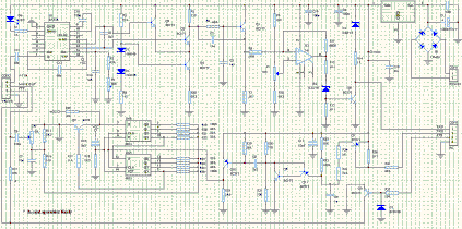
"Cheap"  1k2 packet radio modem

 

     Schematic file in  .prn  format
  Bill of materials

 

For more info, PCB, tnc2 kit  please 


 [ About me | Acronyms  | CW | Data Sheets | Docs | Download | E-mail | HOME | Ham projects | Hobby circuits | Photo galery | PIC | QTH photos |
Sign in my guestbook | View my guestbook ]
 


© 2001 - YO5OFH, Csaba Gajdos