I.F. Amplifier
I.F. Amplifier
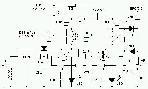
The original design has been modified by putting
a couple of LED's in the source circuit of each Mosfet. The voltage drop across
the LED's keeps the source voltage at about two volts. This results in a much
greater AGC range. This arrangement was suggested by N6BIU. Thanks Jim.
The I.F. transformer primary has 18 turns, the secondary winding has 4 turns.
The capacitors across the IFT primaries are 82pF. The input/output transformer
has 12 turns, tapped at 3 turns from ground. This transformer is wound on a ferrite
core. The mosfets are 3SK45's. The diodes in the product detector are 1N34's.
I use a six pole SSB filter from a scrap CB. The centre frequency is 7.8MHz. The
-6db bandwidth is about 2.5KHz.
BACK TO HF TRANSCEIVER PAGE

[ About me
| Acronyms | CW
| Data Sheets | Docs
| Download | E-mail
| HOME | Ham
projects | Hobby circuits
| Photo galery | PIC
| QTH
photos |
Sign
in my guestbook | View
my guestbook ]
© 2001 - YO5OFH, Csaba Gajdos