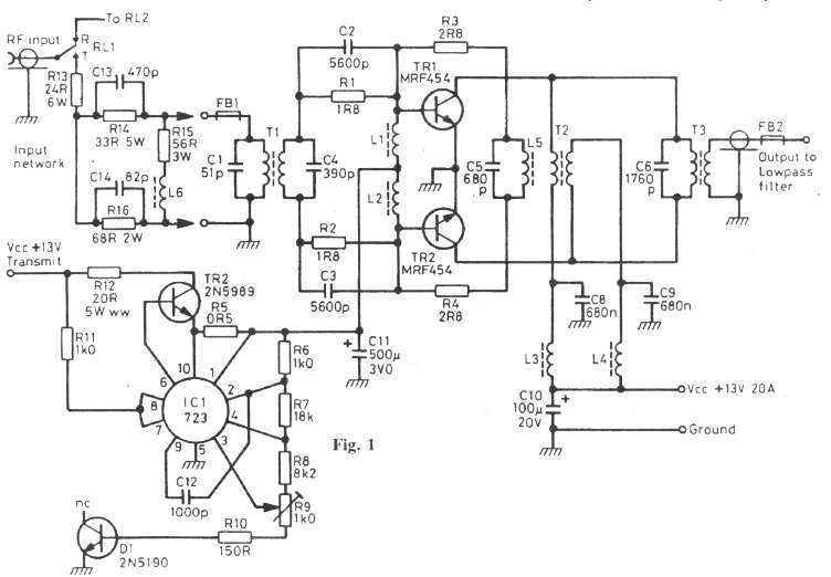
100W HF QRO linear amplifier
with Motorola MRF454

 


Schematic diagram

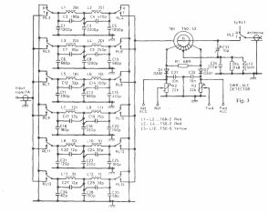
Output filters

 


Relay, meter amp and ALC unit

 


Click here for components list

 


 [ About me | Acronyms  | CW | Data Sheets | Docs | Download | E-mail | HOME | Ham projects | Hobby circuits | Photo galery | PIC | QTH photos |
Sign in my guestbook | View my guestbook ]
 


© 2001 - YO5OFH, Csaba Gajdos