

ON4WRC - West Vlaamse Radio Club member of the UBA Belgium Amateur Radio Association.
ON4WRC HOME BREW PROJECTS ON7PO & ON8LW.
![]()  | 
    ![]()  | 
    ![]()  | 
    
In dit gedeelte kan je de verschillende zelfbouwprojecten vinden die in de sectie WRC gebruikt zijn.De ontwerpen zijn gemaakt door Eddy,ON7PO sommige en zijn als concept zo uitgewerkt dat ze door de andere leden van de sectie konden nagebouwd worden. De bandfilters zijn niet gedacht als nabouw concept voor iedereen daar men voor deze projecten moet beschikken over de nodige ervaring en meetapparatuur deze worden enkel gebruikt in club verband bij deelnames aan Contesten waar ON4WRC/p aan meedoet.   De andere projecten werden in de sectie voorgesteld met een bijkomende demo en de nodige ondersteuning aan de niet doorwinterde zelfbouw collegas. Via de onderstaande linken kan men terrecht op project.  | ||
![]()  | 
 De WRC Antenneswitch. Dit ontwerp is gemaakt om de antennekabels die de shack binnen komen te beperken.
De switch is ontworpen voor 8 antennes met een vermogen tot 1000W. De sturing kan gebeuren via een UTP cabel.  | |
![]()  | 
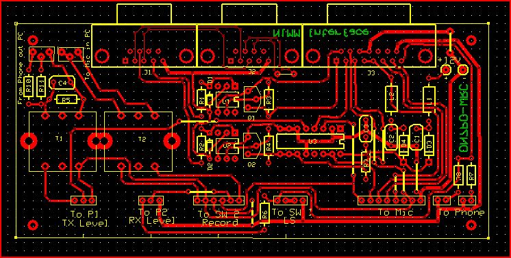
    WRC soundcard Interfase. Een project om een verbinding te maken tussen pc en tranciever, galvanisch gescheiden. Dit laat toe met de gepaste software alle digitale modes te gebruiken.Dit project is door iedere zelfbouwer na te bouwen. De ganse sectie heeft de interfase in gebruik   | |
Soundcard interfase N1MM logporamma. Deze interface in speciaal ontworpen om alle mogelijkheden te kunnen gebruiken die er door het programma worden aangeboden. Specifiek toegepast op de ingesproken berichten van de SSB functie.  | ||
Bandstopfilter gebouwd door ON8LW volgens het ontwerp Ugly Filter project, Nashoba Valley Amateur  Radio Club - N1NC  | ||
![]()  | 
    Bandstopfilter gebouwd door ON7PO voor gebruik in club aktiviteiten
  
   | |