Toplogo
BACK

N1MM Soundcard interface.

Download de PDF beschrijving: N1MM interface


Zoals aangekondigd gaan we hier verder in op de gecombineerde interface voor digitale modes en N1MM logprogramma.
Het contest programma N1MM geraakt zo stilaan ingeburgerd bij de WRC contesters.
Na een eerste gebruik enkele jaren terug tijdens de IOTA contest en het verder uitdiepen van de mogelijkheden door Walter ON8LW, werden de mogelijkheden van dit programma verder benut en getest.
Nu wordt het programma reeds gebruikt door verschillende OM in onze sectie, Danny ON4ON, Harvy ON5SY, ON8LW, Pat ON7PQ en Jean Marie ON7XT.

Het is een zeer uitgebreid log- en stuurprogramma, maar het heeft nog heel wat meer mogelijkheden, zoals het oproepen van CW en SSB.
De CW functie werd verleden jaar uitgebreid getest en daarna ontstond de behoefte om ook in SSB te kunnen werken, al was het maar om CQ te roepen en zo de stem te sparen tijdens de contesten.
Ondertussen is dit uitgebreid naar het antwoorden van de raporten, en de standaard berichten. En als laatste kers op de taart de stem in functie van de operator. Als de operator wisselt geeft hij zijn “nieuwe operator” in het programma waardoor automatisch zijn eigenstem in gebruik komt.
Voor al functies moest een kleine interface gebouwd worden. Na wat nadenken werd het toch een uitgebreide interface, die ook de digitale modes kan verwerken.
N1MM  heeft immers ook de mogelijkheid om aan digitale modes te doen gekoppeld met het logprogramma, vandaar de behoefte om een gecombineerde interface te maken met alle mogelijkheden van de vroegere WRC interface en de N1MM behoeften.

 

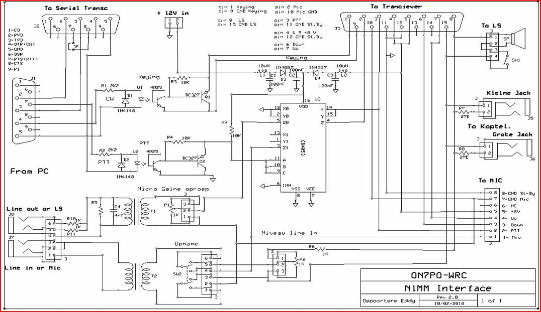
De nodige signalen voor de PTT, CW, RX en TX komen binnen op de D9 connector J1.De aansluitingen zijn standaard RS232, zodat een standaard DB9 snoer kan gebruikt worden voor de seriële poort van de PC.
Voor laptops die geen seriële poort hebben kan een overgang van USB naar serieel interface gebruikt worden.(door vele WRC érs reeds aangeschaft).
De IN en OUT audio signalen zijn op een stereo jack connector geplaatst, zodat ook hier standaard snoeren buikbaar zijn.
Via J2 zijn de RX en TX signalen doorverbonden met de CAT ingang van de tranciever te verbinden, bij bepaalde trancievers, waar de Handshake gebeurt via software is op deze manier maar één RS232 uitgang nodig of slechts één USB naar RS232 interface.(Let wel dit is niet voor alle trancievers geldig!).
Het CW key-signaal komt via J1 (DTR) toe op de optokoppler U1 die zorgt voor een galvanische scheiding tussen PC en Tranciever. De uitgang wordt via J3 naar de
key-ingang van de Tranciever gebracht.
Het zelfde gebeurt met het PTT signaal op de RTS pin van J1, deze schakelt via de optokoppler U2 de CD4053 aan, deze zorgt voor het omschakelen van het audio signaal en de PTT sturing van de PC.
De CD4053 zorgt voor het omschakelen van het audio signaal tussen micro en de audio afkomstig van de PC tijdens het oproepen via N1MM.
Het audiosignaal van de PC wordt eveneens gescheiden via de trafo T1.
Nu moet de audio van de tranciever ook met de PC verbonden worden, dit signaal wordt eveneens via een scheidingstrafo(T2) doorverbonden.
Elektronische omschakeling.
De voedingsspanning nodig om de IC CD 4053 te voeden kan bij vele trancievers van op de microfoonconnector genomen worden, deze is wel beperkt in stroom (voor Kenwood bedraagt dit 10mA). Met het IC 4053, voor het omschakelen van de audio is het verbruik praktisch te verwaarlozen, terwijl voor een relais een extra voeding nodig zou zijn. Voor toestellen die geen spanning op de microplug hebben kan wel een externe voeding aangesloten worden.
Afhankelijk van de gebruikte voeding wordt het IC van spanning voorzien via D3 of D4. De voedingsspanning van de CD4053 is niet kritisch en kan variëren tussen 5 en 12V.
Om mee te luisteren wordt ook een kleine LS voorzien, om ook hier de stroom te beperken werd er geen versterkertje voorzien, daarvoor moet het audiosignaal wel afgetakt worden via de LS uitgang van de tranciever en niet van de koptelefoon. Via twee weerstanden R7 en R8 en de daaropvolgende connectoren kan ook nog een koptelefoon worden aangesloten, met een kleine of grote Jack plug.
Alle verbindingen van de micro worden doorverbonden naar de microplug die op de behuizing komt te staan, zo kan de standaard micro van de tranciever gebruikt worden.
Nog een klein supplement voor het opnemen van audio files kan de standaard micro van de tranciever gebruikt worden, deze kan geschakeld worden door SW2 naar de ingang van de PC voor opname, en wordt hierna terug geschakeld om het audiosignaal van de LS uitgang naar de PC te schakelen voor de digitale modes.
Bij een PC die MultiTasking  aankan, kunnen de audio signalen van het contest gebeuren  ook simultaan opgenomen worden om later terug te beluisteren of te controleren. Als er liefhebbers zijn kan er eventueel een printje gemaakt worden.

Het is de bedoeling dat J1,J2 en J3 (drie D connectoren) op de print worden geplaatst. De niet genummerde J connectoren zijn enkel contactpinnen om met draadjes de potmeters, LS, schakelaartjes en de connectoren te verbinden die op de behuizing worden voorzien, zo is men niet gebonden aan een bepaald type van behuizing.
Los van het N1MM programma kan de interface ook gewoon gebruikt worden voor digitale modes. Op het internet is het programma FLdigi te vinden, dit werkt onder N1MM logger voor alle Digimodes, ontvangen en zenden.

 
BACK