LZ1SWE RADIO STATION
HOME | ABOUT ME | THE STATION | THE WORKBENCH | HAM PROJECTS | OTHER PROJECTS | DOWNLOADS | LINKS
- running over 530W peak @ 40V
- ARF488B MOSFETs driven by two TC4452 drivers
- DDS signal source
- PWM modulator with two IRFP250N driven by a IR2110, running at 150KHz
- 4-th order LPF for the PWM frequency
- A diplexer output filter
The pallet. There is very little heat generated by the MOSFET's, most of it comes from the drivers. There is a cooling fan for them in the final version.
The diplexer filter. Signal goes in in the middle, useful signal goes to the wattmeter from the port on the left, harmonics go to the load resistor from the port to the right.


This is the harmonic content after the filter. The output power is around 220W at the time of measurement.
************************************
A classic broadcast AM transmitter!
This has been a labour of love, although up to now purely on paper.
- Generously engineered for year-round CCS service, cheap and rugged tube in the PA;
- GU-81M tube in the final stage, supressor grid modulated;
- 230W carrier, 920W peak;
- up to 100% modulation, although 98% is more conservative in view of the modulation method;
- GU-50 driver stage;
- 6P15P preamplifier stage;
- AD9851 DDS synthesizer, 5 stage Cauer LPF, GALI6+ preamp, followed by a LT1227CN8 OPAMP and a 2N3866 driver with a wideband output transformer;
- Embedded audio chain with an industrial Linux PC running Breakaway Broadcast processor.
- An optimized PI-L output stage for low harmonic content and ease of matching;
- A tuning aid for the output stage, allowing for fast retuning for antenna/frequency change and potentitally - tuning automation.
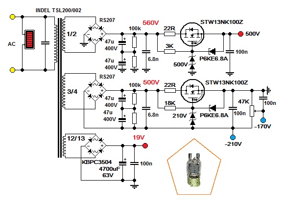
- Low voltages stabilized with rugged STW13NK100Z transistors.
Some pictures and schematics:





73 de
LZ1SWE, Bill