Meu
µSDX
My USDX
Usdx
montado em caixa plastica
Usdx assembled in plastic case
EM PORTUGUES
IN ENGLISH
Como construir um transceptor de baixo custo.
É necessario ter pratica em montagens de RF, principalmente para
os ajustes do LPF. É desejavel pratica em soldagem de PCB.
How to build a low cost transceiver.
It is necessary to have practice in
RF montages, mainly for the LPF adjustments. Practice in PCB soldering
is desirable.
Recursos (lista simplificada) :
Recebe e transmite LSB, USB, CW (FM e AM em teste).
Operação de 160 a 10m
Potencia 5W até 20m, acima 3W. Pode atingir 20W (em 80m) com a
troca de transistores.
A geração e decodificação do sinal é
digital.
Filtros de audio SSB e CW na recepção (DSP).
Decodificador de CW.
Chave eletronica de CW embutida (iambico).
Vox.
VFO A e B.
Split.
AGC.
É recomendado, tambem, para modos digitais.
Resources (simplified list):
Receives and transmits LSB, USB, CW
(FM and AM in test).
Operation from 160 to 10m
Power 5W up to 20m, above 3W. It can
reach 20W (in 80m) with the change of transistors.
The generation and decoding of the
signal is digital.
SSB and CW audio filters on reception
(DSP).
CW decoder.
Built-in CW electronic key (iambic).
voice
VFO A and B.
Split.
GC
It is also recommended for digital
modes.
Esquema :
Schematics :

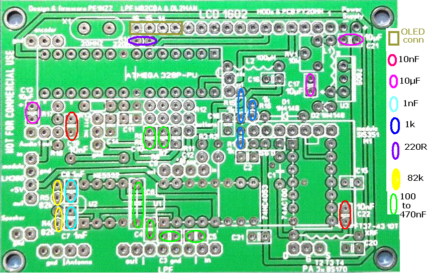
Lista de material para montagem normal
Semicondutores
List of material for normal assembly
semiconductors
U1 = 74HC4053 1
U2 = NE5532 1
U3 = 7805 1
U4 = ATMEGA328P-PU 1
U5 = 74ACT00 1
U6 = LM386 1
BFR93a 1
M1 = Modulo SI5351 1
M2 = LCD1602 1
T1, T2, T3, T4 = BS170 4
D1, D2 = 1N4148 2
X1 = Cristal rebaixado 20MHz 1
Resistores
R1, R15, R16, R20,R24 = 1k 1/8W 8
R2, R4, R6, R7, R8, R9, R10, R11, R12,
R13, R17, R18 , R21, R22 = 10k 1/8W
20
R25 = 2k2 1/8W 1
R27 = 10R 1/8W 2
R26 = 47R 1/8W 3
R4, R5 = 82k metalfilm 1/4W 1% 2
R14 = 220R 1/8W 1
R19 = 3k3 1/8W 1
R23 = 100R 1/8W
1
Trimpot Vertical
RV1, RV2 = 10k Trimpot Vertical 2
Capacitores multicamada
C1, C2, C11, C12, C14, C15, C16, C18, C20, C26, C27, C28, C29, C30
= 100nF multicamada 14
C3, C4, C5, C6, C9, C10 = 470nF multicamada 6
C7, C8 = 1nf multicamada 2
C19, C22, C23 = 10nF multicamada 3
C13, C17, C21, C24, C25 = 10µF 16V
eletroliticos radial
4
Indutores
L1, L2 = 56µH indutor 2
XRF, bifilar = toroide (T37-2)
NT10/5/3,2-1000 2
E1 = Encoder rotativo com Chave 5T Rotary encoder with switch 1
PCB 1
Diversos
Accessories
Jack P4 J4 DC-022 para painel (pannel),
2,5mm 1
Conector BNC Fêmea para Painel com Rosca (Female, for Panel, with Thread)-
HBN-028 1
Jack J2 Mono com rosca 3 Terminais (Mono,
with thread and 3 Terminals) 1
Jack J2 Estéreo PCI Rosca (Threaded PCI Panel Stereo) 1
Knob para encoder di6 de14 h19 1
Barra de Pinos Macho Male Pin Bar
1X40X11,2mm - Passo step
2,54mm
180° 4
Barra de Pinos Fêmea Female
Pin Bar PCI 1X40 - Passo 2,54mm
180° 2
Soquete estampado stamped socket
8 pinos 2
Soquete estampado stamped socket 14
pinos 1
Soquete estampado stamped socket 16
pinos 1
Soquete estampado stamped socket Slin 28
Pinos 1
SW1, SW2 = Chave tactil Switch
2
LPF capacitores SMD, NP0 ou COG, 200V ou mais or more.
80m
680pF 1
360pF 1
1500pF 1
1800pF 2
620pF 1
40m
300pF 1
470pF 2
1000pF 2
300pF 1
30m
200pF 1
330pF 2
680pF 2
220pF 1
20m
130pF 1
470pF 3
150pF 1
17m
91pF 1
180pF 2
360pF 2
120pF 1
15m
68pF 1
300pF 3
15pF 1
100pF 1
10m
39pF 1
240pF 3
75pF 1
Toroides LPF
T37-2 8
T37-6 6
fio de cobre esmaltado awg28 m 1
Cupper wire enameled awg28 1m
fio de cobre esmaltado awg24 m 5
Cupper wire enameled awg24 5m
flat cable
26 vias 28awg cm 25
cabinho 0,32mm vermelho cm 20
cabinho 0,32mm preto cm 20
0.32mm red cable cm 20
0.32mm black cable 20 cm
***********************************************
%%%%%%%%%%%%%%%%%%%%%%%%%
ONLY FOR BRASILIANS
Para os colegas brasileiros, sugerimos comprar :
-Material do comercio brasileiro.
-Importar ou comprar no Brasil (mais caro) modulo SI5351, LCD, encoder.
-Importar PCB
-Importar capacitores.
Fiz um mutirão de um kit do USDX, comprando no comercio nacional
e importando. O ideal é comprar em conjunto, para diminuir os
custos de entrega e de quantidades. O numero ideal é de 20
colegas.
Para o mutirão :
Sem interesse financeiro, eu comprei da Proesi, pois eles tem todo o
material da lista e os preços foram bons. Voce pode comprar onde
desejar.
Comprei no mercado nacional o LCD e o Atmega328P-PU, devido ao prazo,
mas é mais economico importar.
O modulo SI5351, encoder eu comprei no Aliexpress. Sugiro comprar o LCD
e o Atemega (ou nano) tambem deles.
Estou a disposição para ajudar na compra, na montagem e
nos ajustes.
Tenho algum material como PCB, Atmega328 gravado.
*********************************************
Lista de material a ser comprada no comercio brasileiro :
74HC4053 DIP 1
NE5532 DIP 1
7805 1
74ACT00 DIP 1
LM386 DIP 1
BS170 TO92 4
1N4148 2
Cristal rebaixado 20MHz 1
1k 1/8W 10
10k 1/8W 20
2k2 1/8W 2
10R 1/8W 3
47R 1/8W 3
82k metalfilm 1/4W 1% 2
220R 1/8W 2
3k3 1/8W 2
10k Trimpot Vertical 2
100nF cerâmicos 20
220nF multicamada 8
1nf multicamada 2
10nF multicamada 4
10µF 16V 4
56µH indutor 2 (pode ser de 47 a 120µH)
toroide NT10/5/3,2-1000 2
Jack P4 J4 DC-022 para painel, 2,5mm 1
Conector BNC Fêmea para Painel com Rosca -
HBN-028 1
Jack J2 Mono com rosca 3 Terminais 1
Jack J2 Estéreo PCI Rosca 1
Barra de Pinos Macho 1X40X11,2 - Passo 2,54mm
180° 4
Barra de Pinos Fêmea PCI 1X40 - Passo 2,54mm
180° 2
Soquete estampado 8 pinos 2
Soquete estampado 14 pinos 1
Soquete estampado 16 pinos 1
Soquete estampado Soquete Estampado Slin 28 Pinos 1
Chave tactil 2
fio de cobre esmaltado awg28 m 1
fio de cobre esmaltado awg24 m 5
flat cable 26 vias 28awg cm 25
cabinho 0,32mm vermelho cm 20
cabinho 0,32mm preto cm 20
**********************************************
%%%%%%%%%%%%%%%%%%%%%%%%%%%%%
Lista com substituições e comentarios :
List with substitutions and comments:
74HC4053
DIP 1 precisa ser o HC não serve HEF, HCT ou CD
must be the HC does not fit HEF, HCT
or CD
NE5532 DIP 1 pode ser o TL072 (um pouco pior) could be TL072 (slightly worse)
7805 1 não pode ser o tipo L can't be type L
74ACT00 DIP 1
LM386 DIP 1
BS170 TO92 4 Compre maior quantidade multiplos de 3,
cuidado tem muito falso no mercado, mesmo original se for Chines
não funciona, existem no mercado alguns com os lides de
supridouro -
dreno trocados e queima ao ligar (são 2N7000 remarcados) ... os
2N7000 funcionam mas como a corrente de dreno é menor tenha
cuidado se usar eles, preferencialmente use dissipadores (veja foto
adiante). Para operar até 20m e tambem ter maior potencia (20W
em 80m e 15W em 40m), é possivel usar um IRF510 ou IRF530 com
dissipador, neste caso compre dois.
BS170 TO92 4 Buy more multiples of 3,
be careful, there are many fakes on the market, even the original one
if it's Chinese doesn't work, there are some on the market with the
supply leads - drain changed and burn when connecting (they are 2N7000
rescheduled) ... 2N7000 works but as the drain current is lower be
careful if using them, preferably use heatsinks (see below). To
operate up to 20m and also have greater power (20W at 80m and 15W at
40m), it is possible to use an IRF510 or IRF530 with heatsink, in this
case buy two.

Colar com cola instantanea, em uma placa de aluminio. Melhora a
dissipação termica
Glue with fast-glue on an aluminum
plate. Improves thermal dissipation
1N4148 2
Cristal rebaixado 20MHz 1
recomendo comprar resistores a mais (são baratos)
I recommend buying more resistors
(they are cheap)
1k 1/8W 8 (10)
10k 1/8W 20
2k2 1/8W 1 (2)
10R 1/8W 2 (3)
47R 1/8W 3 (3)
82k metalfilm 1/4W 1% 2
220R 1/8W 1 (2)
3k3 1/8W 1 (2)
10k Trimpot Vertical pequeno 2
220nF multicamada 15 (estes podem ser de 100nF a
220nF multicamada ou ceramico 50V) (these
can be 100nF to 220nF multilayer or ceramic 50V)
470nF multicamada 6 (estes devem ser
multicamada o
valor entre 100nF e 470nF) (these
must be multilayer value between 100nF and 470nF)
1nf multicamada 2 (estes podem se multicamada
ou
poliester de 63 ou 100V) (these can
be multilayer or 63 or 100V polyester)
10nF multicamada 3
10µF 16V 4 (devem ser de 16V ou mais, tenha
cuidado com o tamanho) (must be 16V
or more, be careful with the size)
56µH indutor 2 ( podem ser de 47 a
150µH) (can be from 47 to
150µH)
toroide NT10/5/3,2-1000 2 (substituto do
FT37-43) (replacement for FT37-43)
Material adicional
Additional material
Jack P4 J4 DC-022 para painel (for pannel), 2,5mm 1
(este pode ser
um modelo diferente é de alimentação de CC) (this may be a different model is DC power)
Conector BNC Fêmea para Painel com Rosca -
HBN-028 1 (pode ser um conector de antena UHF normal
ou outro de sua preferencia, mas painel)
Female BNC Connector for Threaded
Panel - HBN-028 1 (can be a normal UHF antenna connector or another one
of your choice, but panel)
Jack J2 Mono com rosca 3 Terminais 1
(para
saida de fone ou altofalante)
Jack J2 Mono with 3 Terminals 1 thread (for headphone or speaker output)
Jack J2 Estéreo PCI Rosca 1 (entrada de
microfone ou sinais digitais ou manipulador)
Jack J2 Stereo WITH Thread 1 (microphone input and digital signals or
cw key)
Barra de Pinos Macho 1X40X11,2 - Passo 2,54mm
180° 4
Male Pin Bar 1X40X11.2 - Pitch 2.54mm 180° 4
Barra de Pinos Fêmea PCI 1X40 - Passo 2,54mm
180° 2
PCI Female Pin Bar 1X40 - Pitch 2.54mm 180° 2
Soquete estampado 8 pinos 2
Soquete estampado 14 pinos 1
Soquete estampado 16 pinos 1
Soquete Estampado Slin 28 Pinos 1
Stamped socket 8 pin 2
Stamped socket 14 pin 1
Stamped socket 16 pin 1
Slin Stamped Socket 28 Pins 1
Chave tactil 2
tactile switch 2
fio de cobre esmaltado awg28 1m (pode ser awg 26 ou
30)
fio de cobre esmaltado awg24 5m (pode ser awg
22 a 24)
flat cable 26 vias 28awg cm 25 cm ( caso for de
um numero menor de vias compre mais)
enameled copper wire awg28 1m (can be
awg 26 or 30)
enameled copper wire awg24 5m (can be
awg 22 to 24)
flat cable 26 ways 28awg cm 25 cm (if
you have a smaller number of ways, buy more)
cabinho 0,32mm vermelho cm 20 cm (para
alimentação)
cabinho 0,32mm preto cm 20 cm (para
alimentação)
0.32mm red cable cm 20 cm (for feeding)
0.32mm black cable cm 20 cm (for power supply)
##########################################
%%%%%%%%%%%%%%%%%%
ONLY FOR BRAZIL
Lista de
material importada (este material pode ser encontrado no
comercio brasileiro a um preço maior, se for comprar aqui,
considere tambem o valor de frete nacional e do importado)
1 Modulo Si5351
1 LCD com backlight 1602 com pinagem de 1 a 16
1 Encoder
rotativo com Chave 5 Terminais
1 Placa de circuito impresso PCB (comprar da JLCPCB custo cerca de US15
5 placas e US18 10 placas, demora cerca de 1 mes e não cobra os
R$15 de entrega), não recomendo comprar no Brasil
Caso queira comprar os toroides compre da KITSANDPARTS dos USA,
considere que o custo de correios é de US22 e demora cerca de 2
a 3 meses. Para sair mais barato usaremos bobinas com nucleo a AR.
%%%%%%%%%%%%%
Capacitores do LPF
Este item é critico, o recomendado é usar capacitores de
boa qualidade e tenham a tensão de trabalho acima de 200V.
Recomendo comprar capacitores SMD COG ou NP0 da LCSC (chinesa),
eles fornecem material de boa qualidade e procedencia. O ideal é
comprar em conjunto, com outros colegas, pois a quantidade minima
vendida geralmente é de 20 peças, por tipo. O custo de
correio é de 10U$ (não tem a cobrança do R$15 no
Brasil e chega em um mes).
No caso de comprar da LCSC, compre capacitores de 1KV ou mais, pois
servem muito bem para filtros de saida (LPF) de mais de 200W. Prefira
os de
tamanho 1206, que são maiores e faceis de soldar e manusear.
Importante os capacitores ceramicos azuis de alta tensão,
não servem. Os capacitores styroflex podem ser usados,
mas a
tensão de trabalho deva ser maior que 200V. Um problema pode ser
o
tamanho deles.
LPF capacitors
This item is critical, it is
recommended to use good quality capacitors and have a working voltage
above 200V.
I recommend buying SMD COG or NP0
capacitors from LCSC (Chinese), they provide good quality material and
origin. The ideal is to buy together, with other colleagues, as the
minimum quantity sold is usually 20 pieces, per type. The cost of mail
is 10U$ (there is no charge of R$15 in Brazil and it arrives in one
month).
In case you buy from LCSC, buy
capacitors of 1KV or more, as they serve very well for output filters
(LPF) of more than 200W. Prefer the size 1206, which are larger and
easier to weld and handle.
Importantly, the blue high voltage
ceramic capacitors do not work. Styroflex capacitors can be used, but
the working voltage must be greater than 200V. One problem could be
their size.
#############################################
É possivel montar usando um display OLED menor, é
só mudar o software, as ligações são
semelhantes. O custo do OLED e do LCD são bem proximos.
No software basta tirar "//" no
inicio da linha
//#define
OLED_SSD1306 1 // OLED display (SSD1306 128x32
or 128x64), connect SDA (PD2), SCL (PD3)
Para ligar os terminais SDA (PD2) é o pino 13 do conector LCD
(qualquer PCB) SCL (PD3) é o pino 14, o pino 15 é o 5V e
o pino 16 o terra. Alguns OLED possuem os terminais SDA SCL 5V GND
alinhados e outros são SDA SCL GND 5V portanto cuidado ao ligar.
It is possible to mount using a
smaller OLED display, just change the software, the connections are
similar. The cost of OLED and LCD are very close.
In the software just remove "//" at the beginning of this line
//#define OLED_SSD1306 1 // OLED display (SSD1306 128x32 or 128x64),
connect SDA (PD2), SCL (PD3)
To connect the SDA terminals (PD2) is pin 13 of the LCD connector (any
PCB) SCL (PD3) is pin 14, pin 15 is 5V and pin 16 is ground. Some OLEDs
have SDA SCL 5V GND terminals aligned and others are SDA SCL GND 5V so
be careful when connecting.


OLED conectado nos pinos 13,14, 15 e 16 do LCD (este OLED deu
certo!)
OLED connected to LCD pins 13, 14, 15 and 16 (for this OLED is OK !)
***************************
Como encomendar a PCB
How to order PCB
site JLCPCB
Voce vai precisar do arquivo Gerber, para gerar o pedido.
You will need the Gerber file to
generate the order.
Gerber com ATMEGA328p-PU ZIP
Gerber com Nano ZIP
É necessario ter uma conta, faça a sua conta e o login.
Clique em => 1 & 2 layer "Quote NOW"
Clique em add gerber files e faça o upload do arquivo gerber.
It is necessary to have an account,
make your account and login.
Click on => 1 & 2 layer "Quote
NOW"
Click on add gerber files and upload
the gerber.


Acerte a quantidade, e caso for muitas peças, ou caso voce for
comprar outras placas, é interessante diminuir a espessura da
PCB para diminuir o peso, até 0,8 (para pagar menos frete).
Mas se for comprar 5 ou 10 placas deixe a espessura como esta (1,6).
Escolha "Standard Global Direct Line" como envio (shipping estimate).
Coloque no carrinho de compras e pague com paypal ou cartão de
credito internacional.
Demora cerca de um mes (depende da epoca do ano).
Set the quantity, and if there are many pieces, or if you are going to
buy other boards, it is interesting to reduce the thickness of the PCB
to reduce the weight, up to 0.8 (to pay less shipping).
But if you are going to buy 5 or 10 boards, leave the thickness like
this (1.6).
Choose "Standard Global Direct Line" as shipping (shipping estimate).
Add to cart and pay with paypal or international credit card.
It takes about a month (depends on the time of year).
***********************************************
Caso queira comprar toroides (ou PCBs) e tenha dificuldade, é
só escrever, que eu ajudo.
**********************************************
PCB com Atmega328P-PU e 74HC4053 (10x10cm)

A PCB vem com a PCB do USDX (7,8 x 5,8cm), PCB para os botões, 7
PCBs para LPF, 1 Audio (lm386), 1 do amplificador de RF, 1 PA 3xBS170,
1 PA 3x 2N7000, 1 PA 1x IRLML2060, 1 PA 2xIRLML2060, 1 PA 1x FDT86256.
A PCB principal com os resistores diferentes de 10k e capacitores
diferentes de 100nF, e ligações para OLED (pinos 13, 14,
15 e 16 do LCD)
PCB comes with USDX PCB (7.8 x
5.8cm), Buttons PCB, 7 LPF PCBs, 1 Audio (lm386), 1 RF Amplifier, 1 PA
3xBS170, 1 PA 3x 2N7000, 1 PA 1x IRLML2060, 1 PA 2xIRML2060, 1 PA 1x
FDT86256.
Main PCB with resistors other than
10k and capacitors other than 100nF, and leads for OLED (pins 13, 14,
15 and 16 of LCD)

Descrição de
montagem passo a passo
Step-by-step assembly
description
PCB com Nano e 74HC4053 10x10cm

somente a PCB com nano ampliada (8,4x5cm)
only PCB with nano enlarged (8.4x5cm)

PCB Nano dual band tem uma pcb para adaptar um sn74cbt3253 TSSOP para
74HC4053 DIP.
Dual band Nano PCB has a pcb to adapt
a sn74cbt3253 TSSOP to 74HC4053 DIP.

Somente a PCB ampliada (5x10cm)
Only the enlarged PCB (5x10cm)

Tabela das bobinas nucleo de AR
Para facilitar a vida do montador, a coisa mais chata é vc ter
um fio, que não aparece na lista ou ter uma forma, que tem
diametro diferente do solicitado, as tabelas tem varios diametros, de
forma e bitolas de fios. Para outras bobinas use esta: Planilha excell
Para saber o diametro do fio, enrole 10voltas de fio, bem juntas, em um
lapis, meça e divida o valor medido por 10.
AR Core Coils Table
To make the assembler's life easier,
the most annoying thing is you have a wire, which does not appear on
the list or have a shape, which has a different diameter than
requested, the tables have several diameters, of shape and wire gauges.
For other coils use this: excell
worksheet
To find the diameter of the wire,
wrap 10 turns of wire, tightly together, in a pencil, measure and
divide the measured value by 10.
Foto de dois filtros LPF, com nucleo a AR, de 40m (a esquerda) e 80m.
Photo of two LPF filters, with AR
core, 40m (left) and 80m.

80m L1 21voltas T37-2 1,8µH numero de voltas em amarelo
80m L1 21 turns T37-2 1.8µH
number of turns in yellow

ex. fio awg 21 diametro 0,72 com bobina de raio 5 (diametro 10) = 17,8
voltas ou seja 18 voltas.
ex. awg wire 21 diameter 0.72 with coil of
radius 5 (diameter 10) = 17.8 turns or 18 turns.
80m L2 0,9µH

40m L1 0,8µH

40m L2 0,4µH

30m L1 0,57µH

30m L2 0,256µH

20m L1 0,4µH

20m L2 0,2µH

17m L1 0,43µH FT37-6

17m L2 0,15µH

15m L1 0,36µH

15m L2
0,15µH

10m L1 0,24µH

10m L2 0,11µH

Fotos de montagens minhas
Photos of my montages

Esquerda em cima Nano + HC4053
Direita em cima Atmega + HC4053
Centro a esquerda Atmega + SN74CBT3253 TSSOP
Centro a direita Nano +HC4053 dual band - automatico
Esquerda em baixo Nano + SN74CBT3253 TSSOP
Direita em baixo placa do LPF Octoband - pode ser comandado pelo
software , manual com chave de onda ou manual com um botão (usa
o CD4017).
Top left Nano + HC4053
Right on top Atmega + HC4053
Center left Atmega + SN74CBT3253 TSSOP
Center right Nano +HC4053 dual band -
automatic
Bottom left Nano + SN74CBT3253 TSSOP
Right under LPF Octoband board - can
be software-controlled, manual with wave switch or manual with one
button (uses CD4017).

40 e 80m manual (antigo), usa o IRF530 como PA
40 and 80m manual (old), uses IRF530
as PA
Vejam a PCB, deste Usdx, montada com placa padrão, quem se
habilita a montar assim ...
Look at the PCB, from this Usdx, assembled with a standard board, who
is able to assemble like this...

Internamente o IRF530 tem dissipador, tem 20W em 80m e 13W em 40m com
20V de dreno. O LPF é dos antigos com mais bobinas.
Internally the IRF530 has a heatsink,
it has 20W at 80m and 13W at 40m with 20V drain. The LPF is one of the
old ones with more coils.

************
A montagem na caixa plastica funciona bem, pois a estabilidade é
muito grande. Foto interna. Esta com IRF530 no PA (sem dissipador) e na
chave T\R e LPF com bobinas nucleo a AR.
The assembly in the plastic box works
well, because the stability is very great. Internal photo. It has
IRF530 in the PA (without heatsink) and in the T\R and LPF switch with
AIR core coils.

Outra foto Other picture

***********
Outro USDX antigo monobanda
Another old monoband USDX


***************
Placa dual band montada
Dual band board mounted

******************
Nano com with SN74CBT3253
TSSOP

***************************
Atmega com with
SN74CBT3253 TSSOP

****************
Como fazer um microfone caseiro
Foto de um bem simples e facil de fazer.
Corte a sucata de um telefone de mesa, use a parte do microfone,
proceda como no link, de como fazer um microfone caseiro.
How to make
a homemade microphone (portuguese)
Photo of a very simple and easy to make.
Cut the scrap of a desk phone, use the microphone part, proceed as in
the link, on how to make a homemade microphone.

Farei uma pagina descrevendo como alterar o USDX para operar com IRF530.
73 de py2ohh miguel