PIXIE - em portugues abaixo -
The famous Pixie is a little CW QRP, probabily the most popular in the Ham world. The schematics is easy to find over the internet, from brazilian to japaneses sites, in that way I find my first Pixie and a lot of mods.
The Pixie born from GM3OXX with the FOXX in 1982 and have a development with new versions FOXX2 and FOXX3, the ALVA from SM7UCZ, MICRO-80 from RV3GM and some mods from W1FB, WA6BOY, G3LHJ, G4UMB and others more.

Picture: Ceramic resonator 40m Pixie
All the components are easy to find in eletronics shops or in a surpplus box.
Like all eletronic circuits we can divide in parts or sections and in that way we assembly the Pixie
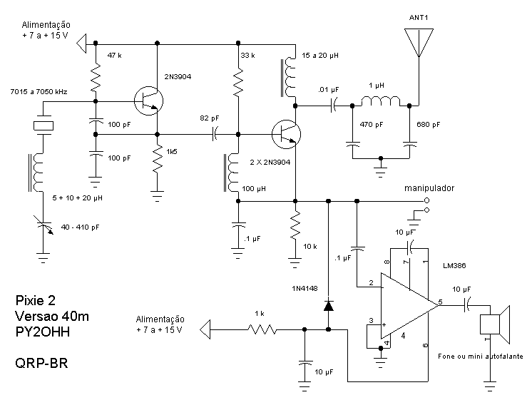
We have four parts : Audio Amplifier, cristal oscillator, mixer/power amplifier and side tone.
To assembly we use a kind the Manhattan style, isolatede isles and dead bug wich make the job quick, and re-workable for implements or modifications. We like to use this methode because it is free from chemicalls, art design and drilling.
The first assembly rig refers to the cristal, we describe how it works and a detailed step by step assembly.

Picture: Cristal Pixie
To operate QRP is a challange and requires dedication like to work a rare DX, a far island..... a new State, a new countrie, 80m, 40m, 10m, 6m, new bands all is a challange.
Nothing are equal in work a new State or Countrie with 500mW in 40m using a rig whop fits in your hand and made by ourselves ! It reveals a happyness and a victory taste.
In 3 months of operation, I made more than 50 QSOs, the majority 2 X QRP, I work many brasilian south State and Argentina .
Now I pass of 400 QSOs and I work some northwest States, Paraguay and Uruguay. All usinng a 40m ceramic resonator Pixie.


PIXIE - em português -
O Pixie é um transceptor CW de rádio miniatura, versátil que é muito popular entre os radioamadores de todo o mundo . O diagrama esquemático do projeto e das modificações estão disponíveis por toda a Internet, de sites japoneses a sites argentinos, e foi nestes lugares que encontramos o esquema e as dicas para modificações. A origem (das idéias ) do Pixie vem do colega GM3OXX com o FOXX em 1982 e foi se desenvolvendo com novas versões FOXX2 e FOXX3 o ALVA - do sueco SM7UCZ, o MICRO-80 do russo RV3GM e diversas modificações de W1FB, WA6BOY, G3LHJ, G4UMB entre outros muitos.
É miniatura porque montado cabe na palma da mão e é versátil pois com simples modificações (4 ou 5 componentes) é possível mudar de faixa.

Foto: Pixie a ressonador
Os componentes utilizados são de fácil obtenção no mercado ou podem ser surrupiados de uma sucata de oficinas de conserto de TV.
Como todo circuito eletrônico o Pixie pode ser dividido em partes (seções) e é desta forma que montaremos o danadinho !
São basicamente quatro partes O amplificador de áudio, o cristal oscilador, amplificador final / misturador - tanque de saída e o side tone.
A montagem é feita nos estilos Manhattan, "ilhas isoladas" e "inseto morto" (dead bug) que facilitam a montagem e possíveis melhoramentos e modificações. Alem de que as placas de circuito impresso não necessitam de ataque químico, furações etc.
A primeira parte deste trabalho refere-se ao Pixie a cristal, onde descreveremos o funcionamento e a montagem detalhada, na segunda parte descreveremos uma modificação por nós implementada que é o Pixie com ressonador cerâmico que tem um custo bem mais baixo, tem uma estabilidade excelente, utiliza também indutores comerciais e cobre toda a faixa de CW dos 40m com sintonia a varicap.

Foto : Pixie a cristal
Como a montagem é feita em módulos, em uma terceira etapa incorporamos o Pixie num projeto baseado no popular 49er, batizado de 49er tupiniquim, onde são implementadas alguns módulos do Pixie a um transmissor com maior ganho de recepção e 4Watts de saída com um transistor de RF usado na faixa do cidadão e bobinas (indutores) comerciais.
A operação QRP exige muita dedicação do operador é muito semelhante a trabalhar DX, uma cidade distante, um estado, um pais novo, 80m, 40m, 10m, 6m, novas faixas tudo é desafio.
Mas em compensação trabalhar um pais mesmo que seja a Argentina com 500mW em 40m, com um aparelho que cabe na palma da mão que você montou ! traz uma satisfação uma alegria e um gosto de vitória que não dá para descrever.
E, eu que montei também a antena e o batedor pica pau !
Em três meses sem muito esforço eu fiz mais de 50 contatos a maioria 2xQRP e trabalhei PY1, PP1,PY4, PY2, PY5, PP5, PY3 e LU tudo com 500mW do Pixie (com ressonador cerâmico).
Faça o download do arquivo com descrição de montagem
pixie a cristalOu da versão a ressonador cerâmico, com a descrição de montagem (eu recomendo esta)
pixiearessonador

Esquema do Pixie a ressonador cerâmico