ARARINHA #4b 2012 montando o transmissor

Esquema do ararinha4b completo

COMO FUNCIONA O TRANSMISSOR

foto da placa que contem o gerador de SSB.

Primeiro montaremos a parte do transmissor que esta nesta placa, depois montaremos a outra placa.

1. AMPLIFICADOR DE MICROFONE

1a. Soldar R1 10k (marrom preto laranja), R2 100k (marrom preto amarelo), R3 4k7 (amarelo roxo vermelho), R4 (marrom preto laranja) e R5 10k a 100k trimpot.

1b. Soldar C1, C2, C3, C4, C5 todos de 47nF e Cm 1nF. Soldar Q1 2N3904 e D1 diodo zener de 4V7.

1c. Soldar jack (plugue) banana P2 estereo (não fornecido no kit) na entrada de microfone e PTT.

 

1d. Soldar C27 10nF e soldar o LED vermelho D11 (que indica TX no ar).

1e. TESTE : Ligando a placa a 12V, o auto falante e o microfone. Usando uma garra jacaré ligar o +12V ao ponto A / Resistor R46 (veja foto). Assim a tensão, ao apertar o PTT, estara presente na recepção e na transmissão, portato ouviremos o que for falado no microfone no auto falante. Fizemos um video deste teste. TESTE DE MICROFONE

1f. Teste ligando a garra jacaré ao resistor R9 (560R) terminal proximo a Q2, o outro lada da garra devera ficar livre, pois usamos ela como antena. Em um receptor proximo que receba 10Mhz (ou 20MHz) será possivel ouvir em AM, LSB ou USB o que for falado no microfone, ajustando R5 (trimpot) no sentido anti horario, poderemos aumentar o volume de modulação. Fizemos um video deste teste.

TESTE DO TX DE DSB

 

Terminamos a montagem dos componentes desta placa e nela teremos somente ajustes e interligação para outras placas.

PLACA DO AMPLIFICADOR DE POTENCIA DO TRANSMISSOR

2.Montagem do BUFFER de TX

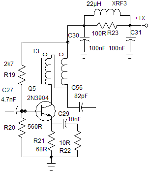
Esquema do Buffer de TX (amplificador de RF)

2a. Soldar resistores R19 2k7 (vermelho roxo vermelho), R20 560R (verde azul marrom) ,R21 68R (azul cinza preto), R22 10R (marrom preto preto), R23 100R (marrom preto marrom).

2b. Soldar capacitores C28 47nF (não esta no esquema), C29 47nF, C30 47nF, C31 47nF e C56 47nF.

2c. Soldar Q5 2N3904, XRF3 100µH (marrom preto marrom).

2d. T3 Montar bobina bifilar

Trafo (bobina) bifilar 8,5cm de flat cable com 2 fios identificar os dois lados de um fio

enrolar 4 voltas (passar 4 vezes no furo)

separar as pontas por 1cm e desencapar por 5mm, estanhando as pontas.

2e. Soldar um lado primeiro ou o de fios identificados ou sem identificação conforme foto (no caso soldei o lado sem identificação)

2f. Soldar o outro lado.

3. MONTAGEM DO DRIVER DO TX (pre amplificador de potencia).

Esquema do driver

Circuito impresso correspondente ao driver

3a. Soldar resistores R24 1k5 (marrom verde vermelho), R25 100R (marrom preto marrom), R26 10R (marrom preto preto), R27 10R (marrom preto preto) e R28 22R (vermelho vermelho preto).

3B. Soldar capacitores C32 e C33 ambos 47nF. Soldar transistores Q6 e Q7 2N3904.

3c. T3 Montar bobina bifilar

Trafo (bobina) bifilar 8,5cm de flat cable com 2 fios identificar os dois lados de um fio

enrolar 4 voltas (passar 4 vezes no furo)

separar as pontas por 1cm e desencapar por 5mm, unir dois fios de lados opostos e identificação oposta, estanhar as pontas.

Soldar as pontas unidas em "D" e uma das pontas restantes em "B", conforme foto :

Soldar a ponta restante em "A".

FOTO BUFFER E DRIVER MONTADOS

 

Testes com o driver - pré ajustes do ARARINHA

Temos que interligar as placas.

Observação : os fios terra de cabos blindados tiveram os respectivos furos alargados com broca de 2mm.

1. Ligar um cabo coaxial de 15cm na entrada do VFO da placa principal, ligando um conector do lado oposto (nos utilisamos um conector femea de painel RCA).

2. Interligar o terra das duas placas (usar um fio grosso de cobre).

Note que usamos o terra da entrada de sinal de antena do RX.

3. Interligar a alimentação do TX nas duas placas "+BT".

.......

4. Interligar com cabo coaxial de 12cm os pontos de "RF IN" com "RF OUT".

5. Ligar um cabo coaxial de 15cm do ponto "RX" na placa principal, na outra ponta conectar uma antena de 40m, na ocasião dos testes. Como somente o "vivo" do cabo esta ligado ligar um terra na malha da antena (não aparece na foto).

6. Dessoldar o terminal de C33 que vai para o PA.

7. Soldar uma carga fantasma (não indutiva) de 50 Ohms minimo 1W, entre a ponta levantada de C33 e o terra. Soldar um diodo (catodo lado oposto da lista do diodo) no lado vivo da carga. Soldar um capacitor de 103 para mais entre o diodo (anodo lado da lista) e o terra. Conectar um multimetro neste ponto e o terra (em paralelo com o capacitor). O Multimetro pode ser um analogico ou um digital.

Pré ajustes

1. Ligar alimentação no VFO e na placa principal, interligar VFO e placa principal com cabo coaxial. Ligar auto falante e microfone. Conectar uma antena de 40m. Ligar multimetro.

2. Alimentar o conjunto.

3. Sintonize proximo a 7100kHz ajuste os trimers do Filtro Passa Banda para maior sinal no auto falante.

3a. Procurar sintonizar uma estação em LSB, caso não haja propagação adie o inicio dos testes. Ao sintonizar a estação ajuste o trimer do BFO para melhor escuta do DSB.

3b. Sintonize uma estação em CW, de preferencia com sinal forte, altere a sintonia fina de forma ao som do CW ficar mais grave, até o som sumir, continue a sintonia caso vc escute o mesmo sinal de CW forte, retoque o BFO para que ele fique muito fraco ou desapareça (ou seja o ideal é obter audio somente em LSB mas com sinais muito fortes um sinal fraco pode ser ouvido, afinal não é um filtro SSB perfeito!). Volte ao item 3a se tudo certo passe a frenteB

3c. Coloque o VFO proximo a 7100kHz.

3d. Aperte o PTT sem falar, veja a tensão da saida do driver, deve ser menor que 100mV.

Caso for maior reajuste de 3a para frente. Caso seja menor que 100mV prossiga.

3e. Aperte o PTT e de um sonoro "AAALLOOOO..." (se vc for fotografar não trema rerere), confira a tensão de saida (some 0,7V do diodo) 5V = 250mW, 6V 360mW, 7V 490mW, 8V 640mW, 9V 810mW, 10V 1W. (tensões acima de 5V são muito boas !).

Terminado o pré ajuste.

Solde um terminal grosso de sobra de componente (do LED já esta bom), no terminal desoldado de C33 e solde C33 nele, é bom deixar este ponto facil de ser desconectado para outros ajustes se necessarios.

Ouça no youtube :

Ouvindo SSB

Ouvindo CW QSO de PY4TW com PY4SKY

Note que variamos a frequencia observando as laterais com frequencias acima do bit zero temos USB e abaixo LSB. Ouvindo LSB (da frequencia mais baixa para a mais alta - subindo) o som varia de agudo para grave até sumir (bit Zero) e continando a variação (para cima ainda) teriamos o sinal de USB. Com sinais de CW muito fortes (S9+40), podemos escutar o USB muito baixo. Em caso de ouvir USB e LSB, que esta incorreto, um ajuste deverá ser feito no BFO para corrgir o problema.

Ouvindo AM no ARARINHA

Aqui tambem variamos a frequencia, note a presença da portadora (apito continuo) e que somente uma lateral é compreensivel (ou audivel), o ajuste correto é para ouvir o sinal compreensivel apenas em uma lateral e sem apito. Caso o apito esteja sempre ouvido um ajuste no BFO será necessario.

 

Vamos soldar o PA

Esquema do PA (ararinha 2012).

Placa PCB para montagem do PA

1. Re-soldando C33. Deixar o lado que vai para o PA soldado com uma sobre de lide grosso.

2. Soldar D6 diodo Zener de 4V7, observar faixa no diodo conforme foto.

3. Soldar C34 e C38 47nF.

4. Soldar R31 680R substituido por 470R (amarelo, roxo, marrom), R29 68R (azul, branco, preto) e o trimpot R30 de 10k.

5. Soldar C39 10µF (observar polaridade) e C35 de 104 poliester.

6. Enrolar XRF4 toroide preto grande e 20cm de fio com capa (fio preto), passar 6 vezes pelo furo. Soldar.

7. Enrolar T5 com dois toroides pretos grandes e dois pedaços de 15cm de fio preto. Colar os dois toroides com cola instantanea, formando um binocular.

7a. Soldar os fios. Passar os fios pelos furos.

7b. Retornar um fio em cada furo.

7c. Passar novamente os dois fios.

....

 

7d. Retornar com os dois fios. Cortar sobras deixando cerca de 1 a 2 cm. Descascar as pontas enrolar duro, estanhar.

...

7e. Soldar o toroide T5 no lugar.

......

8. Soldar o rele RL2 e o diodo D5 observando o lado da lista.

9. Montar um soquete com sucata de PC (use o conector do disk driver). Com auxilio de uma chave de fenda de relojoeiro, destravar os fios e alterar deixando um amarelo um vermelho e um preto (o ultimo fio não é colocado). O travamento se faz levantando a trava com um estilhete e é só encaixar o fio.

9a. Soldar soquete conforme foto.

10. Traçar os furos do dissipador, eu utilizei um retirado de uma fonte de PC, tomar cuidado pois os furos tem que coincidir com as trilhas do terra, caso voce tenha problemas com layout sera necessario cortar parte do dissipador, pois ele fica cerca de 5mm fora da placa de um lado.

....

11. Furar placa para fixar o dissipador.

12. Montar o IRF530 no dissipador, use isolador, bucha, parafuso, porca e arruela fornecidos. (eu utilizei as da propia fonte). Checar com um multimetro na escala de Ohms se não há aterramneto do dreno do IRF530.

13. Soldar dissipador no lugar. Conectar soquete.

14. O filtro pi sera montado com associação de dois capacitores 100pF e 180pF (ceramicos 100V) em paralelo e dois capacitores de 220pF e 470pF (azuis 500V) em paralelo.

14a. Como no filtro original era de uma seção (3 elementos) e nos alteramos para tres seções (7 elementos), teremos que fazer algumas mudanças de layout.

- Alargar a furação (usar broca de 1,5 a 2mm) de C36 e C37 de "S" e "T" da antena, furar dois novos furos conforme foto. Furar outro furo paralelo a furação de "C37" (onde será soldado C36a).

....

14b. Soldar C36 270pF ( 100pF em paralelo com 180pF). Ilustrado nas fotos anteriores.

14c. Soldar C37 680pF (470pF em paralelo com 220pF azuis) no novo furo (terra) deixar outro lide dos capacitores para conexão do toroide, conforme foto.

14d. Toroide L1 material toroide Amidon T50-6 35cm de fio 24. enrolar 18 voltas , ou seja passe pelo furo 18 vezes. Soldar conforme foto (entre terminal estampado, na placa, "L1" e terminal suspenso de C37).

14e. Soldar C37a 680pF (470pF em paralelo com 220pF azuis) no novo furo (terra) deixar outro lide dos capacitores para conexão do toroide, conforme foto.

14f. Toroide L1a material toroide Amidon T50-6 40cm de fio 24. enrolar 20voltas , ou seja passe pelo furo 20vezes. Soldar conforme foto (entre terminal suspenso de C37 e terminal suspenso de C37a).

14g. Soldar C36 270pF ( 100pF em paralelo com 180pF). Ilustrado nas fotos posteriores.

14h. Toroide L1b material toroide Amidon T50-6 35cm de fio 24. enrolar 18 voltas , ou seja passe pelo furo 18 vezes. Soldar conforme foto (entre terminal estampado, na placa, "C37" e terminal suspenso de C37).

O transmissor esta montado !

Ficou faltando conectar, antena do RX e alimentação +13,8VCC/Terra, na placa do PA.

Testes e ajustes do transmissor e receptor.

Para testar o Tx necessitamos de um medidor de RF e para isto fizemos um medidor muito simples, usando um diodo de germanio e um medidor digital (que pode ser da Minipa ou chines - os dois são identicos).

Este adaptador para medir RF é interessante, pois deve ser empregado sem aterramento ou seja somente use a ponta de prova para medir.

Detalhes da montagem

Necessitaremos tambem de carga fantasma, ou seja uma carga resistiva de 50 Ohms para ligar nas saidas dos modulos nos testes.

Construimos duas, uma (de 6W) com 3 resistores, de metal filme, de 2W de 150 Ohms em paralelo TX. A outra (de 18W) foi com 9 resistores de 470 Ohms 2W.

Voltar ao item 6, 7 e ao item pré ajuste. Ligando carga fantasma na saida do driver C33.

LIGANDO O PA

Alimentar os 13,8V da placa PA, este ponto deve vir diretamente, sem passar por outros pontos do radio.

Girar o trimpot para o lado terra antes de ligar.

Colocar uma lampada de farol de carro (luz baixa ou luz alta) em serie com a alimentação do IRF530. Esta lampada é facilmente conseguida em auto-eletricas, pois geralmente o farol baixo queima e o farol alto esta intacto, mas é sucateada. A corrente de farol alto ou baixo é praticamente igual.

Colocar um amperimetro de 5 a 10A em serie com a lampada de farol de carro.

Colocar a carga fantasma de 18W na saida.

A lampada de farol de carro deverá ser mantida dentro de uma caixa de papelão pois não é aconselhavel tocar com os dedos o vidro dela.

O amperimetro pode ser o digital de baixo custo.

Ajustar a corrente de repouso, no trimpot R30, do IRF para 10mA, ou seja 0,01 no medidor de 10A, sem modular.

Medições de RF na carga fantasma 0V sem audio e 25 a 40V com audio. Corrente do IRF530 0,01A sem audio e de 0,6 a 1,2A com audio.

Atenção caso a corrente do IRF permaneça alta sem modulação é sinal de oscilação. Repita tudo a partir de ligando o PA.

Apos os testes, substituir a carga fantasma por uma antena de 40m adequada (dipolo por ex.) , mantendo a lampada e o amperimetro.

Caso não ocorram oscilações remover a lampada e o amperimetro e bons qsos !

++++++++++++++++++++++++++++++++++++++++++++++

++++++++++++++++++++++++++++++++++++++++++++++

Tensões medidas no ARARINHA com VCC de 15,1V EM AZUL

Tensões de RF ou AC medidas no ARARINHA com VCC de 15,1V e medições com o adaptador descrito acima (com um ponto só ligado ao medidor) em VERMELHO

++++++++++++++++++++++++++++++++++++++++++++++

Amplificador de audio sem sinal (tensões de CC)

Base do 2N3904 0,7V, coletor 2,28V

LM386 pino1 1,45V pino6 14,6V pino5 8,25V pino8 1,44V

pino5 sem audio 1,5mV com sinal até 50mV

++++++++++++++++++++++++++++++++++++++++++++++

Modulo modulador (em transmissão e recepção com os mesmos valores)

TA7358 pino1 0,88V -- pino 2 1,62V -- pino3 2,58V -- pino4 1,57V -- pino5 0V -- pino6 5,32V -- pino7 4,9V --pino8 5,52V pino9 5,63V

pino6 Rx sem sinal 1,1mV com sinal 1,5 a 1,8mV

pino6 em Tx 1,7mV até 10mV com modulação

2N3904 base 5,32V emissor 4,6V coletor 5,6V emissor em tx 1,6 a 12mV com modulação

++++++++++++++++++++++++++++++++++++++++++++++

Modulo 74HC4053

Pinos de comutação 0V e, Rx e 10V e, Tx

pino1/5 8mV sem sinal em rx 15mV com sinal

em Tx saida do xtal 1,2 a 8,5mV

++++++++++++++++++++++++++++++++++++++++++++++

Modulo do misturador e VFO

TA7358 pino1 0,9V -- pino 2 1,62V -- pino3 5,45V -- pino4 1,55V -- pino5 0V -- pino6 4,92V -- pino7 4,9V --pino8 5,27V pino9 5,63VB

pino6 em Tx 1,8mV até 2,2mV com modulação

2N3904 base 4,92V emissor 4,2V coletor 5,5V emissor em tx 1,8 a 2,8mV

++++++++++++++++++++++++++++++++++++++++++++++

Modulo amplificador de RF para frequencimetro

2N3904 base 0,7V coletor 5V

++++++++++++++++++++++++++++++++++++++++++++++

Buffer do misturador

2N3904 base 4V coletor 13V emissor 3,25V Coletor 4 a 130mV

++++++++++++++++++++++++++++++++++++++++++++++

Band Pass filter BPF entrada 2 a 50mV saida 2 a 18mV

++++++++++++++++++++++++++++++++++++++++++++++

Buffer do RX

2N3904 base 4V coletor 13V emissor 3,25V

++++++++++++++++++++++++++++++++++++++++++++++

Amplificador de microfone

Entrada do microfone 6,43V 0,1mV com som alto

2N3904 base 0,7V coletor 2,46V coletor 2mV a 11mV

++++++++++++++++++++++++++++++++++++++++++++++

Buffer do TX

2N3904 base 2,51V coletor 15V emissor 1,78V Saida do Buffer 650mV com carga de 50R 350mV

++++++++++++++++++++++++++++++++++++++++++++++

Driver do Tx

Base 1,14V coletor 12,9V emissor 0,42 (os dois)

Base 200mV Coletor 2,2V emissor 100mV saida 2,9V

++++++++++++++++++++++++++++++++++++++++++++++

+++++++++++++++++++++++++++++++++++++++++++++++++++++++++++++++++++++++

Problemas encontrados

Na minha montagem tive problemas com o audio, ficou com muito estalo, quando se abria o volume. Eu montei muitos LM386 e sempre optei por não colocar o filtro RC entre o pino 5 e o terra, pois nunca precisei dele. Neste amplificador tive problemas, que se resolveram com a instalação de um resistor de 10R em serie com um capacitor de 100nF entre o pino 5 e o terra. Na placa soldar o resistor em serie com o capacitor entre estes pontos não utilizados :

...

O segundo problema foi uma oscilação que aparecia em TX sem audio em uma fração de frequencia, foi resolvido retocando o capacitor trimer de T2, um pequeno ajuste tirou a oscilação. Esta oscilação é provocada pelo ganho elevado do buffer e uma sintonia muito aguda de T2. Com o ajuste em toda a faixa não apareceu mais oscilação.

Estava com outro problema em TX no modo CW, o auto falante solta um pequeno apito ao iniciar o CW (depois para). Tudo indica ser um alto valor de capacitancia no RX, fazendo com que o RX permaneça ligado por um intervalo pequeno, na comutação RX-TX. As soluções seriam colocar um capacitor de menor valor, atuamente é de 100µF) ou colocar um resistor em paralelo para descarregar o capacitor mais depressa. As soluções foram adicionar um diodo 1N4148 (faixa do diodo para a chave) entre o ponto R15-pino 6 do LM386 e o acionamento da chave de CW (esta fo a adotada veja foto - fio vermelho comprido). A outra solução é ligar o pino 7 do LM386 a chave de CW via diodo 1N4148 (faixa do diodo para a chave) em serie com um resistor de 1k (o pino 7 aterrado emudece o LM386).

Como adaptar para operação em CW.

Para adaptar o CW (material fornecido no kit exceto fios e plaquinhas virgem), devemos montar um oscilador de 10MHz a cristal que devera ser misturado ao sinal do VFO produzindo o sinal em 40m desejado. Ainda para que o rele não fique pipocando ao manipular, um retardador de rele deve ser adicionado, que devidamente ajustado retarda a volta a RX.

O oscilador pode ser montado como descrito no link

Oscilador de 10MHz para CW

Adaptação na placa do oscilador para CW, a placa montada

....

A placa do oscilador na placa do Gomes,

Foram feitos dois furos de 1,5mm para fixar a placa e aterrar, um destes furos aparece na foto do lado esquerdo da plaquinha logo acima do diodo, o outro furo esta oculto e fica atraz do trimer.

A alimentação da placa vem do vivo de R47, fio vermelho na foto.

A saida de sinal fio azul é ligada ao capacitor C40 (pino 1 do LA1185 - TA7358).

A chave de CW, vem com fio blindado e esta ligada nos dois pontos acima da placa sendo o fio branco o vivo do cabo.

O diodo que aparece na foto ligadao a chave de cw, é a correção do pipoco de audio.

O ajuste deste oscilador deve ser feito em conjunto com um RX sintonizando LSB, ajuste para que o RX receba um tom de 1kHz (de ouvido) quando atuada a chave de CW (em transmissão). Use antena para o ararinha e o RX sem antena.

O circuito de retardo tambem pode ser montado a partir deste link

Retardo para rele - CW

...

Montando no ararinha o retardamento

.......

O retardo de rele para cw, foi montado junto ao conector da chave de cw no painel, logo acima do conector do microfone. Assim podemos aproveitar o fio do PTT junto ao conector de microfone (fio verde na foto), necessitando trazer a alimentação de Vcc 13,8V (fio vermelho na foto) e um ponto de chaveamento de CW (plaquinha do oscilador BFO de CW - fio blindado preto e branco).

O ajuste de retardamento é feito no trimpot, apertando o manipulador de cw e soltando observamos o tempo de retardo, o ajuste ideal depende da velocidade de transmissão do operador.

+++++++++++++++++++++++++++++++++++++++++++++++++++++++

Fotos do microfone caseiro feito com corpo de caneta de brinde, uma chave de botão (retirada de TV ou videocassete) colada no corpo, fio duplo blindado (2 vivos e um terra - retirado da conexão placa mãe e DVD nos PC), microfone de eletreto (retirado de celular ou de telefone) e um conector P2 estereo.

+++++++++++++++++++++++++++++++++++++++++++++++++++++++

Fotos do trx montado

Utilizamos uma placa de MDF (madeira) com 15mm de espessura de sucata, duas placas de aluminio de 1mm de espessura de sucata e uma folha de material isolante (plastico). Não fechamos o conjunto, ams o fechamento é bem simples.

 

Duvidas, sugestões .... entre no grupo ararinhassb (ou no qrp-br) do yahoo grupos, ou enviem um email para [email protected] (retire o xx).

73 de py2ohh - miguel