

Bij het werken over de QO100 satelliet in DATV is een ruim zendvermogen nodig. Dit geldt zeker als de schotelafmetingen niet te groot mogen worden, niet iedereen kan (of wil) een schotel van 3 meter kwijt in z'n tuin. Veel vermogen opwekken op 2400MHz is duur en lastig, het is dan extra belangrijk dat we niet veel verliezen aan kabeldemping. De meest simpele oplossing is om de eindtrap zo dicht mogelijk bij de schotel te plaatsen.
Als je tijdens het zenden de bedrijfscondities wilt bekijken, zoals uitgangsvermogen, VSWR, temperatuur en DC-stroom, moet je de meetwaarden via een of andere verbinding naar de shack voeren. Hiervoor zijn meerdere mogelijkheden, ik heb hiervoor het Modbus protocol gekozen. Met gebruik van de bekende Arduino boards is dit een simpele en betrouwbare oplossing.

De hier getoonde hardware is een Arduino Mega2560 board met experimenteer-shield erop geplaatst. Daarop zit de RS485 converter een paar LED's en de LCD connector. Op de foto hierboven is de Arduino ingebouwd in een bestaande kast en de tekst op het display aangepast voor twee regels en 40 karakters. Verder is het dezelfde schakeling.

De eindtrap zelf wordt hier niet beschreven, er zijn diverse soorten eindtrappen in omloop, bijvoorbeeld UMTS eindtrappen of ontwerpen met de Ampleon LDMOS FET BLC2425M9LS250. Het hier getoonde schema kan als voorbeeld dienen, je moet een en ander zelf aanpassen op je eigen situatie.
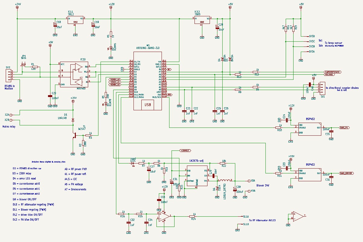
De slave unit bestaat uit een Arduino Nano board, die op een print is geplaatst met daarop de benodigde meetschakelingen en verdere benodigdheden. De schakeling kan acht drainstromen meten van de diverse transistors. Tevens wordt de blower geregeld en temperatuur gemeten. Ook kan de output power en VSWR worden gemeten en met een verzwakker het uitgangsvermogen worden geregeld. De verzwakker (AV113) zit op de driver trap en is niet in dit schema te zien. Alleen het stuursignaal "to RF attenuator AV113" is aangegeven.


Schema's in .pdf en de arduino sketches van master en slave zijn te vinden in downloads.