
Het hart van de zender wordt gevormd door de Uni-Tx , eveneens op deze site beschreven. Deze levert een uitgangssignaal van ca 30 mW (regelbaar) in het frequentiegebied van ca 1 tot 1,5Ghz. Hiermee wordt rechtstreeks de 23cm band bestreken, Voor overige banden 6 en 3 cm worden upconverters gebruikt die in de antennemast zijn geplaatst, direct bij de eindtrappen. De 23 cm eindtrap zit vanwege het grote gewicht niet in de mast, hier wordt een verliesarme Ecoflex-15 voedingskabel gebruikt.
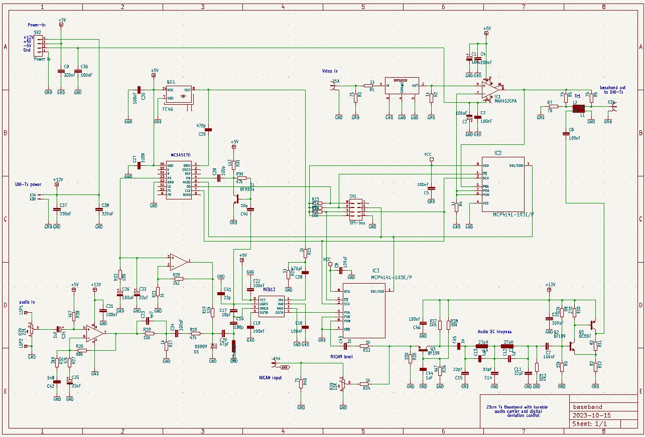
De audio basisband schakeling werkt met een pll fm oscillator op 35-39 MHz, die met een 30Mhz kristal naar 5-9MHz wordt gemengd. het video deel bevat het gebruikelijke 5MHz laagdoorlaat filter en de standaard CCIR 405 preëmpfase. Uiteindelijk worden audio en video samengevoegd en naar de Uni-Tx basisband ingang gevoerd.
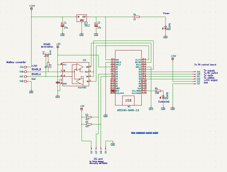
De besturing van een en ander wordt verzorgd door een AtMega128 controller. Deze is voorzien van een Arduino-bootloader om eenvoudig programmeren mogelijk te maken. De AtMega zit samen met de overige besturings hardware op een aparte print. Voor het bedienen wordt gebruik gemaak van een rotary encoder, enkele druktoetsen en een 40x2 karakter display dat reeds in de gebruikte kast aanwezig was. De besturing stelt de juiste frequentie in bij de Uni-Tx, afhankelijk van de gekozen band en de LO frequentie van de betreffende upconverter. Verder verzorgt hij de Modbus communicatie met de eindtrappen.
Er kan ook gekozen worden voor digitale ATV, in dat geval wordt de Uni-Tx uitgeschakeld en via een coaxrelais een externe ingang aangesloten op de uitgang, zodat de bestaande eindtrappen gebruikt kunnen worden Het instellen van de digitale parameters en frequentie is niet mogelijk, dit moet bij de externe DATV stuurzender(bijv Pluto) worden gedaan.
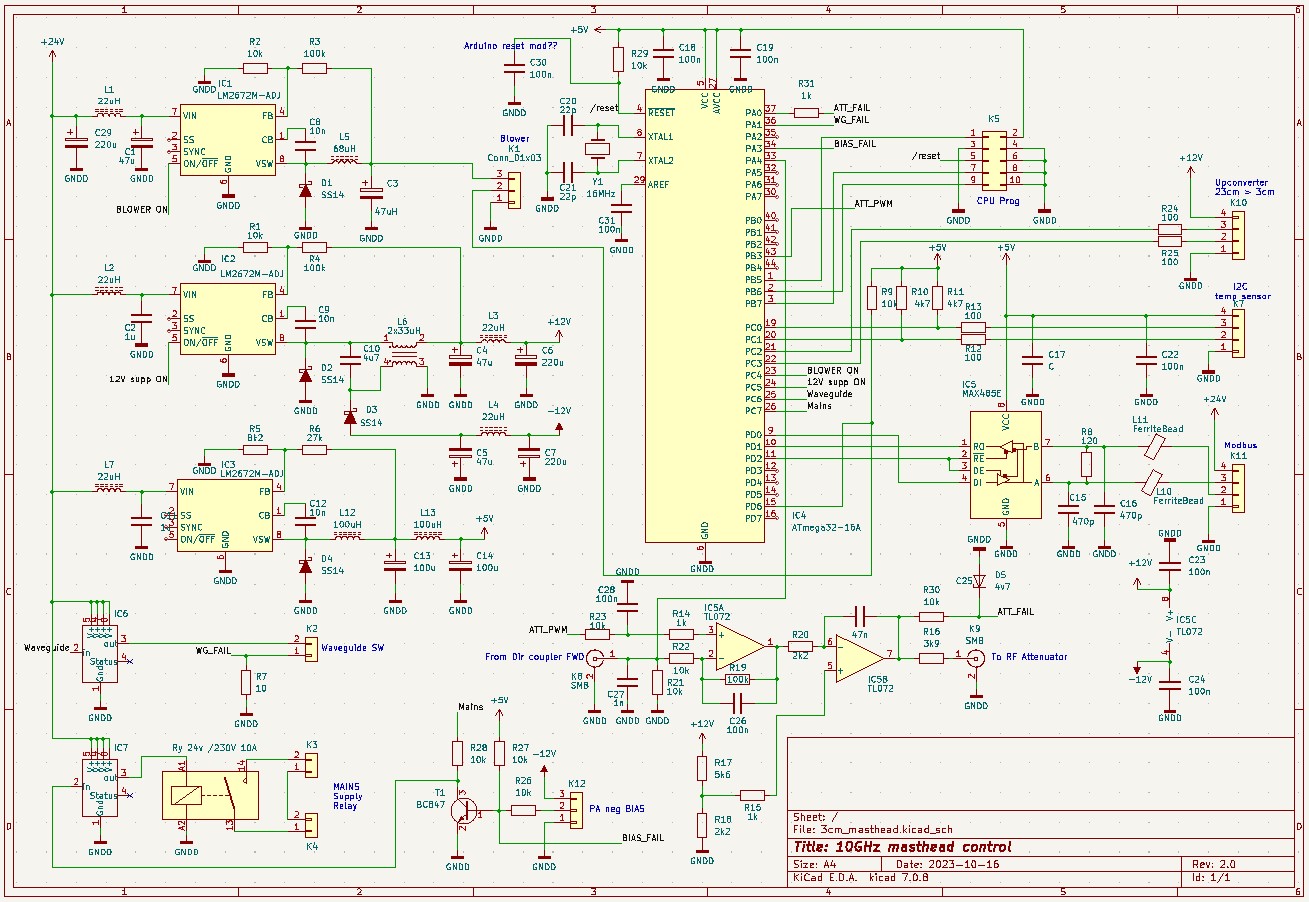
De drie Power Amplifiers voor 23cm , 6cm en 3 cm (inclusief upconverter) worden via de Modbus gestuurd. De tweedraads modbus verbinding loopt langs alle drie slave units, de laatste in de keten krijgt een 120 ohm afsluitweerstand. Hieronder staan de schema's van de slave control circuits.