My Amateur Radio Astronomy Projects and related stuff:

Return to homepage

- some notes on Project Obelix, an online solar radiometer-to-be

- beaming Cassiopeia with my 5.4 m dish in search of the Hydrogen line

- some notes on using my 3 meter Telefunken dish on 2 meters - I just HAD to get into that repeater ! (in Finnish)

- a new page dedicated to the radio polarimetric experiments of Dr. Jiri Polivka

- some notes on my encounter with the Penzias - Wilson radiometer hardware at the Deutsche Museum

- Dr. Vladimir Khaikin and his team detected a celestial source using a 30 GHz receiver on the RATAN-600 - how narrow can an antenna beam get ?

- a solar transit plot with three of the 30 GHz receivers at the 600 m RATAN radio telescope focal point, measuring the solar corona width

- figuring out how to flexibly get all 144 MHz - 47 GHz ham bands onto an EGIS/Nitec-JRC Robot Positioner (10.04.2007)

- some info on a tracking upgrade for the Viestikallio OH2Z SCR-584 pedestal

- some photos of my F1EHN EME antenna tracking boards for controlling dish antennas

- here is a winter photo (60k) of the dish waiting for the pedestal

- a couple of photos of The Dish Arrival one snowy winters eve: on the truck bed and another with neighbour Pekka Leppinen (SK) watching on

- set my eyes on this 5.4 m dish almost 20 years ago...(photo 2, photo 3, photo 4, photo 5), last summer it was finally pensioned :-) Surface accuracy good to 30 GHz  (01.12.2005)

- been my kind of long-term dream as some of my buddies know; check out his birthday card from about 15 years back - front and inside (by Henry W. Majander®)

- added some photos of my KP11KK satellite/radio astronomy/SETI experimentation site

- dirt cheap C band waveguide load for use in a Dicke radio telescope front end (19.04.2002)

- some photographs from the Artjärvi Telecommunications Society facility 

- 11 GHz Dicke switch radiometer prototype ( 50k ), resolution ~1 K ( image of the moon )

- 11 GHz Dicke switch radiometer ( 66k ) for radio astronomy, resolution 0.06 K

- 12 GHz total power radiometer for measurement of radio temperatures

- handheld portable 12 GHz radiometer for detecting RF corona, good for demoing RA !!! ( photo, 42k )

- 11 GHz demonstration radio telescope ( can detect moon with 28 cm dish )

- here is a block diagram (9k) of my latest cost effective Dicke switched front end for 10 GHz

- and here is a photograph (44k) of the prototype 11 GHz setup with integrated ambient reference

- latest (18k) prototype of my integrated hot reference load C band Thot/Tcold switcher

- 4 GHz total power/Dicke radiometer for radio astronomy

- a 1.4 GHz LNA, 1420 MHz BPF and downconverter (114k) to 28 MHz for SETI League Project Argus and Radio Astronomy

- the 1.4 GHz LNA: plot of noise figure of 0.5 dB (6k), a drawing of the mechanics (13k), input matching 0.5 dB ! (9k) and finally a photo (75k)

- an article ( less figures, images and formulae ) from 1996 on a Dicke Radio Telescope design of mine

- some recent circuits I have used: RF detector, high level amp, downconverter using commercial tuners

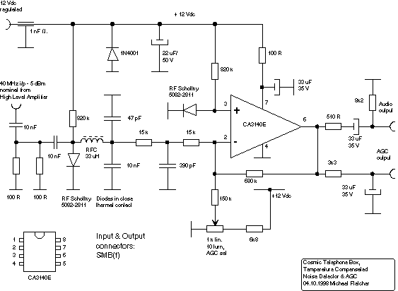
- photo of the high level IF amp (86k) and the IF AGC (90k) and Detector

- a simple prime focus dish focus, gain and beamwidth calculator for the HP41C

- recent development (2002) covers a 10 GHz comparison polarimeter (20k)

- here you may find a separate page dedicated to the radio polarimetric experiments of Dr. Jiri Polivka

- a typical plot (about 30 minutes) of the drift (5k) of this design at room temperature

- there is only one RF stage per polarisation that is outside the loop, but both are on a common substrate

- recorder output dynamic range is about +- 10 V

- here you may find a zoomed in (7k) view of the residual instability of the polarimeter

- this photo shows the simplicity (44k) of the polarimeter "business end"

- experimenting with the polarimeter in my workshop is very difficult

- fluorescent lighting is very loud and strongly polarised at 10 GHz !

- to help experimenting, I put together a polarisation calibrated test setup

- this setup allows polarised reference (57k) "continuum" noise to be injected from a distance

- the prototype is ready for solar flare detection - only a small tracking dish is needed ;-)

- latest experiment: a dirt cheap C band waveguide load for the T hot reference :-)


Return to main page
Updated 16.05.2020