設計のポイントは以下のとおり
1本税込み1500円で、気持ち高めだけれども6本まとめて買えたので、これでプッシュプルをと思ったけれど、パラ・シングルにして様子を見ることにしました。
ちなみに、EL34は、日本では6CA7という呼び名で、松下やNECも作っていてポピュラーな球です。よって、うまく作った他人のアンプを聴いたりすると、「自分もこういうの作りたい」と思うことが、これまでによくありました。
TU-873から外したトランスを使うことにしました。
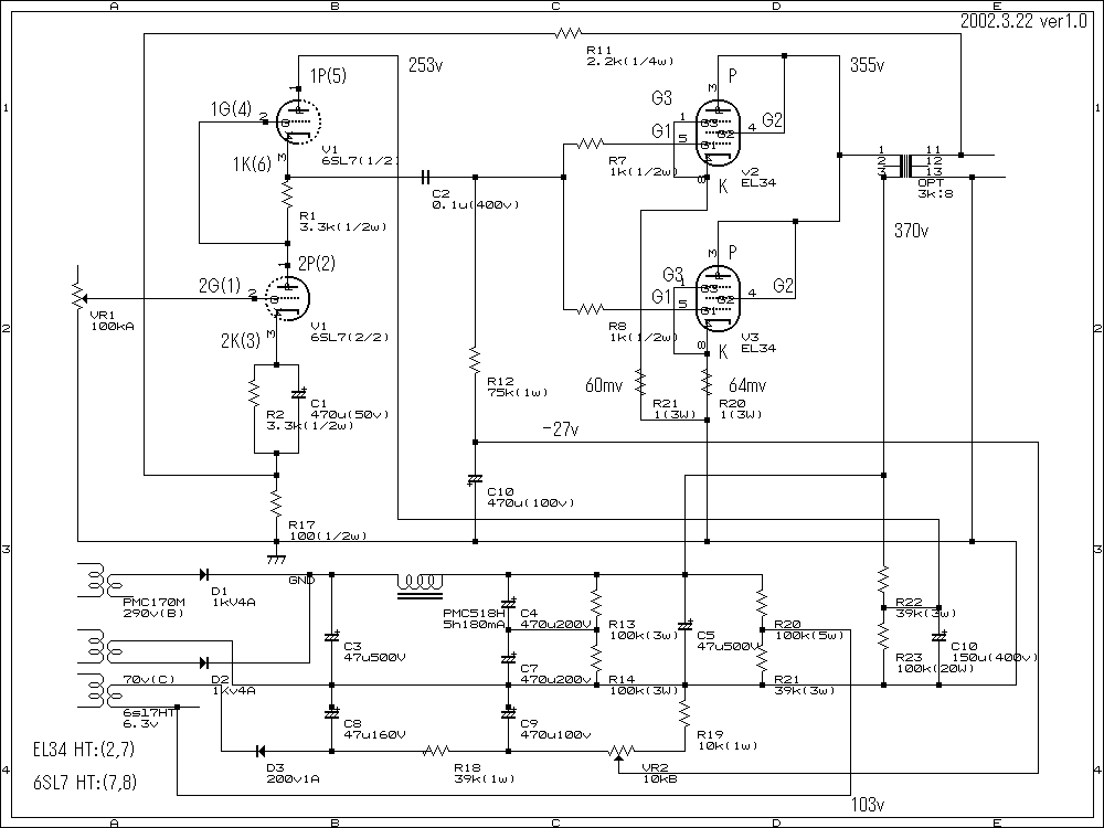
これでおわかりの方が多かったとおもいますが、TU-873は300Bなので、出力トランスに、UL接続のためのタップがありません。必然的に「三極接続」になりました。
| 部品名 | 大体の値段 | 入手先 |
| JJスロバキヤ EL34 | 1500円×2 | やふおく |
| JANフィリップス 6SL7 | 1000円 | やふおく |
| ケース | 5000円 | 小坂井 |
| 電源トランス | 8000円 | ノグチ |
| チョークトランス | 3000円 | ノグチ |
| 出力トランス | 不明 | TU-873から取り外し |
| 電解コンデンサー | 新規が2千円くらい | ジャンク、小坂井 |
| 抵抗、ボリューム他 | 全部で4千円くらい | クニ産業と小坂井 |
| GTソケット | 240円×3 | やふおく |
| ネジ類 | 千円くらい | 東急ハンズ |
| 新規合計 | 約2万8千円 | ただしモノラル |
C電源が取れる70Vの端子が出ているので、これを使いました。
5千円のリードのケースが大須小坂井にあったので、これにしました。このおかげで、以下の危ない電解コンデンサーをまた使うことができます。
