"who controls the past controls the future, who controls the present controls the past."
(1984 G.Orwell)
di IV3GFN ( IW3QCV ) Giuseppe (Pino) Steffè
Why low cost? Because the Power Amplifier and the chassis were parts of a 70 MHz surplus RTX found in my junk-box and the other components too..
View R.F. Module schematic diagram
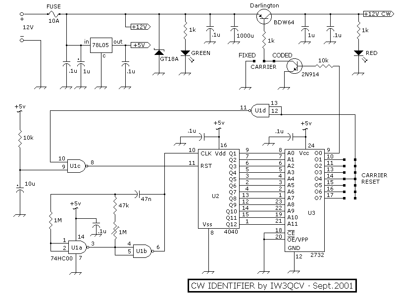
View CW Identifier schematic diagram
View P.A. schematic diagram
[ Back to top ] [ Home ]