Trasmettitore 472 Khz di IK1HGI


http://www.iaru-r1.org/index.600-meter 

IL Ministero dello Sviluppo Economico a assegnare dal gennaio 2013 i radioamatori italiani possono utilizzare 472-479 kHz al servizio amatoriale su base secondaria, con una potenza non superiore 1 W e.i.r.p. (equivalent isotropically radiated power) corrispondenti a 30dBm e a 1dBW, insomma 1 Watt efficace in antenna.

Saranno autorizzati solo i modi a banda stretta con la potenza ERP non superiore 1 Watt le informazioni dal {Ministero dello Sviluppo Economico} la concessione di Autorizzazione in date 08 Febbraio 2013, di poter trasmettere la banda 472-479Khz fa parte del Servizio Radioamatore.

Le prime esperienze Trasmissione
qui test QRSS 476,00khz

Nuova banda dei 60m al servizio radioamatoriale !L'Assemblea plenaria della Conferenza Mondiale delle Radiocomunicazioni ITU 2015 (WRC-15) di Ginevra ha approvato l’uso della porzione di banda 5351,5-5366,5 kHz
al Servizio Amatoriale su base secondaria con un limite di potenza di 15 Watt EIRP.

Il 18 novembre scorso la decisione sul punto 1.4 all'ordine del giorno è stata adottata in doppia lettura senza alcun commento od opposizione.

   http://ari.it/index.php=1

     

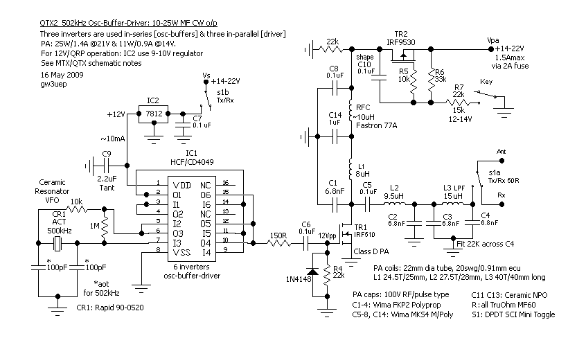
Mandai una e-mail OM S52AB Jozè della sua relazione del suo TX sui 630metri ottimo lavoro svolto dal grande S52ab Jozè prestazione professionale del suo capolavoro, alla sua risposta mi propose di realizzare questo TX dal progetto GW3UEP.

http://homepage.ntlworld.com/mike.dennison/index/lf/472kHz/index.htm

Come di solito su alcuni conoscenti radioamatori la cosa che volevo svolgere nessuno risposta, mi dissero il progetto e troppo grande per noi ci vuole molto spazio, ma ho in testa di poter realizzare questo TX 472,200 khz, rimando altra e-mail a Italo I2BBJ mi arriva la risposta..!! la conclusione ho avuto altro suggerimento da Italo mi disse se vuoi realizzare i 472 Khz prova a realizzare questo GW3UEP.

  http://www.gw3uep.ukfsn.org/

Ho fatto una buona strada sulle due risposte, il sito era molto interessante, mi ha invogliato e ho visto QTX da 25 watt, l' ho iniziai con una basetta Millefiori, la parte Oscillatore quarzo DC4049 e un oscillatore buffer driver, a l'uscita il segnale onda quadra e sinusoidale un buon segnale, vedendo che si presenta il funzionato buono il segnale con 100 mW la scelta ha dato esodo senza nessun problema.

Ho provato a programmare la PIC per la trasmissione del Beacon,  subito ho ricevuto il segnale buono, sul mio TS-50 banda dei 630 metri sulla frequenza 472,200Khz impostando il Beacon e incominciai la prime test prove del segnale

 

( v v v de ik1hgi/b pse k ) il modo QRSS

Ho avuto immediatamente una conferma sulla mia ricezione attraverso il programma ARGO e utilizzando il dipolo sotto tetto dei 160 metri tutto questo con soli 100 mw di potenza. la ricezione della nota buonissima.

Elenco dei Beacon in tutto il mondo per 2016/01/01

  http://www.dl8wx.de/baken_kw.htm

Ecco il mio primo prototipo della banda 630 metri

Le 3 bobine

Ho utilizzato PVC 22mm, (oppure 20mm) il filo 0,8mm, le bobine L1-24,5T- L2-27,5T-L3-40T,

E molto difficile trovare un tubo del PVC del 22mm attenzione!!!  provate a misurare la paletta con manico della stazzatura !!!!!!!

     

Il trasmettitore richiede un alimentatore 12+Volt, per ottenere un alimentare con un regolatore 7805 per il circuito di oscillatore alimentando integrato DC4049.

poi si usare una tensione per aumentare la potenza, fino al un limite di da 1 watt, ho fatto dei sperimenti di test sul trasmettitore avendo un alimentatore di buon amperaggio, variando la tensione sono arrivato fra 1 Watt, utilizzando la tensione del circuito della parte oscillatore utilizza solo la tensione di 12+ volt, tensione da utilizzare per il finali IRF510 fra 15-19+ volt, usare un alimentatore che abbia almeno 10Am.

Pero la soluzione e meglio avere poca potenza di 1 watt e arrivare al meno tutta l'Europa, io sono molto interessato a questo sistema, avendo già fatto nel passato la soluzione dei mie beacon da 100mWatt, non e il caso arrivare sui KILOWATT, altri test che ho fatto vanno bene però c'è da rispettare quello che consiste l' IARU

Italia: dal gennaio 2013 i radioamatori italiani possono utilizzare 472-479 kHz su base secondaria con una potenza non superiore a 1 Watt.


http://www.gw3uep.ukfsn.org/100W_QTX/10W_QTX_Text_090711.htm

https://www.youtube.com/watch?v=D_ABjh-5FUs

 home page Grabber Beacon QRSS

  https://www.youtube.com/Tx 472 Khz

Altro Analizzatore ho chiesto altro amico Ingegnere IK1IZA se poteva darmi per certezza se avevo armoniche sulla banda tra 472Khz a 479Khz difatti la prima cosa che mi disse qui non vedo nessun segnale di armoniche si e messo sotto con il suo analizzatore spettro e ha analizzato tutto e mi ha garantito che ho fatto un bel lavoro senza portare disturbi sulla banda 473/479 Khz.  

Qui già finito le prime prove da 100mw

 

Qui già finito le prime prove da 100mw con una tensione di 12+volt, sulla frequenza 472,00 Khz con un quarzo trovato tramite un telecomando, non tutti hanno il quarzo sulla frequenza detta, si possono trova qualsiasi frequenza, da rendesi conto per fare dei test da 400.....500Khz oppure sa avete la pazienza con un VFO vedi la pagina ho fatto tempo in dietro, come si vede sul filmato una buon stabilita sulla frequenza.

Dopo alcuni test sono arrivato la potenza circa 1 watt, oscillatore di frequenza con CD4049 come si vede il segnale in uscita hai PIN 10-12-15 + la R150 Ohm si vede il segnale onda quadra e il segnale sinusoide sulla lavorazione della nota del CW

L'oscillazione è controllata da quarzo, questo fornisce un'eccellente stabilità di frequenza necessario per il funzionamento in modalità QRSS3.

ho aggiunto due transistori PNP/NPN segue in discesa una tensione 12+ (BC337 BC327) aumenta l'intensità del segnale Onda Quadra per il controllo della potenza transistore IRF510 oppure un po' di potenza maggiore di 1 watt IRF510 attenzione un dissipatore grosso da CPU del computer con un ventilazione dei 12+ volte per raffinamento al transistor Finale PA

Un filtro passa basso attenua fortemente armoniche per produrre un segnale sinusoidale.

Avendo testato anche con il mio ( VFO Clicca ) realizzato da alcuni mesi, il segnale
si vede sul oscillatore la frequenza 472,00Khz in uscita del CD4049 si vede in
uscita hai PIN 10-12-15-R150 Ohm si vede il segnale pulito onda quadra.


Oggi il primo test Febbraio 2015 qui si vede pigiando il pulsanti sull'oscilloscopio chiuse il segnale sulla trasmissione pigiando un pulsante, la potenza 100 mW, il w lento per capire come si possa trasmettere in QRSS3 la velocità di 5 wpm avendo il guadagno di 20 db 100mW, senza alcuna delle deviazione di frequenza 472,30 Khz, la ricezione del segnali bassissimi ho utilizzato il Software Argo i2php ik2czlper il mio primo testi segnale ricevuto 472,30 Khz, qui ascoltare tutti le bande.


 

http://websdr.ewi.utwente.nl:8901/m.html

Altro avvenimento ho fatto una prova nel sistema WSPR qui si vede chi mi ascoltato utilizzando l'antenna canna da pesca per un semplice teste con 200mw

 http://wsprnet.org/drupal/sites/wsprnet.org/files/472-wrps.jpg

non ci vuole potenza basta un pò di fortuna della propagazione che ti porta in tutto il mondo con pochi mW punto RECORD!!!http://www.qsl.net/ik1hgi/472khz/wspr.htm

 Mi troverai anche su Facebook per la presentazione dei test, grazie ciao 73 ik1hgi

Menu 472-50

Vai in alto

 

IK1HGI INFORMA  sperimentazione  coloro operatori su auto costruzione Grazie 73 Antonio& Buona Visione 
 

Tx 472 khz
QRP 472


Impedenza 472 khz
Impedenza


Variometro 472 khz
Variometro


Tx 472 khz
Canna 476


Ampl. 472
Amplificatore



Targa merito
Targa


QRP-21098

QRP 15m


QRP-14098

QRP 20m


QRP-10137

QRP 30m


QRP-7039,1

QRP 40m


QRP-3579,6

QRP 80m

 

 

Multi QRP

 
 


la Risoluzione Video a 1024x768

Email to  IK1HGI Le mie  eQSL.cc  Ultimo aggiornamenti   
© 2009 /2016 ©