Rosmetro per 630 Khz di IK1HGI

http://www.giangrandi.ch/


La CB è stata una mia iniziatica da ragazzo, utilizzando delle radio per la banda 11 metri, non avendo nulla da condividere con i mie vecchi pezzi, ho deciso di modificare per la banda dei 630 metri, molto utile un Rosmetro da CB si può ottenere di buono solo i due strumenti.

Ciao a tutti sono Antonio ik1hgi, dopo una pausa sulla costruzione del mio Ultimate3 qrp, leggevo delle informazioni sui i 630 metri, ho ripreso con l'interesse questo trasmettitore di GW3UEP ha realizzato  un tx con stadio finale IRF510 che eroga circa 1 Watt, finalmente dopo anni che si parla questa banda adesso si può possa  realizzare qualche Trasmettitore da 1 watt, su questa banda, già  alcuni OM già la utilizzavano. voglio darvi la mia testimonianza del mio primo trasmettitore test sui 472,50khz ufficiale utilizzo per le mie prove di trasmissione. sai chi cerca trova per alcuni info su 472khz in nostro amico OM HB9ASB ha ottenuto con la potenza di 50watt sul KIT Ultimate 3 una modifica da 1watt a 50watt val al sito HB9ASB

http://homepage.ntlworld.com/mike.dennison/index/lf/472kHz/index.htm

Ecco il SWR per la banda 630 metri

Introduzione

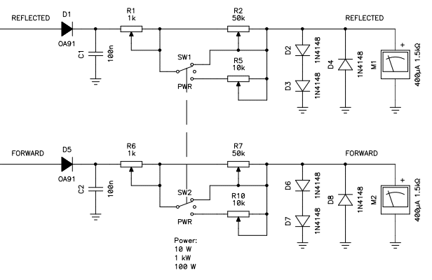
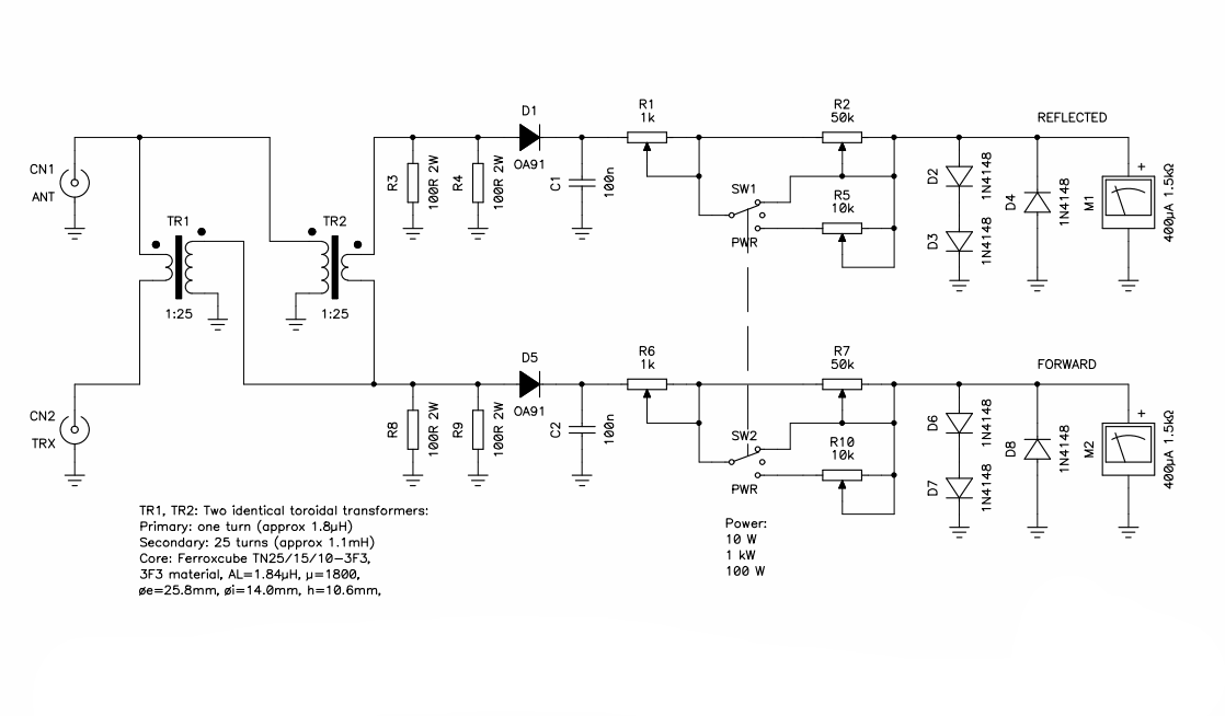
Questo documento descrive un semplice SWR metri adatto per medie e lunghe onde bande (137 e 500 kHz). Il design è nulla di nuovo e molto simile a metri comuni onde corte, ma è stato progettato per funzionare con basse frequenze.

Il Ferroxcube TN25 / 15 / 10-3F3 Questo nucleo ha un A 1,84 μH, un μ di 1800, ha un diametro esterno del 25,8 mm, un diametro interno di 14 mm e è alto 10.6 mm. E importante utilizzare un nucleo con un alto Una e un alto per ottenere abbastanza induttanza con 25 giri. Ogni nucleo simile funzionerà.

L'avvolgimento primario è costituito da una sola volta, che è abbastanza usuale in questo tipo di trasformatore. Il secondario quindi ha 25 curve, e con questo particolare tipo di base, esso ha una induttanza di 1,1 mH, assicurando che la reattanza sarà superiore a 500 Ω (dieci volte l'impedenza di carico di 50 Ω) a partire da circa 75 kHz.

L'avvolgimento secondario richiede circa 1 m di filo, il che significa che il trasformatore deve essere utilizzabile fino a circa 30 MHz, se vogliamo mantenere questa lunghezza inferiore a un decimo della lunghezza d'onda. D'altro canto, la capacità parassita limita la frequenza massima utilizzabile ad alcuni megahertz: più che sufficiente per 137 e 500 kHz.

Poiché la frequenza di lavoro è basso e che il primario di capacità parassita secondario è bassa e, si è deciso di non schermare l'avvolgimento primario come è generalmente fatto per frequenze superiori.

ingresso 
alimentazione
RMS di ingresso 
tensione
Picco di ingresso 
di tensione
Diviso picco di 
tensione
10 W 22 V 32 V 1.3 V
100 W 71 V 100 V 4,0 V
1000 W 220 V 320 V 13 V

Il Ferroxcube TN25 / 15 / 10-3F3 nucleo di ferrite toroidale è stata scelta

Lo schema completo è disponibile qui:

http://www.giangrandi.ch/electronics/lw-swr/lw-swr-meter.pdf

Per regolare i trimmer, si deve collegare il trasmettitore ad un adeguato carico fittizio 50 Ω tramite questo SWR. In primo luogo regolare la potenza di uscita ad un valore basso, idealmente 10 W, selezionare l'intervallo metro 10 W e accendere il trasmettitore. Il misuratore "riflessa" dovrebbe indicare zero se non qualcosa è sbagliato nel valore di R3, R4, R8, R9 o due trasformatori non sono collegati in fase. Ora regolare R1 per abbinare la lettura del contatore "in avanti", con la potenza di uscita applicata (il contatore dovrebbe leggere 10 W in questo esempio). Di selezionare l'intervallo di potenza 1 kW, regolare la potenza di uscita del trasmettitore a un valore più alto, idealmente 1 kW, e regolare R2 per una lettura 1 kW. Ora selezionare l'intervallo di 100 W, regolare il trasmettitore per una potenza inferiore, come la 100 W, e regolare R5. Quando questo è fatto, invertire i collegamenti del carico e del trasmettitore sulla SWR metro e ricominciare: questa volta il contatore "avanti" dovrebbe leggere zero e fare le stesse rettifiche di R6, R7 e R10 per calibrare il misuratore di "reverse"

Lo schema completo è disponibile qui lw-SWR-meter.pdf  (31,399 bytes).

Menu 472-50

Vai in alto

 

IK1HGI INFORMA  sperimentazione  coloro operatori su auto costruzione Grazie 73 Antonio& Buona Visione 
 

Tx 472 khz
QRP 472


Impedenza 472 khz
Impedenza


Variometro 472 khz
Variometro


Tx 472 khz
Canna 476


Ampl. 472
Amplificatore



Targa merito
Targa


QRP-21098

QRP 15m


QRP-14098

QRP 20m


QRP-10137

QRP 30m


QRP-7039,1

QRP 40m


QRP-3579,6

QRP 80m

 

 

Multi QRP

 
 


la Risoluzione Video a 1024x768

Email to  IK1HGI Le mie  eQSL.cc  Ultimo aggiornamenti   
© 2009 /2016 ©