Der Hartley-Oszillator

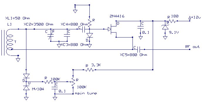
Es gibt ein Paar guten Quellen, die uns zeigen, wie man einen richtigen Hartley Oszillator baut. Die Popcorn-Seite gibt eine Menge Beispiele. Jan Purdic (Australien) zeigt uns auch ein Paar Richtwerte. Aber, Probieren bedeutet auch Zeit-Verschwendung. Um schneller an das Ergebnis zu kommen, ist es einfacher den Oszillator zu berechnen, um eventuell dann mit den Werten zu experimentieren. Meine Hauptquelle war das Buch "W1FB's QRP Notebook", von Doug DeMaw, ein Guru auf dem Gebiet der Radio-Bastler. Ein moderner VFO, benützt Varicap-Dioden zum abstimmen. Leider bringen diese auch mehr Frequenz-Instabilität im Vergleich mit Drehkondensatoren. Das Problem ist , dass die Kapazität der Halbleiter sich mit der Temperatur verändert. Auf der anderen Seite ist die Varicap-Abstimmung billiger und auch komfortabler, wenn man einen 10-Gang-Potentiometer dazu verwendet. Die folgende Zeichnung(ExpressSch) zeigt uns auch die Richtwerte für die Reaktanzen der Frequenzbestimmenden Teile:

wobei: XL=2*Pi*f*L und XC=1/(2*Pi*f*C)

Also: L=XL/(2*Pi*f) und C=1/(XC*2*Pi*f)

Um Fehler zu vermeiden, empfehle ich die internationalen Messeinheiten zu verwenden (Farrad, Henry, Hertz). Am Ende wird alles in bequemere Messeinheiten umgewandelt(uF, uH und MHz). Falls Ihr den Oszillator z.B. für 40m nachbauen wollt, steht nichts mehr im Wege. NPO und Styroflex-Kondensatoren eignen sich gut dafür. Für die MV104 könnte man zwei parallel geschaltete BB304 nehmen. Es gibt zwei Methoden den Oszillator stabiler zu machen: entweder nimmt man einen Widerstand mit parallel geschaltetem Bypasskondensator von der Source des FET-s zur Anzapfung der Spule, oder man baut aus zwei 1MOhm-Widerständen einen Spannungsteiler vom Gate nach Plus und vom Gate nach Masse. Ich hatte etwas wichtiges vergessen: die Spule wird für gewöhnlich nach 1/4 der Windungen, vom kalten Ende angezapft, geht auch 10 bis 20%-bei den Ringkernen kann man nicht immer genau durch vier teilen...

Home Links transceivers receivers  transmitters  RF-Amplifiers  artwork

antennas  Urlaub-holliday-vacance Flohmarkt, Tauschboerse Bauteile-parts PMR Witze-jokes PIC-tools measure and test Fotografie-Pictures

Letzte Aktualisierung: 

15.09.2009-neue Webseiten-Fotografie