Za realizaciju ovih projekata korišceni su dizajn i preporuke Dragoslava Dobričića YU1AW .
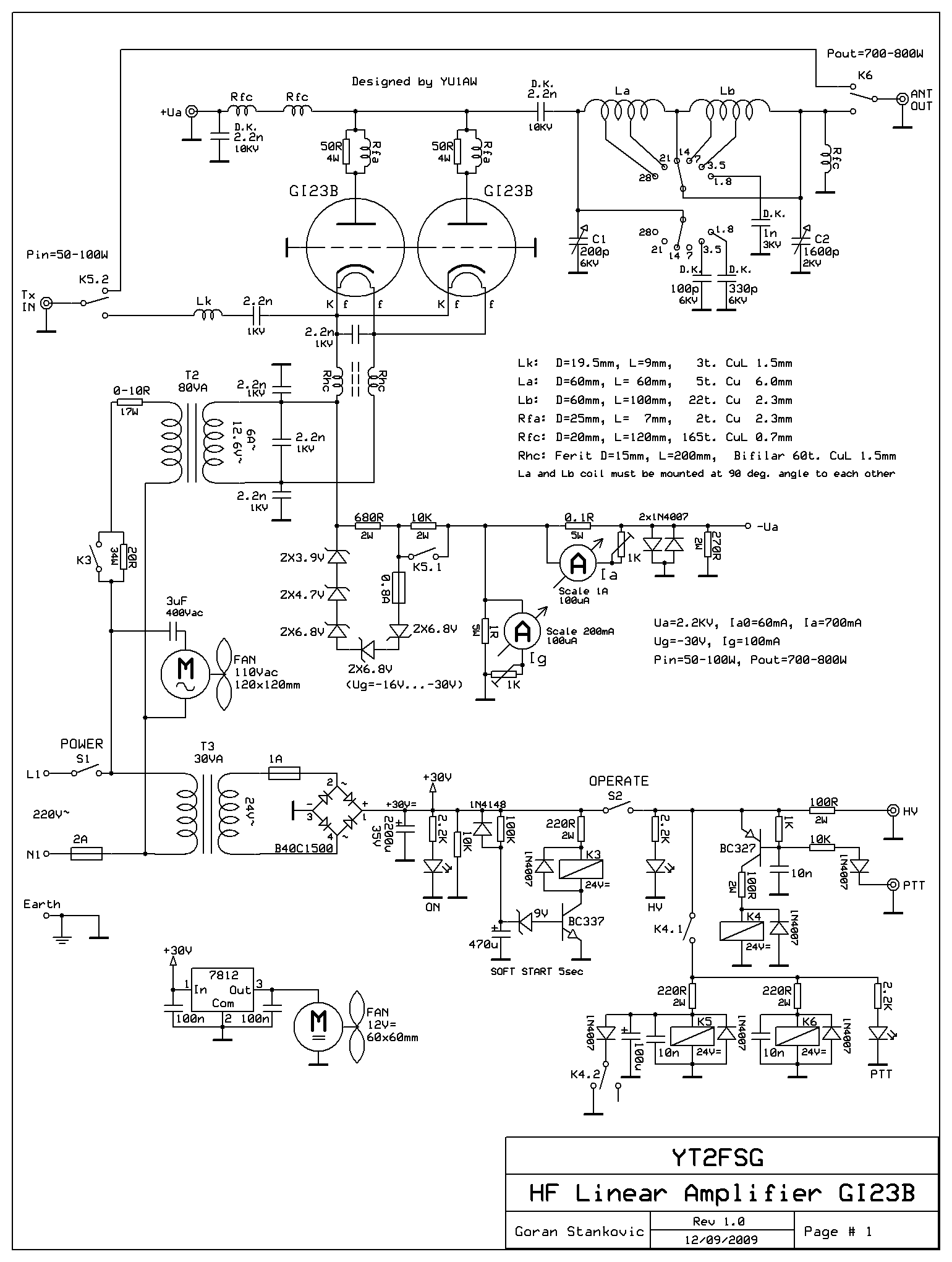
Električna šema, HF linearni pojačavač 2x GI23B 800W, verzija YT2FSG:

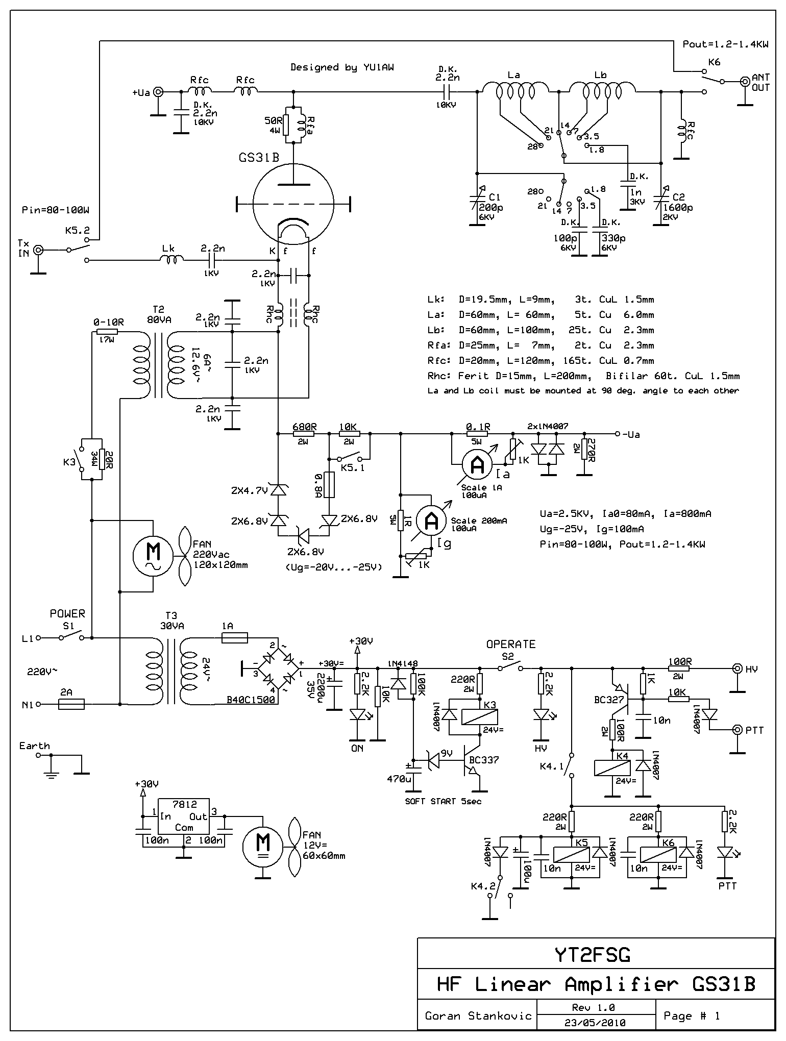
Električna šema, HF linearni pojačavač GS31B 1.4KW, verzija YT2FSG:

Električna šema, VHF linearni pojačavač 2x GI23B 700W, verzija YT2FSG:


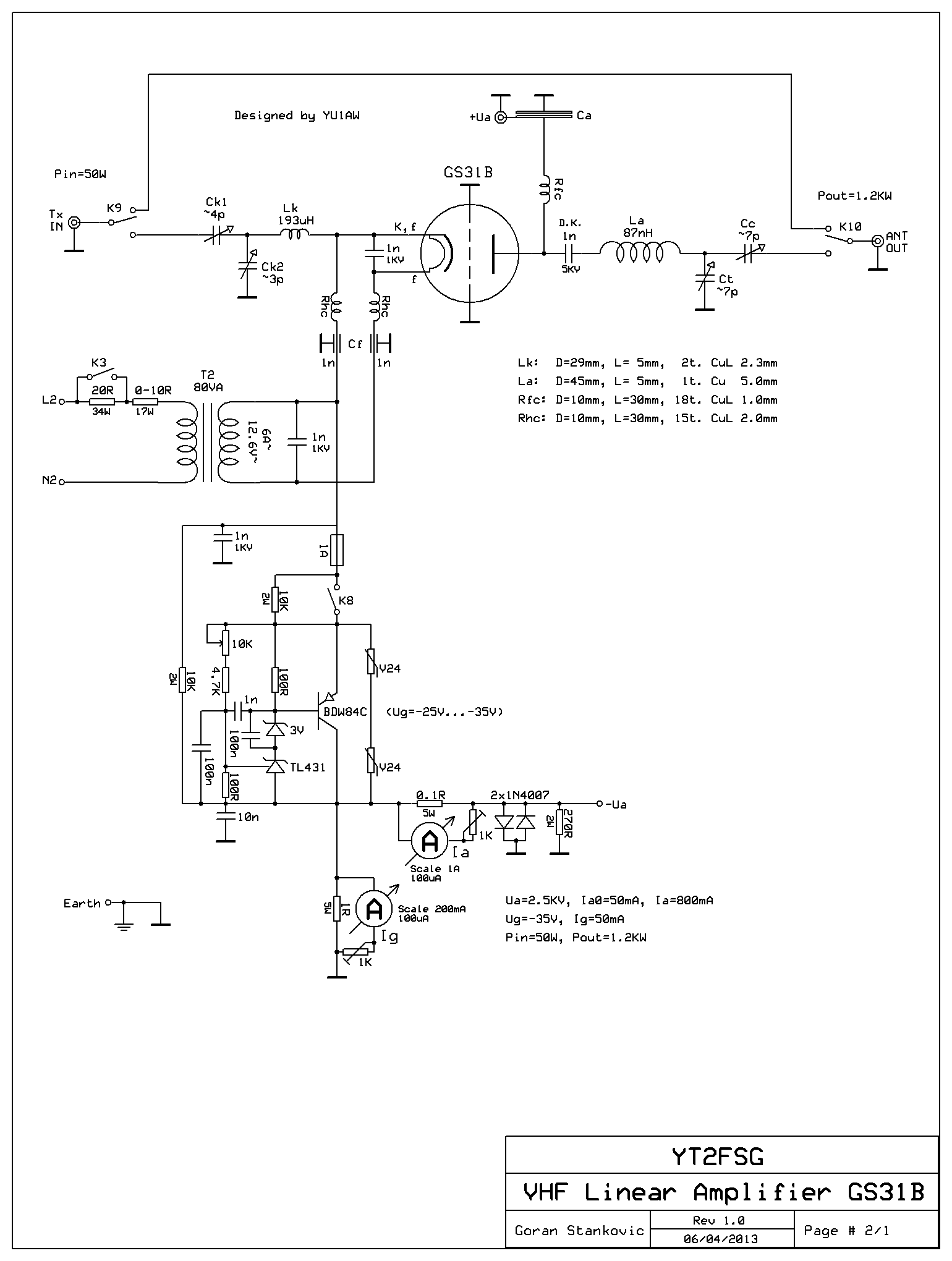
Električna šema, VHF linearni pojačavač GS31B 1.2KW, verzija YT2FSG:

Električna šema, Visokonaponsko napajanje za linearne pojačavače 1.2KW, 1900V/600mA, verzija YT2FSG:

Električna šema, Visokonaponska napajanja za linearne pojačavače 2KW, 2500V/800mA, verzija YT2FSG:

Električna šema, HF Antenska kutija i SWR metar 1KW, verzija YT2FSG:

Koristi se homemade visokonaponski promenljivi kondenzator sa dva statora i jednim rotorom 10-200pF/200-10pF 2KV.
Na jedan stator povezuje se ulaz, na drugi stator povezuje se izlaz, na rotor povezuje se promenljiva induktivnost 1-32uH.
Literatura: The ARRL Handbook For Radio Communications - Station Layout and Accessories.
Električna šema, testiranje vrednosti izlaznog pi-filtera linearnih pojačavača pomoću antenskog analizatora:

Isključen linearni pojačavač, uključen samo izlazni relej, za GS31B (Ua=2500V, Ia=0.8A) dodat otpornik R=3.7K (1K+1K+1K+680R).
Na antenski izlaz povezati antenski analizator (MFJ-259).
Komponente za QRO linearne pojačavače: keramičke elektronske cevi, visokonaponski keramički kondenzatori, RF relej.


Izrada visokonaponskog promenljivog kondenzatora za HF linearne pojačavače i antenske kutije.
Rotorska i statorska ploča promenljivog kondenzatora (materijal aluminijum debljine 1mm),
za osovinu rotora i držače statora koristi se navojna šipka M5, odstojnici su matice M5 (materijal mesing ili prohrom).
Link:
www.qsl.net/yu1aw/
www.qsl.net/k4dfh/DL5DBM.HV.AVCap.html/
qro-parts.com
electron Tube Data sheets
cqham.ru/tubes/soviet/pdf/