| Here is a primer on the GE Master II series
of radios that I presented to the North Alabama Repeater Association.
Lots of photos of the base station and mobile radio.
Warning this is a
12 Megabyte PDF file! |
GE Master II
basics |
| The North Alabama Repeater Association has
based their repeater systems around the GE Master II. In order to
educate our technical helper group, I presented this NARA Technical
helper manual. Those interested in GE Master II's might want to look
this over. Warning this is a 7 Megabyte PDF file! |
NARA
Tech helper manual V3 |
|

I've seen very little mentioned about the newer IDA integrated control
board that replaced the older GE Master II rack of control cards. Follow
the link at the bottom for more IDA information. In my case I installed a ham controller
(RC-85) to it. |
GE IDA
CONNECTOR LAYOUT
GE IDA Connector
pinouts
Interfacing
a GE IDA controller
Rear Panel of GE Master II with IDA
A small interface buffer board for COS and PL was added to the IDA
board at J200.
  
|
| If you ever want to power the GE Master II
base from an Astron Power source or battery backup but were concerned
about that little Molex power plug on the back of the base station
supply, then this stock GE unit is a nice way to accomplish that. |
 |
| Ever had your entire repeater totally wiped
out by a lightning strike? Yeah me too! You might some day want to add
every extra protection measure you can. Here is a Polyphaser 12 VDC
protection box mounted onto the back of the GE Master II base station
supply. You actually have to wire it into the circuit before it breaks
out into the two separate filtered paths to the PA and RF drawer. If
interested drop me an email. |
  |
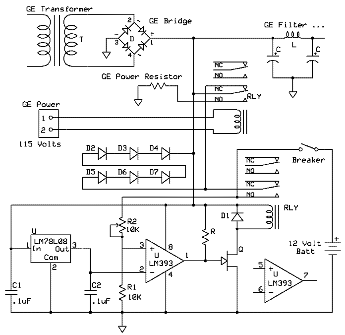
| Here is a circuit that was developed for
the North Alabama Repeater Association by Gary Dion N4TXI. We wanted to
add battery backup to our GE Master II stock power supply. The normal
crux of the problem is that big power resistor inside the GE supply.
Well the supply isn't stock anymore but it works a lot better than GE's
attempt. Just add an external intelligent battery charger and a couple
of 100+ Amp hour batteries. |
    |
| Here are the pin outs of those 3 Molex
connectors on the back of the GE Master II rear panel. It is used for
the remote control console. |
GE Master II
Rear Panel Connectors |
| Here is a pictorial front view of the GE
Master II card rack connector pin outs |
GE Master II card edge fingers |
| Pictorial view and pin outs of those 3 big
black connectors on GE Master II RF drawer. (those connectors can also
be found on the older GE Master Pro series) |
GE MPRO CONNECTORS USED IN MASTER II |
| I like to buffer CAS or RUS before we tie
it to an external ham controller. Here is a circuit that plugs into the
GE rack using a GE 'prototyping' card. |
 RUS
buffer GE MII .pdf |
| We wanted to remote control the PL encode
tone on and off going to the GE Master II exciter. |
GE
MII PL ENCODE RELAY.pdf |