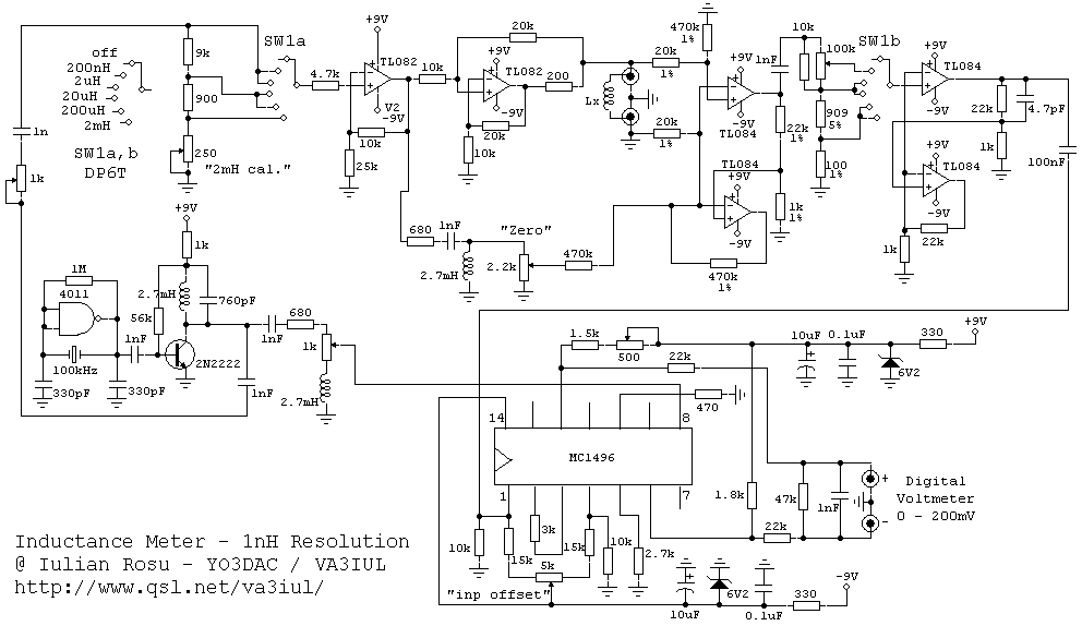
Iulian Rosu, YO3DAC / VA3IUL, http://www.qsl.net/va3iul/
The principle of this inductance meter is simple. The meter operates by forcing a constant 100kHz sinusoidal current through the inductor (Lx) and measuring the magnitude of the quadrature voltage generated across it. This voltage leads the current by 90º. The amplitude of the quadrature component of the voltage across Lx may be recovered by synchronous demodulation, with the demodulator's reference signal provided by a +90º phase-shifted version of the current source signal. When the demodulator output is integrated, the out-of-phase components cancel and the in-phase (quadrature)components add to create a DC signal which is proportional to the peack amplitude of the in-phase component.
The reference sine wave is generated by a 100kHz crystal oscillator using a gate of an CD4011.This reference is used by the demodulator and after amplitude scaling by the range switch, to the voltage-controlled current source, which drives the inductor.
The currents through inductor is low enough to not cause saturation of sensitive ferrite core. 20mA pk/pk on 200nH and 2uH ranges, and 200uA on the 2mH range. The voltage generated across inductor is amplified by two amplifiers, separated by a range switch attenuator. This amplifiers are part of a TL084.
The synchronous demodulation is performed by MC1496, an RF double balanced modulator/demodulator. The phase-shifted reference signal through a passive RLC network, drives the top differential pairs into saturation, while the bottom differential pair is driven linearly by the amplified signal Vx, across Lx. When the reference signal is the same frequency as Vx (across Lx) and is saturating the top pairs, the output of the demodulator is a function of the amplitude and phase of Vx. The output of MC1496 is used differentially to avoid DC drift problems, is filtered and drives the digital voltmeter. The range of the inductance meter is 1nH to 2mH.
