Homebrew RF Circuit Design Ideas

"There is no such thing as a new idea.

It is impossible.

We simply take a lot of old ideas and put them into a sort of mental kaleidoscope.

We give them a turn and they make new and curious combinations." - Mark Twain (1835-1910)

 

http://www.qsl.net/va3iul/

 

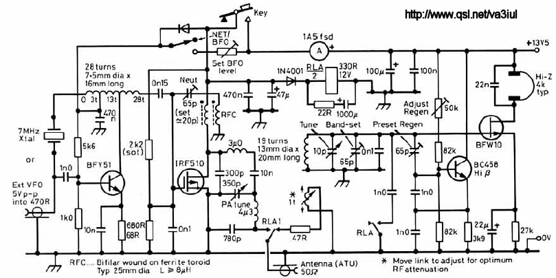
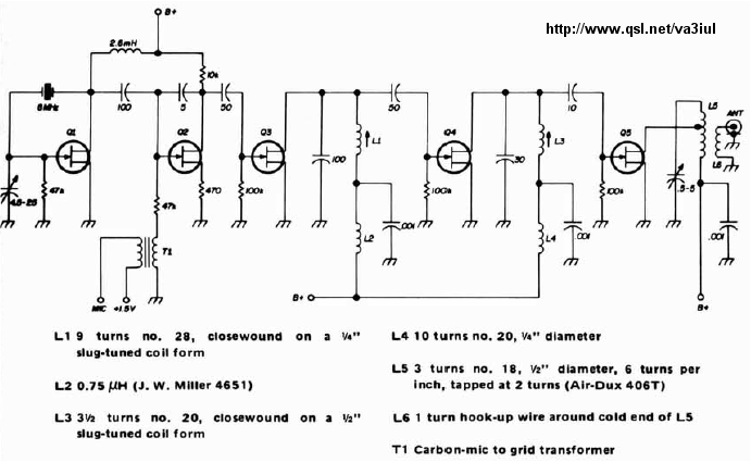
  - Transceivers
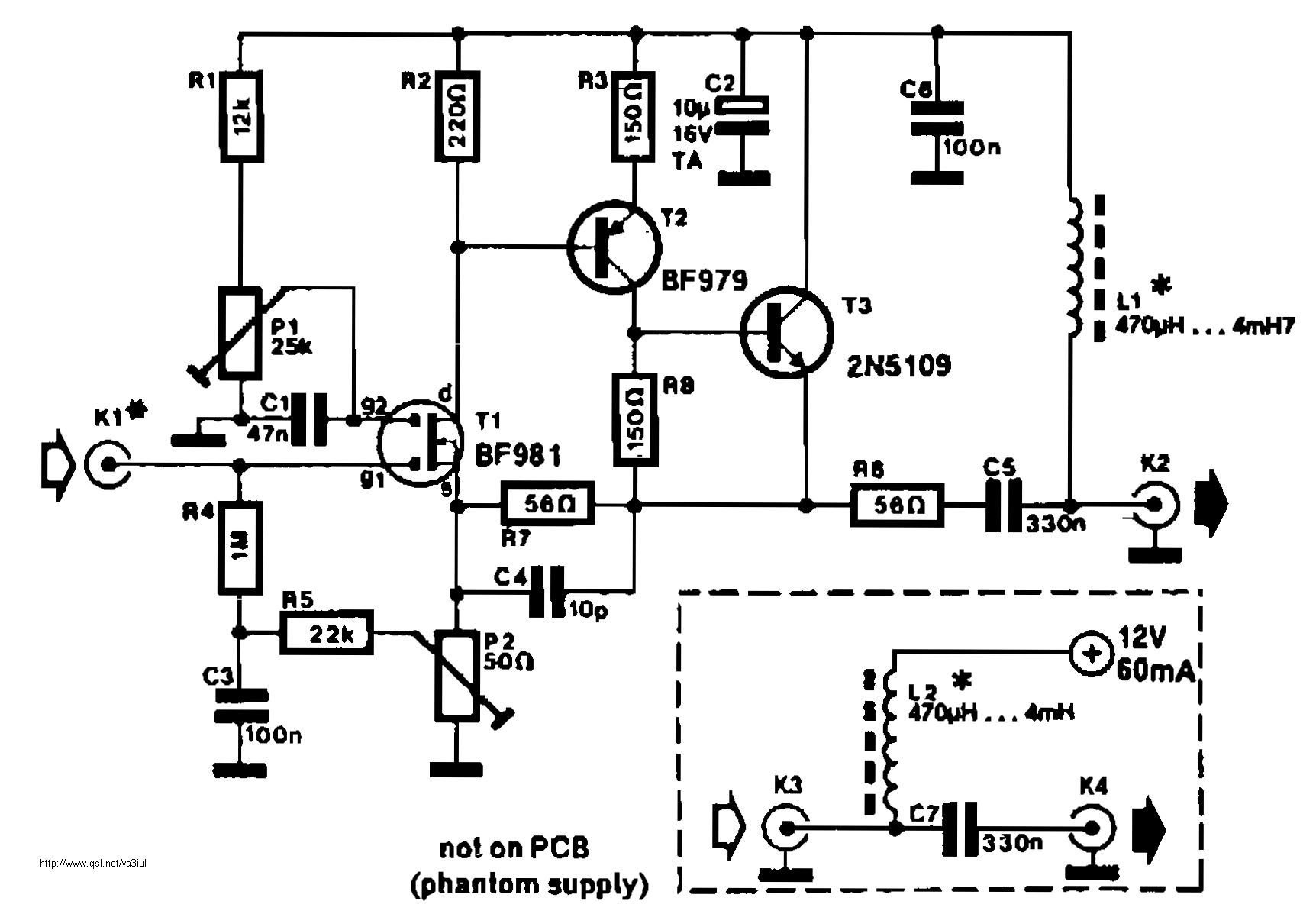
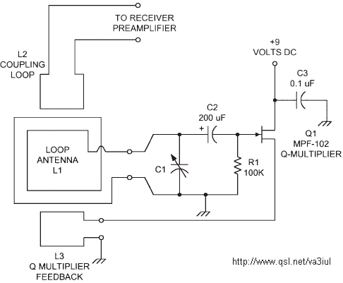
  - Receivers
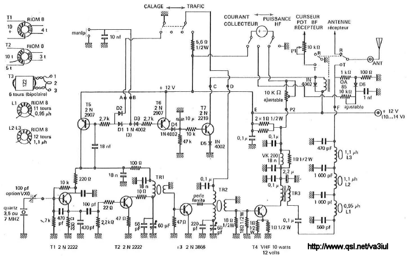
  - Transmitters and Beacons
  - Transverters and Converters
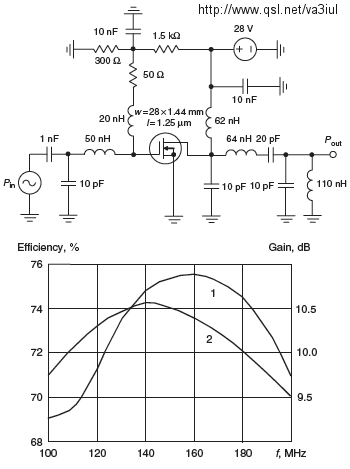
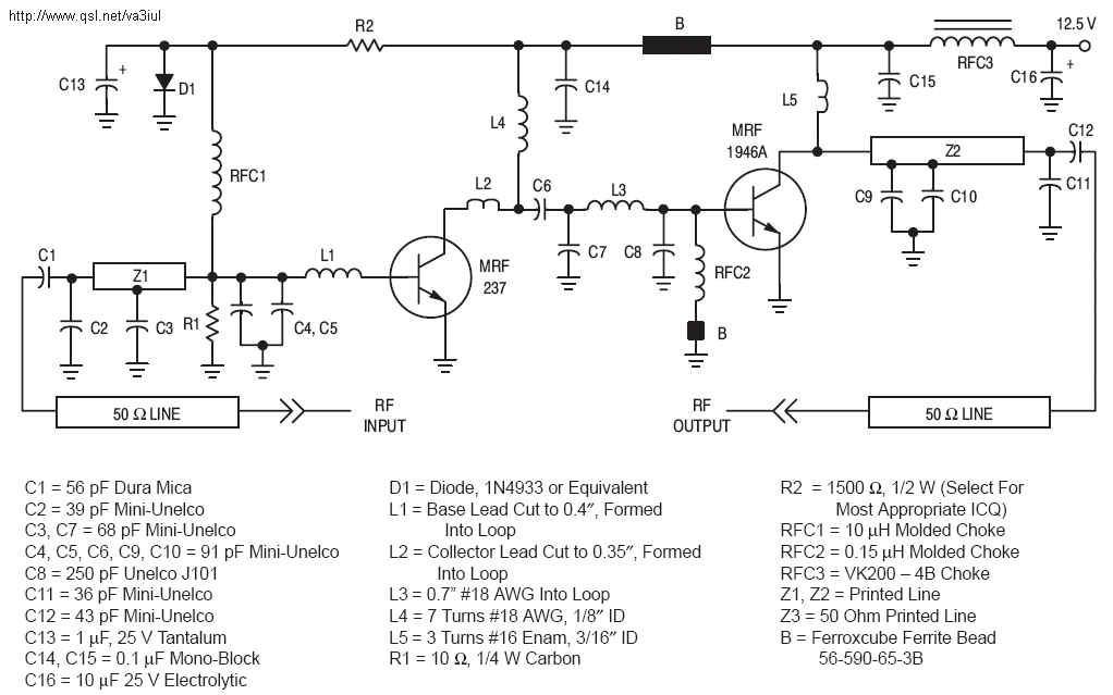
  - RF Power Amplifiers
  - Low Noise Amplifiers
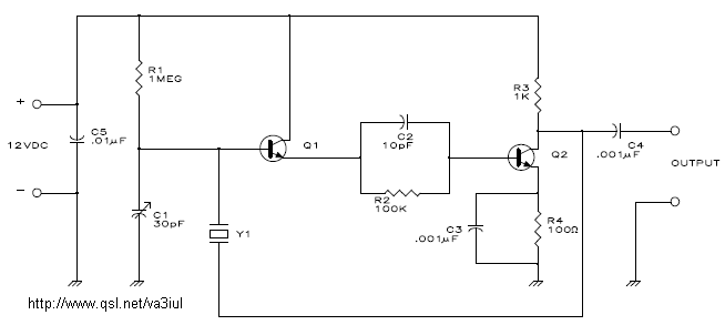
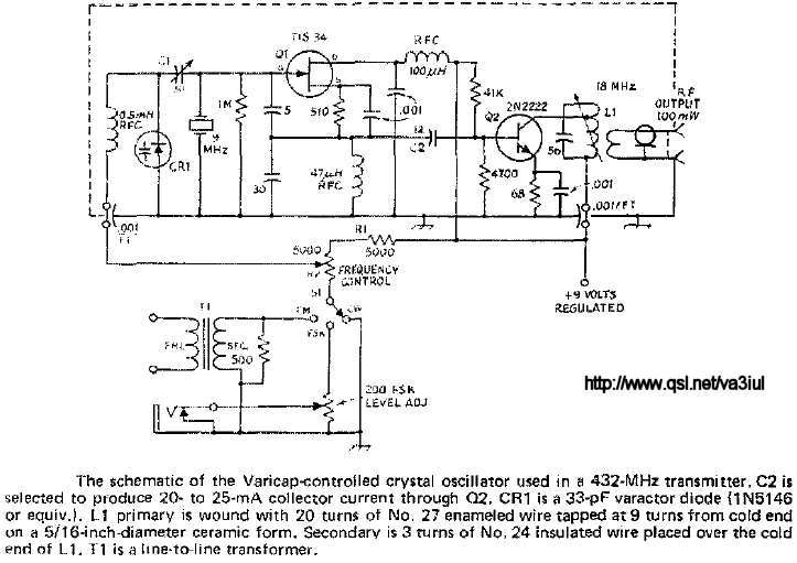
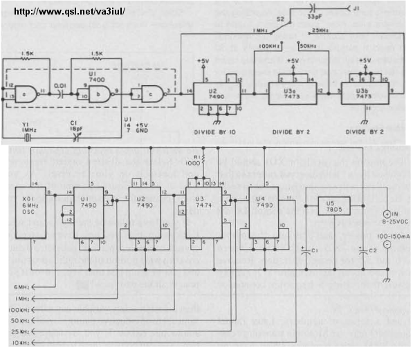
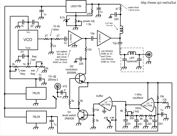
  - Oscillators
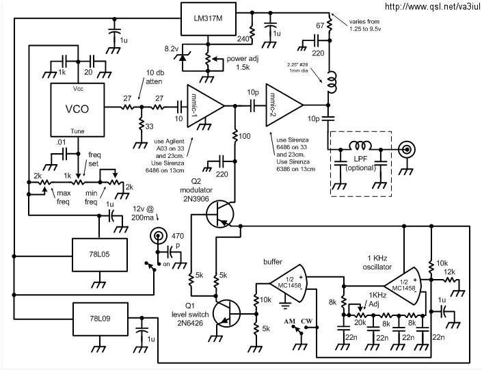
  - RF Signal Sources and Multipliers
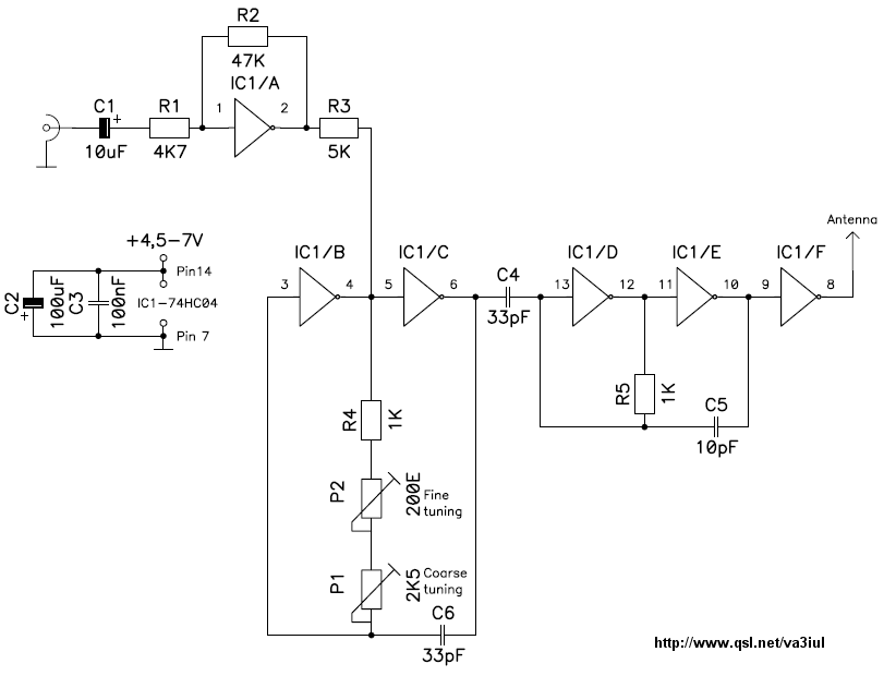
  - VFO Stabilizers / PLL
  - Antenna Tuners / Analyzers
  - ATV Transmitters/Modulators
  - RF Switch / Attenuators
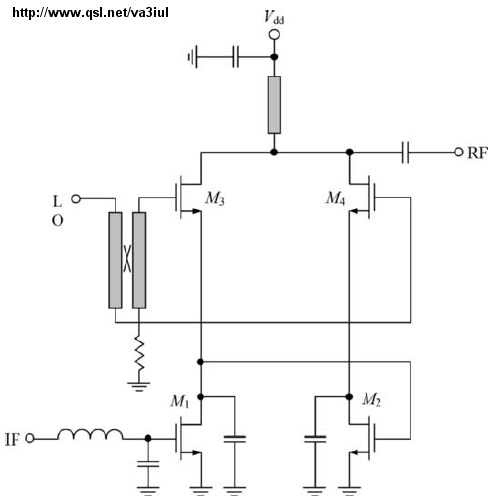
  - RF Mixers
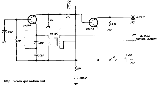
  - AGC Circuits
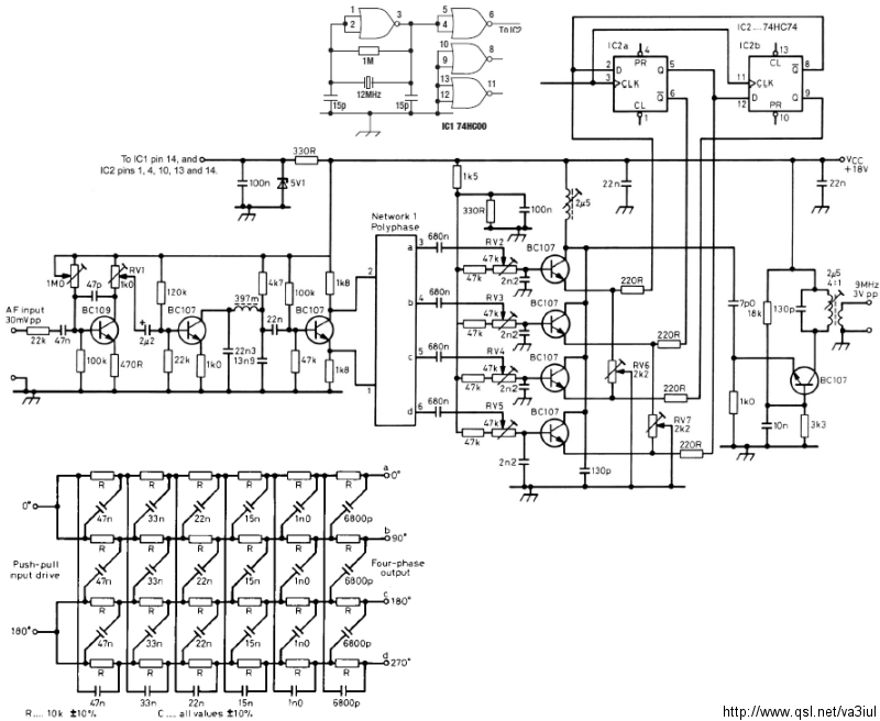
  - Phase-Shifters
  - Filters
  - RF Test Circuits
  - Baluns / Transformers
  - L/C Meters
  - Splitters / Dividers / Combiners / Isolators
  - Prescalers

  - RF Power and Field Meters
  - Couplers
  - Return Loss and SWR Meters

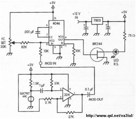
  - Modulators
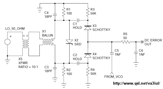
  - Demodulators / Detectors
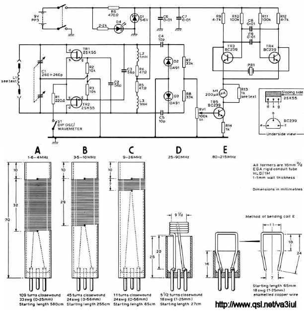
  - Dip Meters
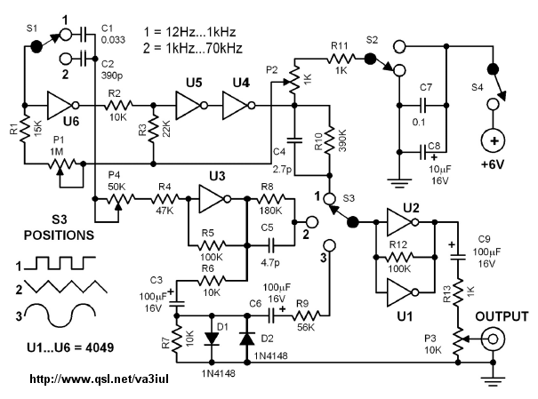
  - Signal Generators
  - Spectrum Analyzers
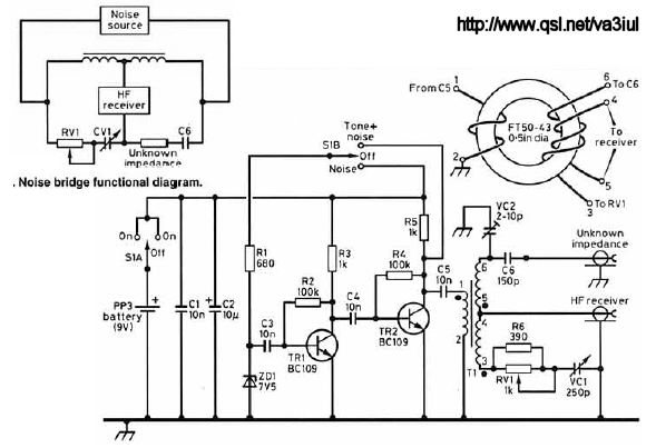
  - Noise Generators
  - Noise Blanker and Canceller
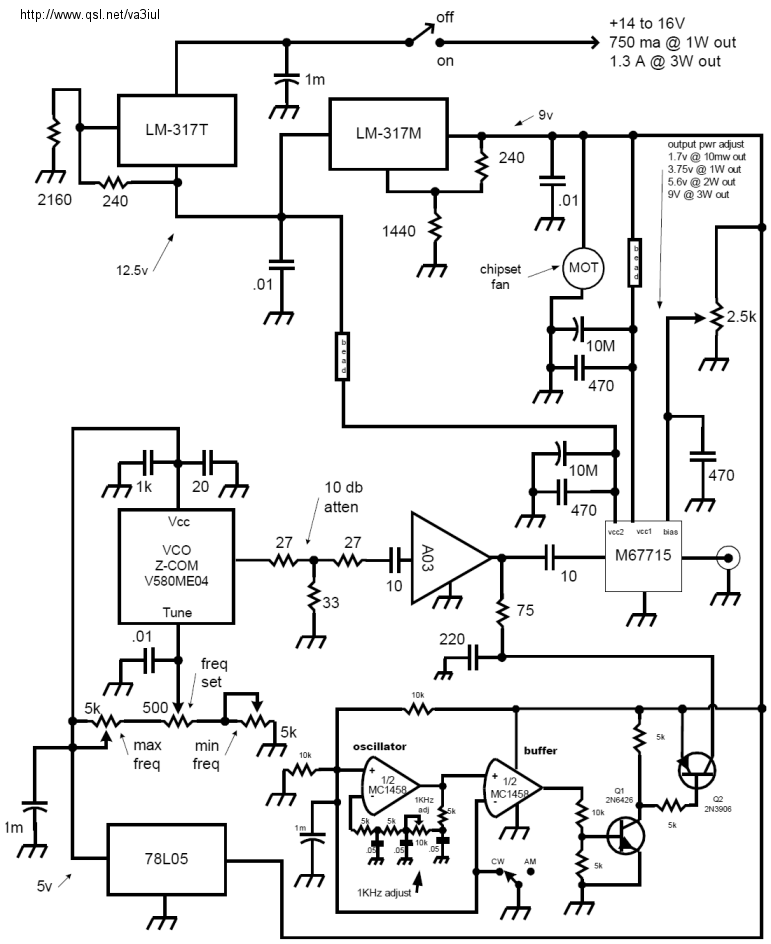
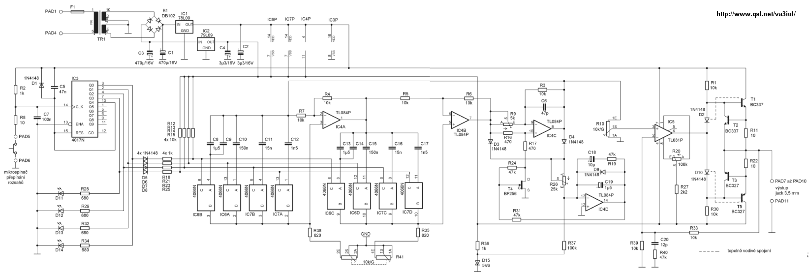
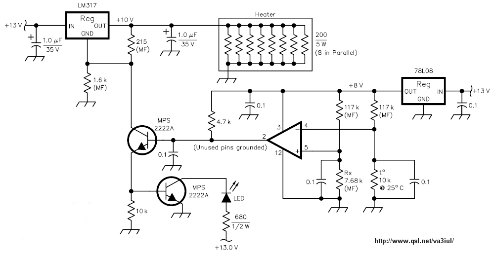
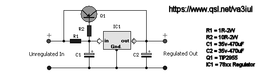
  - Power Supply
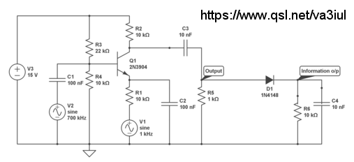
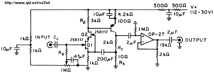
  - Audio Circuits
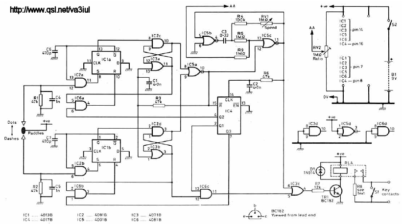
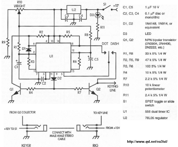
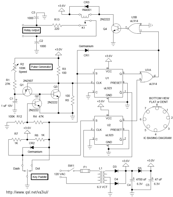
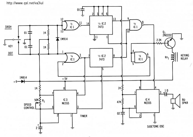
  - Electronic CW Keyers
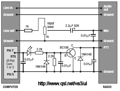
  - CAT Interfaces
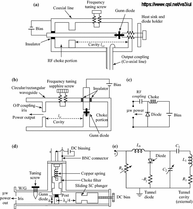
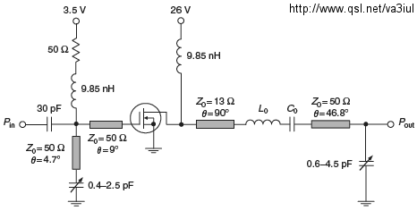
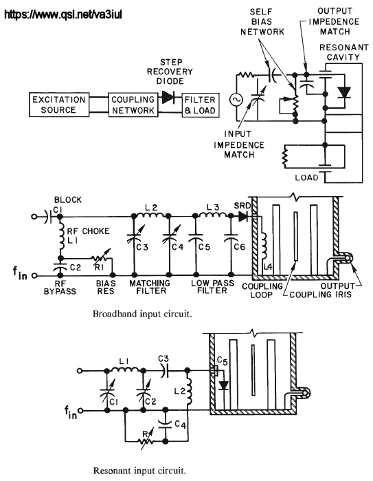
  - Microwave and Microstrip Circuits
  - Microwave Antennas
  - Microstrip Junctions, Bends, Transitions
  - Microstrip Filters
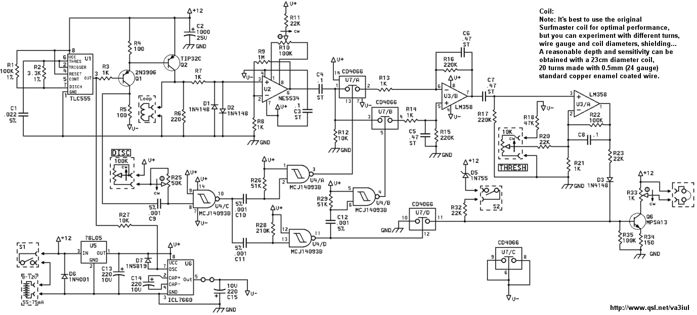
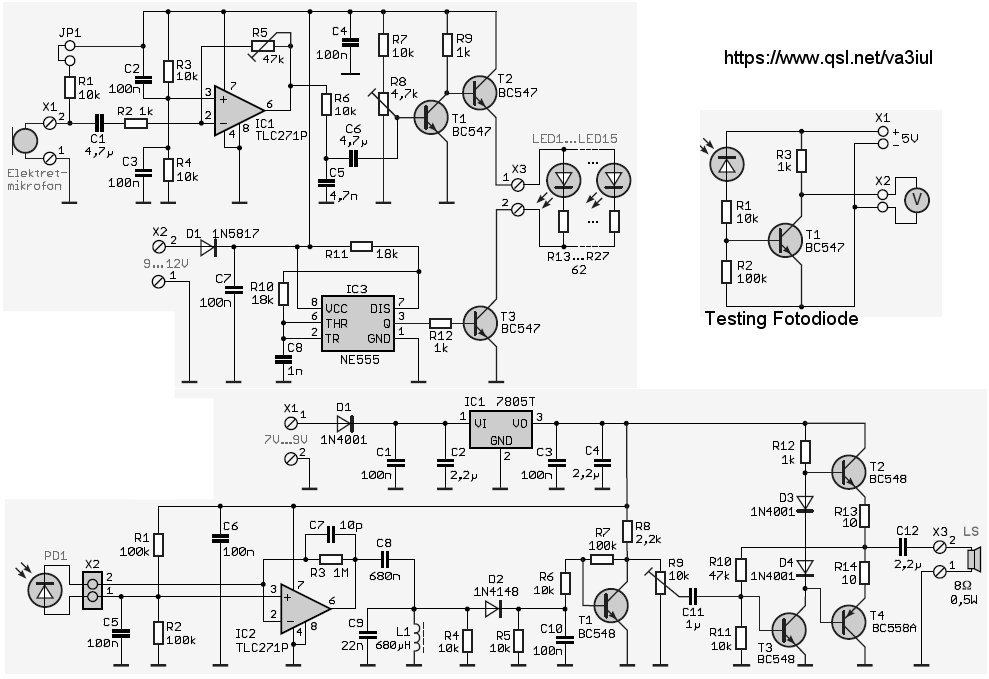
  - Metal and Proximity Detectors

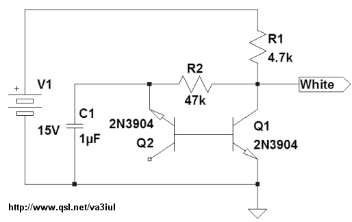
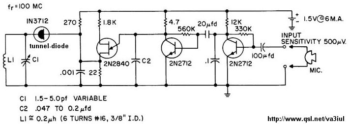
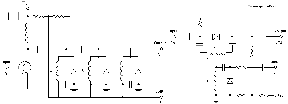
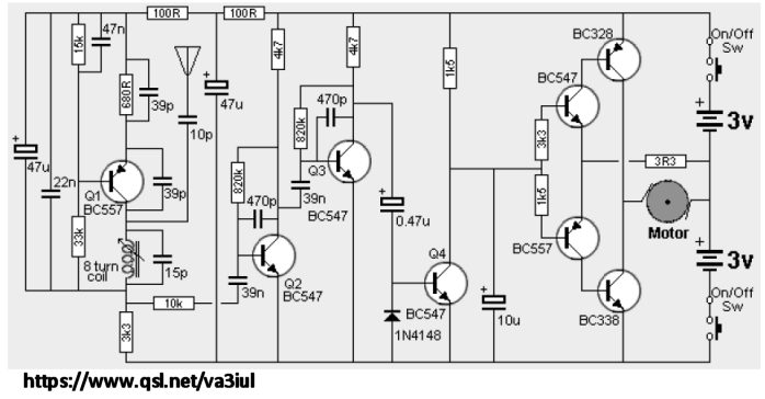
  - Miscellaneous Circuits

 

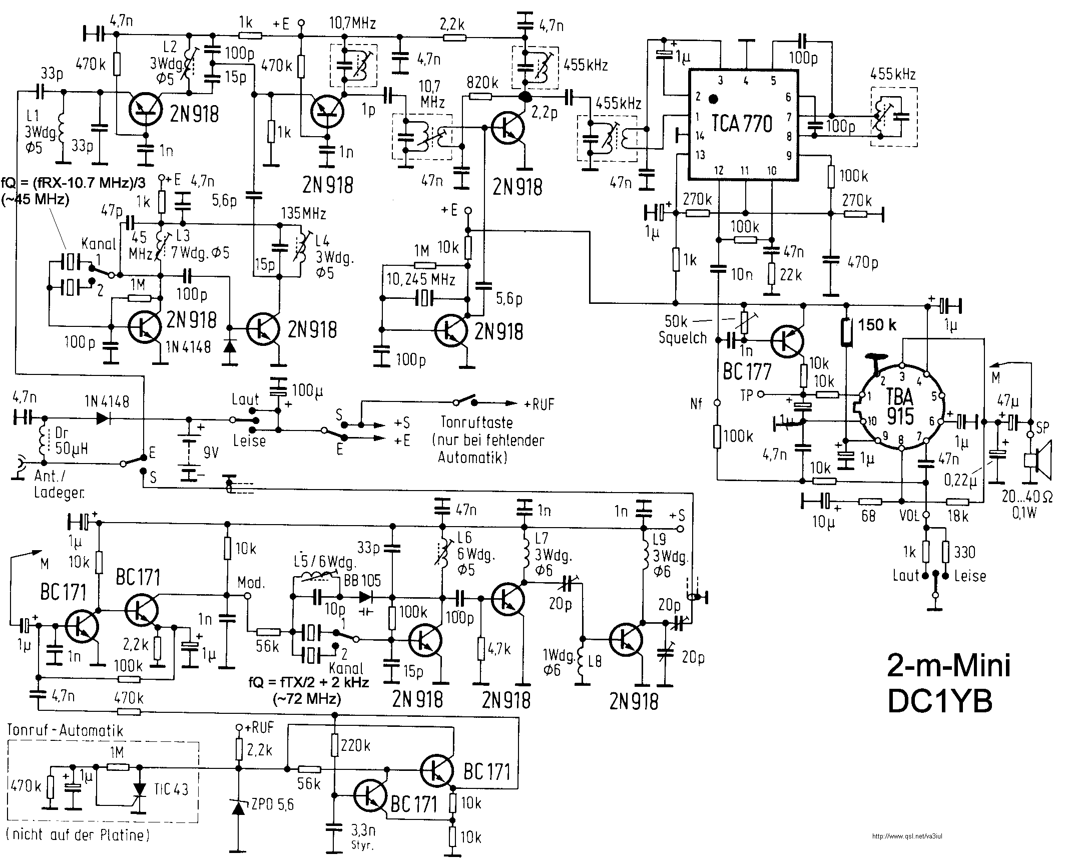
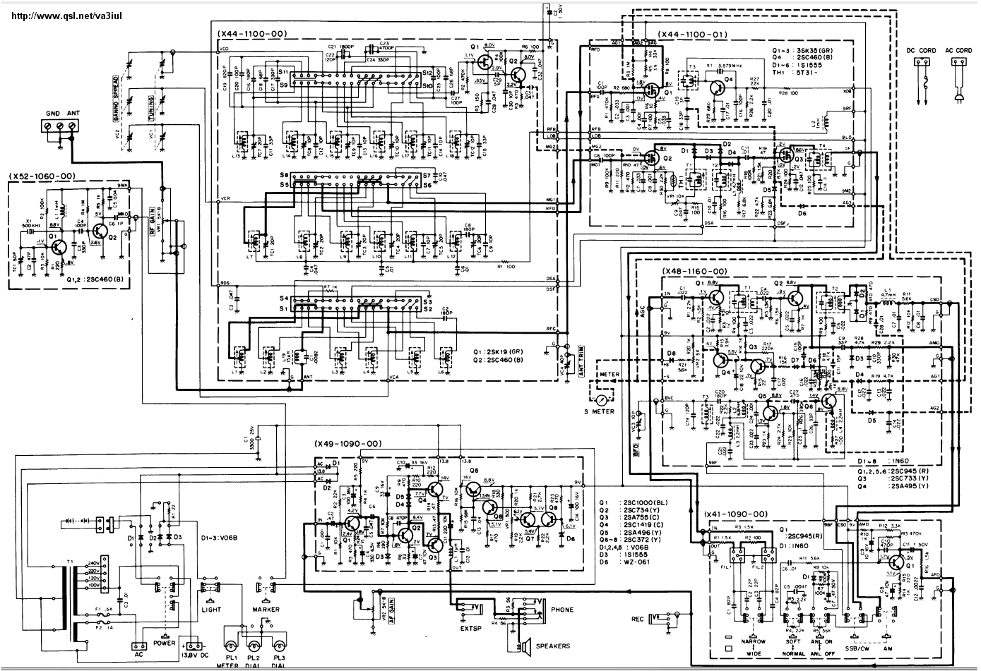
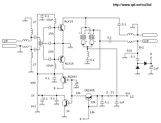
Transceivers

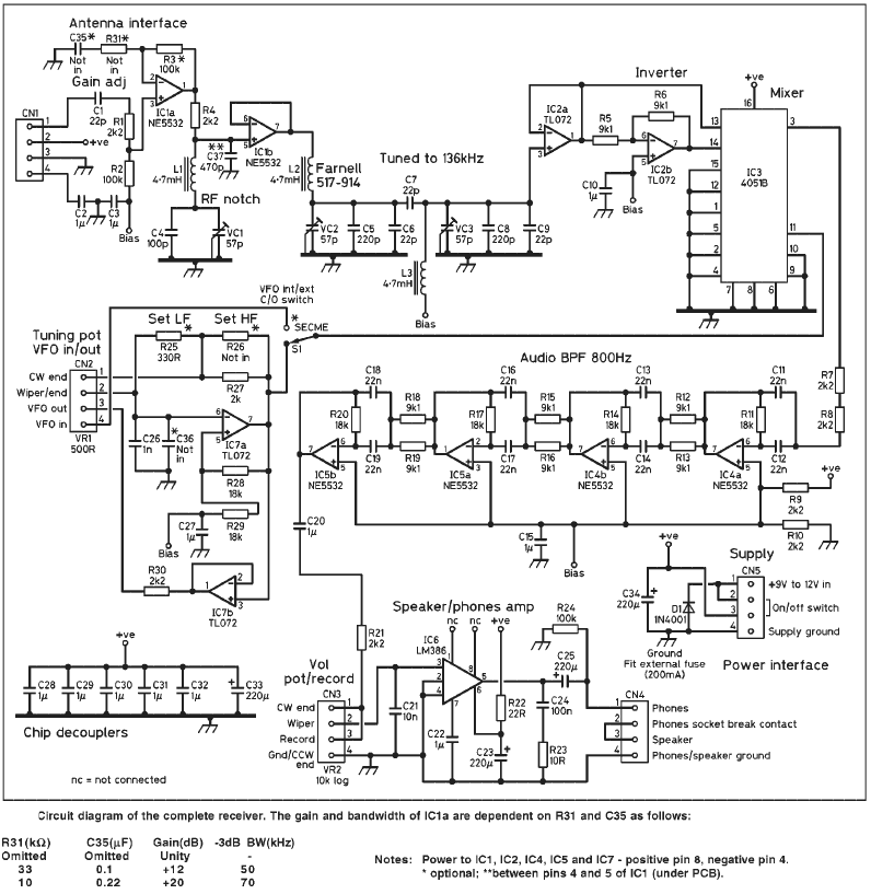
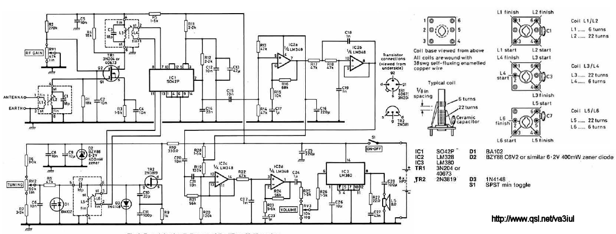
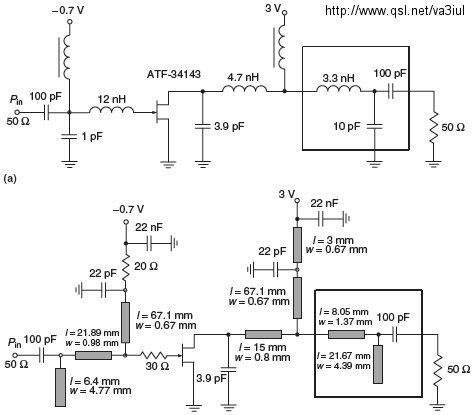
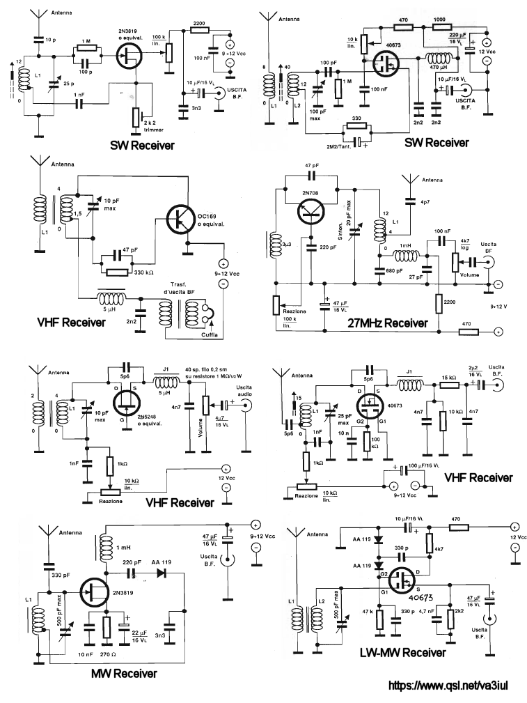
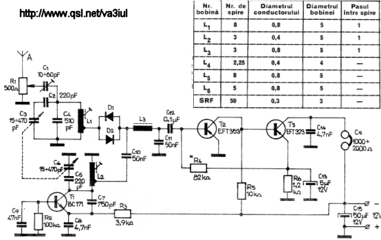
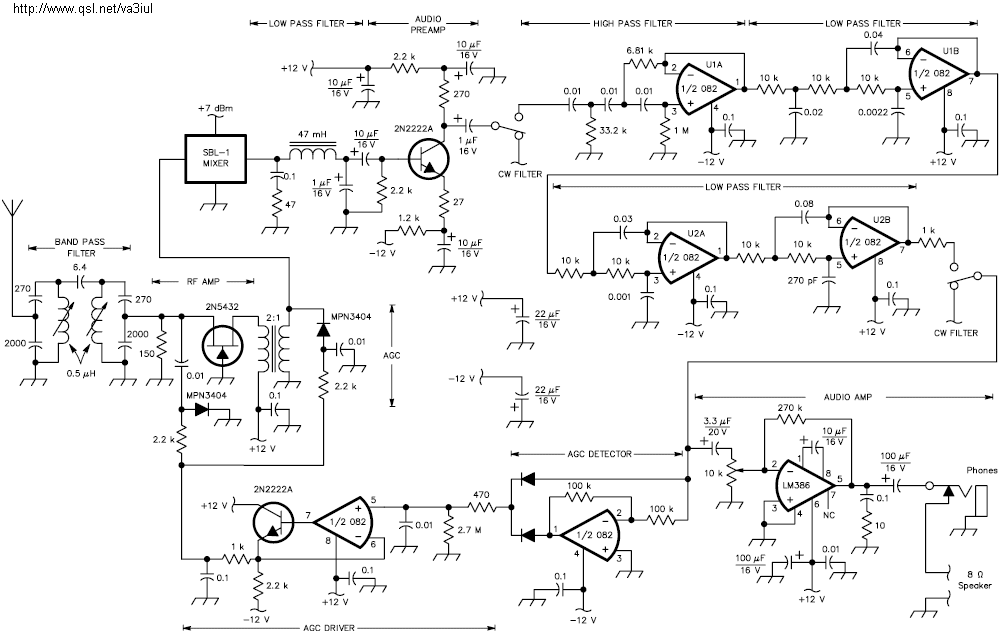
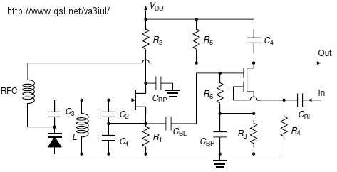
Receivers

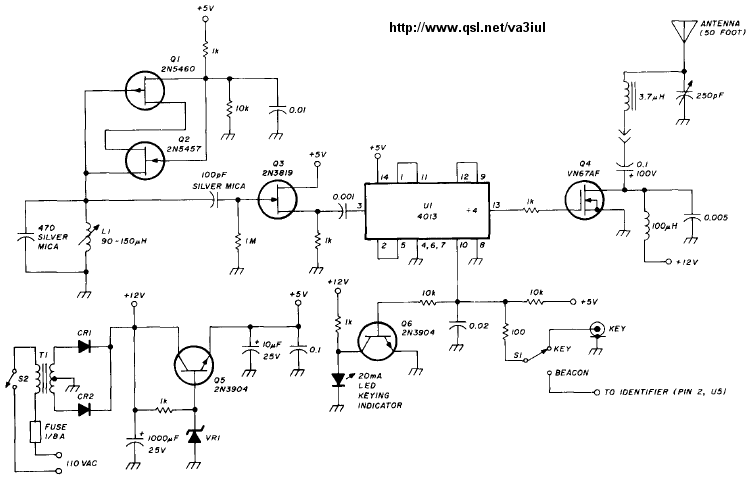
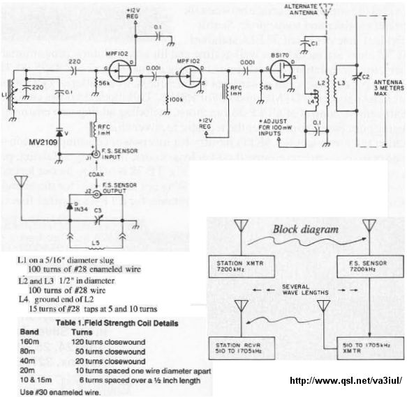
Transmitters and Beacons Transverters and Converters
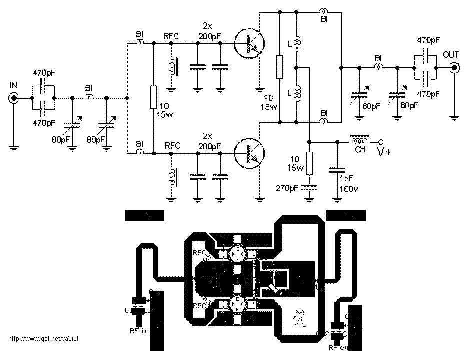
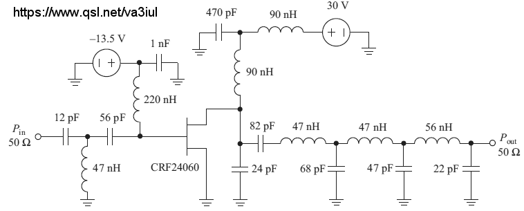
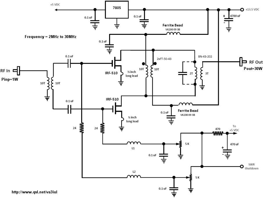
RF Power Amplifiers

Low Noise Amplifiers

Oscillators RF Signal Sources and Multipliers

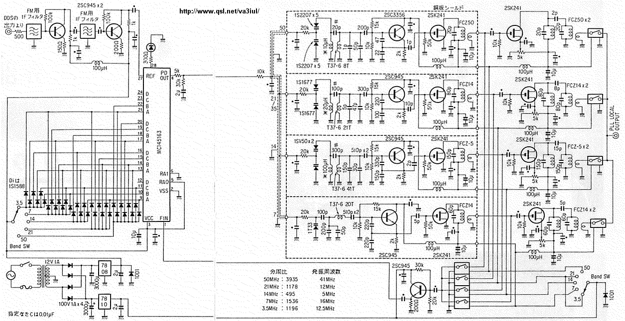
VFO Stabilizers / PLL

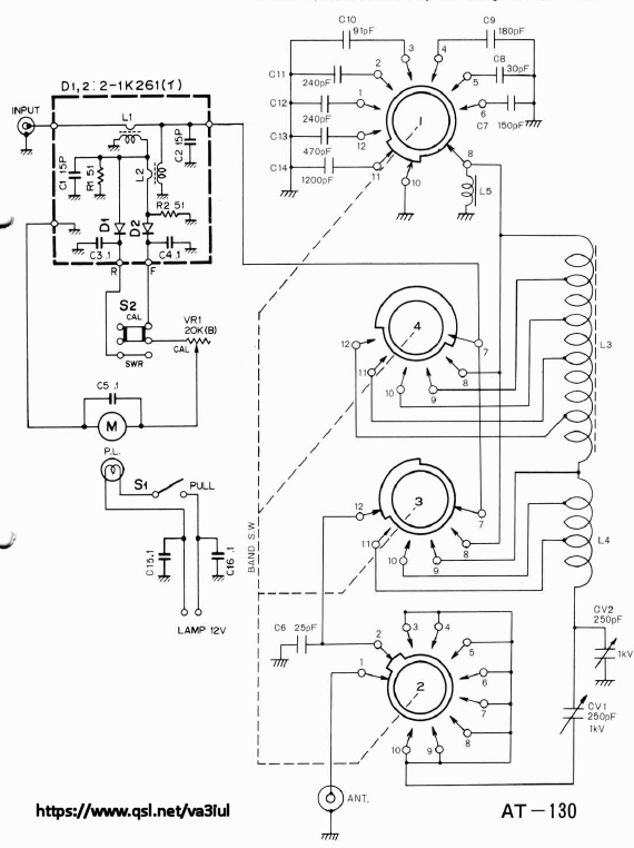
Antenna Tuners / Analyzers

ATV Receivers/Transmitters/Modulators

RF Mixers

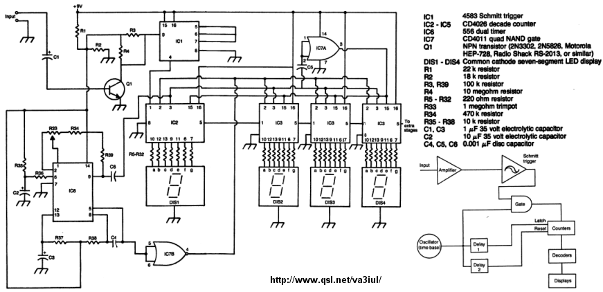
RF Test Circuits

 

RF Switch / Attenuators

L/C Meters

AGC Circuits

Phase-Shifters

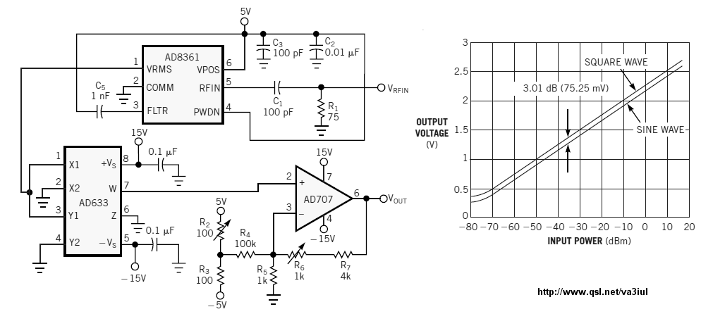
RF Power and Field Meters

Return Loss and SWR Meters

Filters Dip Meters

Baluns / Transformers

 Splitters / Dividers / Combiners / Isolators

Couplers

Demodulators / Detectors

Modulators

Signal Generators

Spectrum Analyzers

Noise Generators

Noise Blanker and Canceller

Microwave and Microstrip Circuits

Microwave Antennas

Microstrip Junctions, Bends, Transitions

Microstrip Filters

Metal and Proximity Detectors

Prescalers

 

Power Supply Audio Circuits

Electronic CW Keyers

CAT Interfaces

Miscellaneous Circuits

 

 

   

 

 

home

Flag Counter