Усть-Каменогорск, КАЗАХСТАН

Главные разделы:

  • Главная
  • История
  • DXing
  • Topband
  • Антенны
  • BigFlag
  • Контакты

     

    Адрес моего сайта:

    http://www.qsl.net/un5j

     

  •  


    Антенна BigFlag, В. Кошелев – UN5J

    1.   В ноябре 2007 года я для работы на 40/80/160М установил вертикальную антенну HF2V. Первые связи показали, что антенна на 160М на передачу работает намного лучше моей Inverted Vee, а вот  на прием  сплошной треск, который позволял мне слышать только мощные радиостанции, при этом аттенюатор трансивера  IC-756PROII был установлен на  -18 дБ.

    2.   Для улучшения приема была изготовлена рамочная  приемная антенна K9AY. Эта антенна великолепно работала на 30/40/80М, а вот на 160М полное фиаско. Все «ухищрения» при настройке и наладке  антенны к положительному результату не привели, она при отсутствии шумов принимала все те же мощные станции.

    3. Опыт эксплуатации K9AY в условиях тяжелой городской электромагнитной обстановки показал, что для комфортного приема на 160М необходима антенна независимая от земли и имеющая  достаточный периметр рамки. Вот здесь я и обратил внимание на антенну Flag. Эта антенна представляет собой прямоугольную рамку, расположенную вертикально и имеющую размеры 4,3 метра в высоту и 8,8 метра в длину.  Классический Flag не требует «земли», однако периметр антенны слишком мал для эффективной работы на 160М. Крыша моего дома позволила смонтировать Flag  с длиной горизонтальной части 25 метров, а вертикальной 12 метров. Для монтажа антенны использованы два армейских телескопа длиной 10,5 метра.

    4. Да, жизнь на месте не стоит... В конце октября 2014 года я убрал одну рамку своего BigFlag'а и смонтировал две рамки, разработанные Владимиром/RJ3FF, за что ему огромное спасибо!

    5. В марте 2018 года я установил на все "углы" двойного флага и на дополнительно установленный перпендикулярно основному полотну одинарный флаг (треугольник) усилители от Игоря dl2kq AD8129. Антенная система работает нормально, шум с запада уменьшился и треугольник начал принимать африканское направление.

    Да, усилители работали, но появилась сетка пораженных через 1 КГц частот, это вход усилителя перегружался мощными китайскими радиовещательными станциями, что очень мешало приему. Общими усилиями с Антоном/RA0SMS и Валерием/UN7JID пришли к тому, что нужен дополнительный фильтр в полосе от 1,5 до 4 МГц. После установки фильтров сетка исчезла и прием стал комфортным. Ниже смотрите схему фильтра.

    P.S. По вопросам изготовления фильтров обращаться к Антону/RA0SMS.

    5. Все бы хорошо, да наступил грозовой сезон. Прохода на 80/160 почти нет. И закрутилось... Начали один за другим выходить из строя МШУ... Обратился к помощи в радиолюбительское сообщество, но увы... Совместно с Валерием/UN7JID приняли решение по защите обоих входов усилителя диодами  1N4148 включенными между выводами 1(8) на массу усилителя. Сезон гроз ушел...

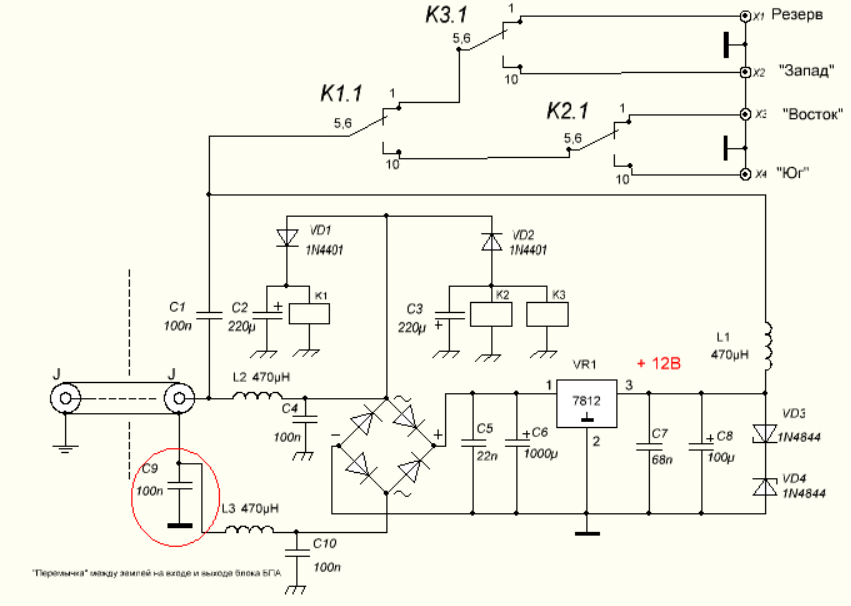
    Для переключения антенной системы на три направления мною был изготовлен новый блок управления антеннами, принципиальную схему вы можете видеть ниже.

     

     

    Ниже снимки диаграмм двойного флага. 

              

                    


    un5j