| Spis treści |
Realizując punkt 2-gi mojej konkluzji z opisu prototypu „Mini_Maxa” pragnę donieść że:
Powstała wersja CW – SSB „Mini-Max” _ v02 na pasmo 80m !!!
Prezentowana tutaj wersja v.02 „Mini_Maxa” zachowuje modułową budowę urządzenia, przy zastosowaniu tej samej koncepcji układowej Trx_a, chociaż o nieco bardziej rozbudowanych układach poszczególnych modułów. Wynikło to z chęci poprawy parametrów elektrycznych, szczególnie toru odbiorczego, a także z faktu poszerzenia układu o możliwość pracy również emisją CW. Znaczącym unowocześnieniem układowym jest zastosowanie mikroprocesorowego sterownika FK-2007 konstrukcji kol.Waldka 3Z6AEF, przy konstrukcji którego miałem zaszczyt być jednym z konsultantów. Opis tego podzespołu zamieszczony był w Świat Radio Nr.7/2008 str.51. Układ ten stanowi niejako „serce” „Mini-Maxa”, umożliwiając jego sterowanie, spełnia bowiem funkcję układu automatycznego przejścia z nadawania na odbiór przy pracy CW tzw. układ BK. Wyprowadzone na płytę przednią przyciski FK-2007 sterują również innymi funkcjami TR-xa. Nowym podzespołem tej konstrukcji jest wzmacniacz toru nadajnika, opis poniżej, o mocy wyjściowej 5W przy SSB i 5W przy CW.
Poniżej przedstawiam opis poszczególnych modułów w kolejności ich oznaczenia:
Wzmacniacz wejściowy odbiornika nie odbiega zbytnio od prototypu. Uzupełniony został jedynie o układ sterujący pracą S-metra znajdującego się w module FK-2007, oraz układ regulacji rezonansu obwodu wejściowego. Do tego celu zastosowałem diody pojemnościowe BB602, podobnie jak to było zrealizowane w kultowym już transceiverze wg.sp5ww z lat 80-tych. Modyfikacja ta jest niezbędna z uwagi na znaczną szerokość pasma odbieranego i przy przejściu na pracę CW odczuwało się znaczne tłumienie obwodu strojonego na część foniczną zakresu 80m. Moduł ten poprzedzony jest od strony anteny poprzez filtr dolnoprzepustowy zmontowany na oddzielnej małej płytce umieszczonej tuż przy gnieździe antenowym. Wejście odbiornika przy nadawaniu zwierane jest oddzielnym przekaźnikiem bezpośrednio do masy TR_xa.
W module tym modyfikacji poddany został fragment z filtrami kwarcowymi. Celem lepszego i identycznego dopasowania filtrów kwarcowych w obu torach TRx_a zastosowałem popularne tranzystory Fet BF245 jako bufory. Umożliwiło to jednocześnie łatwy sposób przesyłu sygnału w torze Rx_a na symetryczne wejście wzmacniacza p.cz MC1350. Sposób okazał się skuteczny z uwagi na wniesione również wzmocnienie sygnałów w.cz. Pasmo przenoszenia filtrów kwarcowych dobrałem na 2,4 kHz dla SSB.
Moduł ten zawiera wzmacniacz na MC1350, detektor z SA612, oraz wzmacniacz sygnału dla napięcia ARW i Smetra zrealizowany na LM386 z detektorem diodowym. Uzupełnieniem jest wzmacniacz mikrofonowy w standardowym już układzie z uA741. Nowością w tym układzie jest fakt że wykorzystałem możliwość sterowania toru Rx_a na symetrycznych wejściach układów wzmacniaczy MC1350 i SA612. Zapobiega to ewentualnym wzbudzaniom się któregokolwiek z nich, jak to miało miejsce w niektórych konstrukcjach qrp. Na schemacie narysowany jest sposób zasilania pinu 5 układu MC1350 napięciem regulacyjnym w zakresie 0 – 8V bądź to z układu automatyki, bądź też ręcznie z potencjometru regulacyjnego. Tak też zaprojektowałem płytkę. Ponieważ ARW w Mini_Maxie zrealizowałem we wzmacniaczu wejściowym w.cz odbiornika (Płyta Nr1_v02), wejście pin5 MC1350 wykorzystałem do ręcznej regulacji wzmocnienia p.cz realizowanej potencjometrem w zakresie 5 - 8V. Przekaźnik na wejściu SA612 umożliwia bardziej precyzyjne zrównoważenie modulatora DSB przy nadawaniu SSB, natomiast rozrównoważenie modulatora dla CW odbywa się napięciem stałym. Sposób ten jest prosty i skuteczny, wykorzystywany w wielu konstrukcjach ( Traper, Taurus ect..).
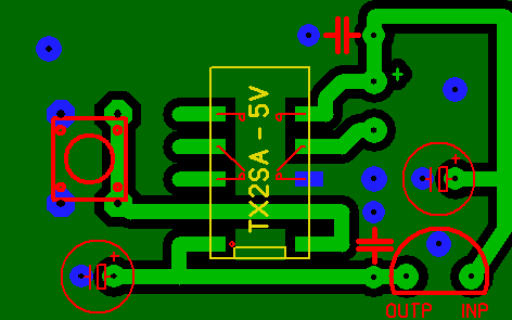
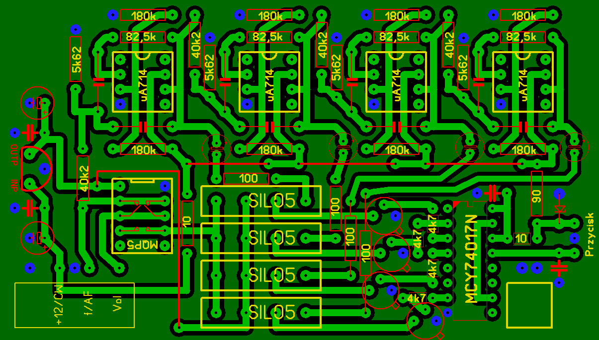
Moduł ten jest wykorzystywany jedynie przy odbiorze sygnałów CW. Jest to filtr aktywny o ograniczanym paśmie przenoszenia, oparty na układach uA741. Włączany jest do toru akustycznego podczas przełączania rodzaju pracy z SSB na CW, a szerokość pasma akustycznego wybierana jest przyciskiem umieszczonym na płycie przedniej Trx_a. Zastosowałem tu do przełączania licznik Jonsona MCY74017N pracujący niejako „na okrągło”. Podczas włączenia modułu ustawia się on w pozycji pierwszego ograniczania pasma przenoszenia filtru, a każde kolejne przyciśnięcie przycisku powoduje kolejne włączenie następnego stopnia zawężania. Po kolejnym 4_tym jego wciśnięciu licznik ustawia filtr w początkowym stanie, tak jak po włączeniu emisji CW. I tak „na okrągło”, aż do wyłączenia modułu. Po kolejnym włączeniu emisji CW filtr ustawia się w pozycji początkowej. Jako przycisk sterujący zastosowałem moduł z przekaźnikiem sterowanym mikroprzyciskiem o dłuższej osi, a płytkę z elementami umieściłem po wewnętrznej stronie panelu przedniego TRx_a. Elementy składowe za wyjątkiem mikroprzycisku montowane są od strony druku. Rysunek płytki znajduje się w komplecie materiałów w pliku.zip.
Moduł ten jest niejako przedłużeniem układu FK2007. Zawiera bufory dla wyjść z procesora sterujące przekaźniki wykonawcze układu BK i rodzaju pracy. W module tym umieściłem również wzmacniacz m.cz odbiornika. Dlaczego z układem UL1497? - bo jest lepszy niż LM386, oddaje większą moc na głośnik, moim zdaniem mniej szumi, ponadto wykorzystuję elementy posiadane w swoich zapasach. Wejście wzmacniacza jest blokowane przy nadawaniu do masy kluczem tranzystorowym poprzez rezystor 1k. Rezystor jest konieczny z uwagi na to że na wejście to przy nadawaniu podawany jest sygnał tonu akustycznego CW z FK2007.
Układ jest typowy. Wykorzystałem dwa niezależne kwarce dla SSB i CW, przy czym dla pracy telegraficznej kwarc jest przeciągany przy nadawaniu na częstotliwość o 800Hz różną od tej, przy której słuchamy sygnału telegraficznego.
Częstotliwość generatorów ustawiona jest odpowiednio dla:
SSB – 4.998,100 kHz
CW/Tx – 4.999,600 kHz
CW/Rx – 5.000,400 kHz
Odbiór sygnałów CW odbywa się na górnej wstędze względem filtrów, podobnie jak to jest realizowane w fabrycznych Trx_ach. Wyjściem sygnałów GFN odpowiednio dla SSB/CW steruje klucz tranzystorowy zasilany napięciami z przekaźników układu BK, lub napięciem kluczowania z FK2007 przy nadawaniu CW.
Układ elektryczny generatora VFO jest ten sam co w prototypie, poszerzony został jedynie o układ rozciągania zakresu strojenia oddzielnie dla SSB i CW. Jest to doskonały patent zaproponowany i zastosowany przez SP5CIB w jego Taurusie, gdzie Pan Janusz wprowadził również możliwość pracy emisją CW. Dodatkowo wprowadziłem też drugi zestaw diod pojemnościowych, aby była możliwość oddzielnego podstrajania się tzw. RIT.
Podstawa montażowa modułów. Nie opisuję bo wiadomo do czego służy. Zapewnia też praktycznie wszystkie niezbędne połączenia między modułami. Jedynie połączenia sygnałów w.cz wykonać trzeba przewodami w ekranie, lutując je bezpośrednio na podstawie. Z podstawy od strony modułów wyprowadzane są też niezbędne połączenia do FK2007 i potencjometrów instalowanych na płycie przedniej i tylnej TR_xa. Może bardziej elegancko wyglądałyby połączenia rozłączne na pinach i złącza np. SMA dla połączeń koncentrycznych?. Być może w kolejnej modyfikacji, jeśli taka zaistnieje, zastosuję takie rozwiązania.
Wymyśliłem sobie że praktyczniej będzie moduł FK2007 umieścić w specjalnie zaprojektowanej dla niego małej podstawce, łatwej do montażu na płycie przedniej TR_xa, niż lutować wiązki przewodów z pinami dla połączeń sygnałowych z tego podzespołu. I faktycznie nie zajmuje on wcale więcej miejsca, ułatwia natomiast zdecydowanie demontaż tego fragmentu konstrukcji chociażby dla celów serwisowych.
Mała płytka przykręcona tuż nad potencjometrami strojenia od strony wewnętrznej zawiera elementy RITa, umożliwiające dostrajanie w zakresie 2kHz, a także diody sygnalizacyjne LED.
Druga niejako część układu RIT, ustawiająca nadajnik na częstotliwości słuchania. Zmontowana na małej płytce przylutowanej do krawędzi płyty bazowej w okolicy płytki VFO i odpowiednio połączonej z płytą control, oraz suwakiem potencjometru dostrajania odbiornika. Schemat całości układu dostrajania znajduje się na schemacie VFO.
To niezbędny element serwisowy. Bez niej nie byłoby możliwości wykonania niezbędnych regulacji potencjometrami montażowymi, czy też trymerkami pojemnościowymi. Moduły instalowane są w pozycji pionowej z odstępem 20mm pomiędzy sobą.
To trzystopniowy wzmacniacz napięciowy i dwustopniowy wzmacniacz mocy z tranzystorami 2SC2078 i IRF510. Na wejściu zastosowałem transformator dopasowujący niską impedancję przewodu 50-cio omowego do wyższej na bazę tranzystora. Po zmontowaniu wraz z elementami zabezpieczającymi przed wzbudzaniem się poszczególnych stopni wzmacniacz ten „ruszył” od pierwszego włączenia, nie wykazując tendencji do wzbudzeń. Przy napięciu zasilania 14V uzyskałem moc wyjściową równą 4W dla CW i SSB.
Uwagi montażowe
Konstrukcja zmontowana jest na 7-miu płytkach o wym. 58 x 102 mm lub 58 x 76 mm (mniejszych) stanowiących poszczególne bloki modułowe.
Wszystkie zamontowane są na podstawie z laminatu, a połączenia z nią stanowią złącza PIN typowej konstrukcji do nabycia w sklepach z częściami elektronicznymi.
Na oddzielnej płytce o wym. 61 x 170 mm zmontowany został wzmacniacz mocy nadajnika.
Dodatkowe malutkie płytki opisane zostały w treści opisu budowy modułów.
Na ściance tylnej montowane jest gniazdo anteny, zasilania, słuchawek, mikrofonu i klucza.
Konkluzja
Zaprezentowany układ nadal stanowi znakomitą podstawę do poczynań konstruktorskich miłośników własnych konstrukcji, a ja, jako konstruktor tego TR_xa z ciekawością będę śledził próby jego ulepszeń i modyfikacji.
Do pobrania wersja ... Mini_Max_v02 – ….....opis.pdf
oraz..............................komplet materiałów w pliku.zip
….................................migawki z budowy w pliku.wmv
Pozdrawiam i Życzę Wszystkim udanych konstrukcji.
Rysio!
sp6ifn
Wrocław 01.10.2009r