Modulos
do receptor por
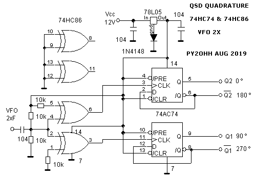
fase : modulo 4b
74HC86 com 74AC74 ou 74HC74 quadratura dividindo a frequencia do VFO
por 2.
Ou usando a frequencia de 2/3 do VFO.

Os circuitos de quadratura usando o VFO com duas vezes a frequencia,
não foi aceito pois a idéia original implicava em um
retardo em uma das entradas.
A idéia original veio deste site.
O esquema sugerido

Como podemos ver no esquema a porta inversora, adicionada em uma
das linhas, causa um atraso, o que resulta em uma diferença de
fase nas saidas do flip flop.
A solução veio lendo algumas coisas a respeito chegamos a
esta publicação
do blog do SOLDERSMOKE
Neste blog temos a idéia do colega DuWayne KV4QB do uso de
portas XOR e de outro colega sugerindo o uso do 74HC86. Foi o que
fizemos.
Esquema

O uso do 74AC74 é geralmente sugerido, devido aos tempos de
funcionamento serem menores e consequentemente atingem uma frequencia
maior.
Já o 74HC86 limita o uso, implicando que para este circuito
tanto o tipo 74AC74 como o 74HC74 terão funcionamento
equivalentes.
Ainda é
possível trabalhar com o VFO com frequencias mais
baixas que duas vezes a frequencia recebida, neste caso particular,
até uma frequencia menor que a recebida, o truque é usar
um terço da frequencia calculada ou seja o VFO a 2/3 da
frequencia recebida. Por exemplo para receber 28MHz
o VFO precisa estar a 2 x 28 = 56MHz ...mas se usarmos 56 / 3 = 18,667
MHz o receptor funciona tambem, pois usa o terceiro
harmônico e uma onda quadrada (que esta na saida do 74HC74) nada
mais é que a soma dos
harmonicos impares onde o terceiro tem uma energia muito grande.
Interessante que ao usar o terceiro hamônico a
banda lateral se inverte na recepção.
Video com VFO a
2x e a 2/3 da frequencia recebida
Desta forma
é possivel usar um AD9850 (Fmax 45MHz) por exemplo
em conjunto com o 74HC74, para cobrir até 40MHz (limitado a
frequencia maxima do HC86 e do HC74 cerca de 80MHz).
Um receptor SDR recebe em duas frequencias distintas, neste caso, como
exemplo VFO em 20MHz, dividido por 2 temos recepção em
10MHz, mas 20 x 3= 60MHz dividido por 2 temos tambem a
recepção em 30MHz.
Fotos do prototipo :


73 de py2ohh miguel