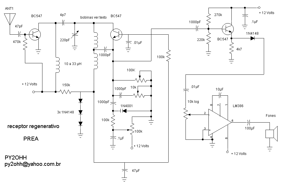
RECEPTOR REGENERETIVO PREÁ

PREÁ REGENERATIVE RECEIVER

Tropicalized version of the famous "Desert Ratt", regenerative receiver for SWLs, hobbists, listeners and radio hams.

It uses 3 NPN garden type transistors and a LM386 as the audio amplifier. This receiver can be regarded as a QRP (low power) because the regenerative stage uses some microwatts in order to work.

Schematic

Explanations + schematic (in portuguese)

Versão tropicalizada do famoso "Desert Ratt", receptor regenerativo para SWLs, hobistas, escoteiros e radioamadores.

Utiliza 3 transistores NPN de uso geral e como amplificador de áudio o LM386. Este receptor pode ser considerado um QRP (baixa potencia) pois na etapa de regeneração utiliza alguns microwatts para funcionar.

Esquema

Explicações + esquema

Home