ENGLISH begins after portuguese...please look down

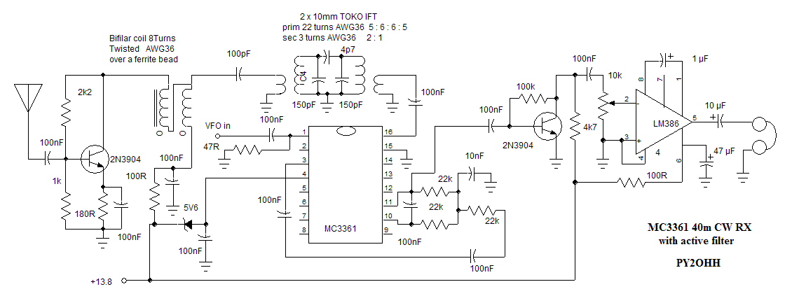
MC3361

Outro RX simples de 40m.

Aproveitamos o Mixer e o amplificador operacional interno, daria ainda para aproveitar o oscilador interno mas resolvemos usar um VXO que dispunhamos.

O amplificador operacional aqui esta configurado para ser um filtro passa baixas com corte em 1,5kHz, mas dá bem para ouvir SSB e o que fica muito bom é ouvir CW.

Para modificações veja o rx com mc 3361 anterior

Esquema

Para utilizar o amplificador operacional interno como filtro, o audio perdeu o ganho, assim tivemos que acrescentar um pré amplificador de audio.

A escuta de CW ficou bem confortavel, melhorando muito a faixa de passagem de audio, limitando as interferencias laterais.

RETORNAR

Other simple 40m RX.

We use the mixer and the Oamp, it is possible to use the internal oscillator but we had a ready VXO to use.

Here the Oamp is a active low pass filter cuttof 1.5kHz, it is very good to listening CW and the pass band dont kill the SSB signal.

For mods look at RX with MC3361 #1

Schematics

 

To use the Oamp as filter the audio gain deceases and we add an audio pre amplifier.

With the filter the CW signal are clear and some side band interference became better.

RETURN