Spoetniks Hoogeveen
De Veron afdeling Hoogeveen beschikt naast zes ARDF-zenders ook over een aantal spoetniks. Deze zijn in het verleden door diverse
afdelingsleden gebouwd. Er zijn er dan ook geen twee gelijk. Stuk voor stuk worden de zenders weer opgeknapt en gereed gemaakt voor gebruik.
Spoetnik 9.
Zender met melodie "Happy Birthday". Frequentie 145.620 MHz, Vermogen ca. 2 mW. De zender is voorzien van bananestekerbussen
voor de antennesprieten. Links drie Nicads van 3.6 V. (Backupcellen voor printmontage.) Deze zender werkt.

Gebouwd door: Emiel PE1JMP
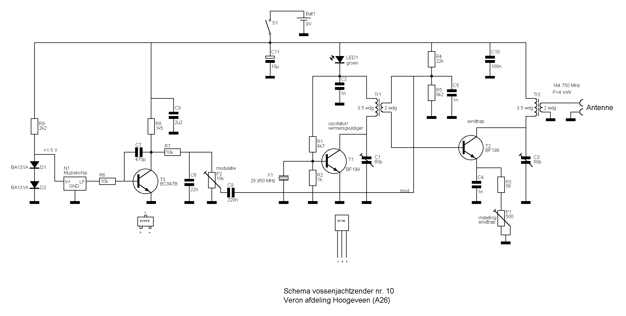
Spoetnik nr 10.
Deze zender is inmiddels weer in bedrijf. Voorzien van een "nieuwe" accu en toegevoegd een versterkertje/laagdoorlaatfilter
voor de modulatie. Door dit filter is het gemoduleerde signaal een stuk minder breed geworden.
Frequentie: 144.750, modulatie: muziekchip (kerstliedjes), uitgangsvermogen ca. 4 mW. Bereik: enkele honderden meters.

Schema (gif-formaat)
Schema (splan4.0-formaat)
Gebouwd door: Lambert PA3ELN
Spoetnik nr 11.
Deze is al bij twee vossenjachten dit jaar gebruikt. Op dit moment in revisie. De modulatie is wat zacht en het uitgangsvermogen ligt
rond de 1 mW, dit zou met de gebruikte tor (BF199) ongeveer 4 mW moeten kunnen zijn.
Tijdsturing met een CD4060 en een CD4020.
Frequentie: 144.750, modulatie: wisseltoon, zender schakelt aan en uit, uitgangsvermogen ca. 4 mW. Bereik: enkele honderden meters.
Schema: wordt getekend.

Gebouwd door: Lambert PA3ELN