Next Up Previous Contents

2 Popis funkce

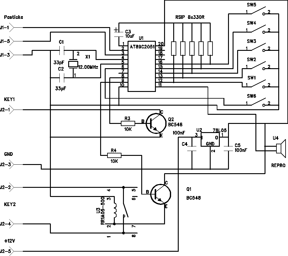
Popis funkce Schmema klice je na obrazku c. 1. Srdcem kllice je procesor firmy Atmel AT89C2051. Procesor je taktovan na frekvenci 12Mhz. Na port P1 je pripojeno 5 talcitek, ktere ovladaji pameti. Na port P3.2 je pripojeno tlacitko stop/shift. Na port P3.7 je pripojen piezomenic nebo maly reproduktor, ktery slouli jako zvukovy vystup. Pasticka je pripojena na porty P3.0 (carky) a P3.1 (tecky). Na portech P3.4 a P3.5 jsou pripojeny klicovaci trazistory a rele. Vystup je vyveden na petikolikovy konektor. Klic je napajen bud z 9V baterie nebo ze zdroje o napeti 7-25V. Toto napeti je v klici stablizovano na 5V obvodem 78L05.

schema

Obr. 1: Schema zapojeni


Next Up Previous Contents