An experimental spectrum analyzer based around the work done by W7ZOI & K7TAU.
Mostly based on junk box or easy to find, low cost components - hence the sloppy design. This is currently an in progress project. It will probably never be finalized and always updated.
Prerequisite reading from the original W7ZOI & K7TAU QST articles : August 1998 and September 1998.
Block diagram overview (12k GIF).
Schematics
New Version
Rework of the original design using (mostly) the same components. Does not have any spurs.
- Sweep & Sync Section (72k PNG)
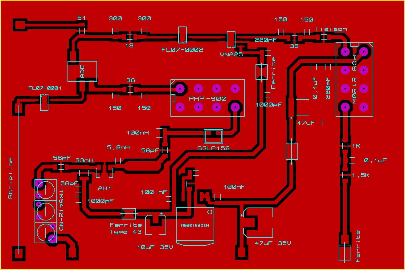
- 1st LO & Mixer Section (65k PNG) (PCB)
- 2nd LO & Mixer Section (101k PNG) (PCB)
- 3rd LO & Mixer Section (65k PNG) (PCB)
- 10.7 MHz IF Resolution Filters Section (50k PNG) (PCB)
- 10.7 MHz IF & Log Amp Section (65k PNG) (PCB)
See the Motorola MC3361 datasheet for a simple, narrowband FM demodulation schematic. Use a LM386 for the audio amp.
Pictures
Tracking Generator Add-On
Block diagram overview (6k GIF).
Tracking generator pictures.
Notes
- I found the main 1100 - 2100 MHz Z-Comm VCO in an old satellite receiver thingy. A Mini-Circuits POS-2120W should be a good substitute.
- M/A-Com lowpass filters, Sirenza MMICs and WJ mixers and amplifiers can be ordered from Richardson Electronics
- 70 MHz IF SAW filters, CLV1137 VCO from SHF Microwave Parts
- 1100 MHz IF Toko BPF, 25 kHz 10.7 MHz resolution filter, LM833 and misc parts from Digi-Key
- Torroids from Kits and Parts
- AD603 and AD8307 from Analog Devices
- Mini-Circuits filters and mixers from RF Parts Co.
- There are about 4 million little quirks and bugs in this design
Links
- Homebrew 100 MHz spectrum analyzer
- W7ZOI/K7TAU Spectrum Analyzer Constructed by N8QOH
- Homebrew Spectrum Analyzer Project
- Tektronix TR503-Compatible Tracking Generator by KE5FX
- Build a 1000 MHz RF Spectrum Analyzer Inexpensively by Scotty Sprowls
- 100 MHz Spectrum Analyzer by Iulian Rosu, YO3DAC / VA3IUL
Datasheets
- Z-Comm CLV1137 VCO (46k PDF)
- BPM70MSA 70 MHz SAW Filter (16k PDF)
- WJ AG101 70 MHz IF Amplifier Application Note (150k PDF)
- M/A-Com FL07-0001 DC-1000 MHz Low Pass Filter (52k PDF)
- Micrel MIC29152 LDO Voltage Regulator (148k PDF)
- Motorola MC3361 NBFM IF Demodulator (213k PDF)
Return to Green Bay Professional Packet Radio for more info and contact information.