Measuring
the MFJ-949B Antenna Tuner
Determining the Capacitance and Inductance Ranges of this T-Network
Antenna Tuning Unit
by Dr. Carol F. Milazzo, KP4MD (posted 18 February 2011)
E-mail: [email protected]
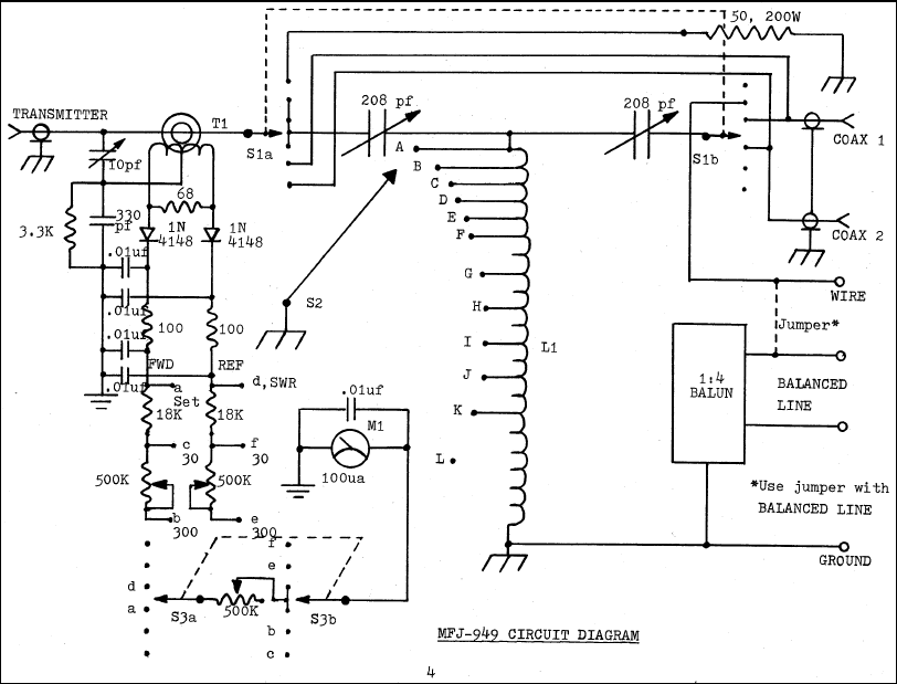
The MFJ-949 Deluxe Versa Tuner II is a popular T-network antenna tuning
unit used by many amateur radio operators. It is rated for 300 watt
operation over the range 1.8 to 30 MHz and includes a non-inductive 50
ohm dummy load, a standing wave ratio bridge, an internal 4:1 voltage balun,
and can select between two SO-239 coaxial outputs and a balanced line or
wire antenna. Despite several revisions to the associated circuitry
that have occurred since 1979, the tuner's core functional design has remained
a T-network composed of two Oren Elliott 32APL208DE 15.9-208 pF variable capacitors1 and an air core
inductor with 12 switch-selectable taps (Figs. 1 and 2).
|
|
|
Fig. 1. MFJ-949B Schematic Diagram (1979)
|
Fig. 2. MFJ-949E Schematic Diagram (2011)
|
I have been recently been evaluating antenna system parameters and wished
to use tools such as Schmidt's "T-Network
Tuner Simulator"2 and Duffy's "T
match efficiency estimator,"3 For this I needed to
determine the actual values of inductance and capacitance that the tuner dial
settings represented. To accomplish this I connected an MFJ-202B
noise bridge to the tuner's "Coax 1" connector with a 2 foot RG-58/U jumper
cable. With the plates of the "Transmitter" capacitor fully opened
to minimize the loading effect of the circuitry on the transmitter side
of the network coil, Table 1 lists the measured resonant frequencies with
each setting of the Inductor switch and with the "Antenna" capacitor set
at "0" on the dial (maximum capacitance or nominally 208 pF), at "3" on
the dial (plates meshed half way), and at "6" on the dial (minimum capacitance).
The inductance value for each setting of the inductor switch was calculated
from its resonant frequency with the capacitor set to 208 pF. For
each of these inductance values, the capacitance values with the Antenna
capacitor at the minimum and ½ meshed settings were calculated from
the measured resonant frequencies. The mean of these values was then
calculated for each capacitor setting. All these figures are listed
in Table 2.
Inductor
Dial |
Resonant Frequencies kHz |
Capacitor
Dial "0"
208 pF |
Capacitor
Dial "3"
½ meshed |
Capacitor
Dial "6"
min. pF
|
|
A
|
11480
|
15350
|
27250
|
|
B
|
10370
|
14000
|
27100
|
|
C
|
8950
|
12130
|
24100
|
|
D
|
7500
|
10370
|
20880
|
|
E
|
6680
|
8950
|
17750
|
|
F
|
5860
|
7750
|
15270
|
|
G
|
4700
|
6240
|
11840
|
|
H
|
3930
|
5200
|
9700
|
|
I
|
3410
|
4490
|
8275
|
|
J
|
3020
|
3980
|
7250
|
|
K
|
2730
|
3580
|
6490
|
|
L
|
1930
|
2510
|
4460
|
Table 1. Measured resonant frequencies
|
|
| Inductor |
Capacitor
Dial "0" |
Capacitor
Dial "3" |
Capacitor
Dial "6" |
| Dial |
Calc.
µH |
Res. Freq.
kHz |
pF |
Res. Freq.
kHz |
Calc.
pF |
Res. Freq.
kHz |
Calc.
pF
|
|
A
|
0.92
|
11480
|
208
|
15350
|
116.3
|
27250
|
36.9
|
|
B
|
1.13
|
10370
|
208
|
14000
|
114.1
|
27100
|
30.5
|
|
C
|
1.52
|
8950
|
208
|
12130
|
113.2
|
24100
|
28.7
|
|
D
|
2.16
|
7500
|
208
|
10370
|
108.8
|
20880
|
26.8
|
|
E
|
2.73
|
6680
|
208
|
8950
|
115.9
|
17750
|
29.5
|
|
F
|
3.55
|
5860
|
208
|
7750
|
118.9
|
15270
|
30.6
|
|
G
|
5.51
|
4700
|
208
|
6240
|
118.0
|
11840
|
32.8
|
|
H
|
7.88
|
3930
|
208
|
5200
|
118.8
|
9700
|
34.1
|
|
I
|
10.47
|
3410
|
208
|
4490
|
120.0
|
8275
|
35.3
|
|
J
|
13.35
|
3020
|
208
|
3980
|
119.8
|
7250
|
36.1
|
|
K
|
16.34
|
2730
|
208
|
3580
|
121.0
|
6490
|
36.8
|
|
L
|
32.69
|
1930
|
208
|
2510
|
123.0
|
4460
|
39.0
|
Mean Calc.
Cap. values |
Mean
Dial "0" pF |
208 |
Mean
Dial "3" pF |
117.3 |
Mean
Dial "6" pF |
33.1 |
Table 2. Calculated inductance and capacitance
values
|
Linear regression of the mean calculated capacitance values produced
the following formulas relating capacitor dial settings and their equivalent
capacitances:
C(pF) = 208-29.25*Dial and Dial = (208-C(pF))/29.25
These values were used to produce Table 3 for dial settings of the inductor
and capacitors with their equivalent values of inductance and capacitance.
For comparison, Table 4 lists Duffy's calculations for the equivalent values
of inductance and the input capacitance for the MFJ-949E antenna tuning
unit. Note that similar to Duffy's finding, the 33 pF mean minimum capacitance
is about twice the 15.9 pF minimum stated in Oren Elliott's specifications for
the 32APL208DE variable capacitor, likely due to significant stray capacitance in
the tuner construction. In the MFJ-949E, the inductor switch is labeled in an order
reverse to that of the MFJ-949B, and the capacitor dial range is marked
from 0 to 10 instead of from 0 to 6. Also, the current study measured
the output or "Antenna" capacitor while Duffy measured the input capacitor.
| Inductor |
Capacitor |
| Dial |
µH |
Dial |
pF |
|
A
|
0.9
|
0
|
208
|
|
B
|
1.1
|
0.5
|
193
|
|
C
|
1.5
|
1
|
179
|
|
D
|
2.2
|
1.5
|
164
|
|
E
|
2.7
|
2
|
150
|
|
F
|
3.5
|
2.5
|
135
|
|
G
|
5.5
|
3
|
121
|
|
H
|
7.9
|
3.5
|
106
|
|
I
|
10.5
|
4
|
91
|
|
J
|
13.4
|
4.5
|
77
|
|
K
|
16.3
|
5
|
62
|
|
L
|
32.7
|
5.5
|
48
|
|
|
6
|
33
|
Table 3. Dial settings and equivalent values
for MFJ-949B
|
|
| Inductor |
Input
Capacitor |
| Dial |
µH
|
Dial
|
pF
|
|
A
|
26
|
0
|
228
|
|
B
|
17
|
1
|
208
|
|
C
|
14
|
2
|
188
|
|
D
|
11
|
3
|
168
|
|
E
|
8.3
|
4
|
148
|
|
F
|
6.0
|
5
|
128
|
|
G
|
3.9
|
6
|
108
|
|
H
|
3.0
|
7
|
88
|
|
I
|
2.1
|
8
|
68
|
|
J
|
1.4
|
9
|
48
|
|
K
|
0.86
|
10
|
28
|
|
L
|
0.47
|
Table 4. Dial settings and equivalent values for
MFJ-949E by
Duffy, VK1OD
|
The accuracy of the measurements made on the MFJ-949B antenna tuner is
dependent on the assumption that the maximum capacitance is 208 pF as stated
by the manufacturer, and the assumption that when set to minimum, the "Transmitter"
capacitor and other stray capacitance do not add significant shunting capacitance
across the inductor.
REFERENCES
-
"Oren Elliott
32APL208DE Capacitor Specifications"
-
"T-Network Tuner
Simulator," Schmidt, K, W9CF
-
"T match efficiency estimator,"
Duffy, O, VK1OD
Return to KP4MD Home Page