IN3LBQ on the Hühnerspiel (Amthorspitze) - photo by IN3OTD

12 b PC parallel port ADC

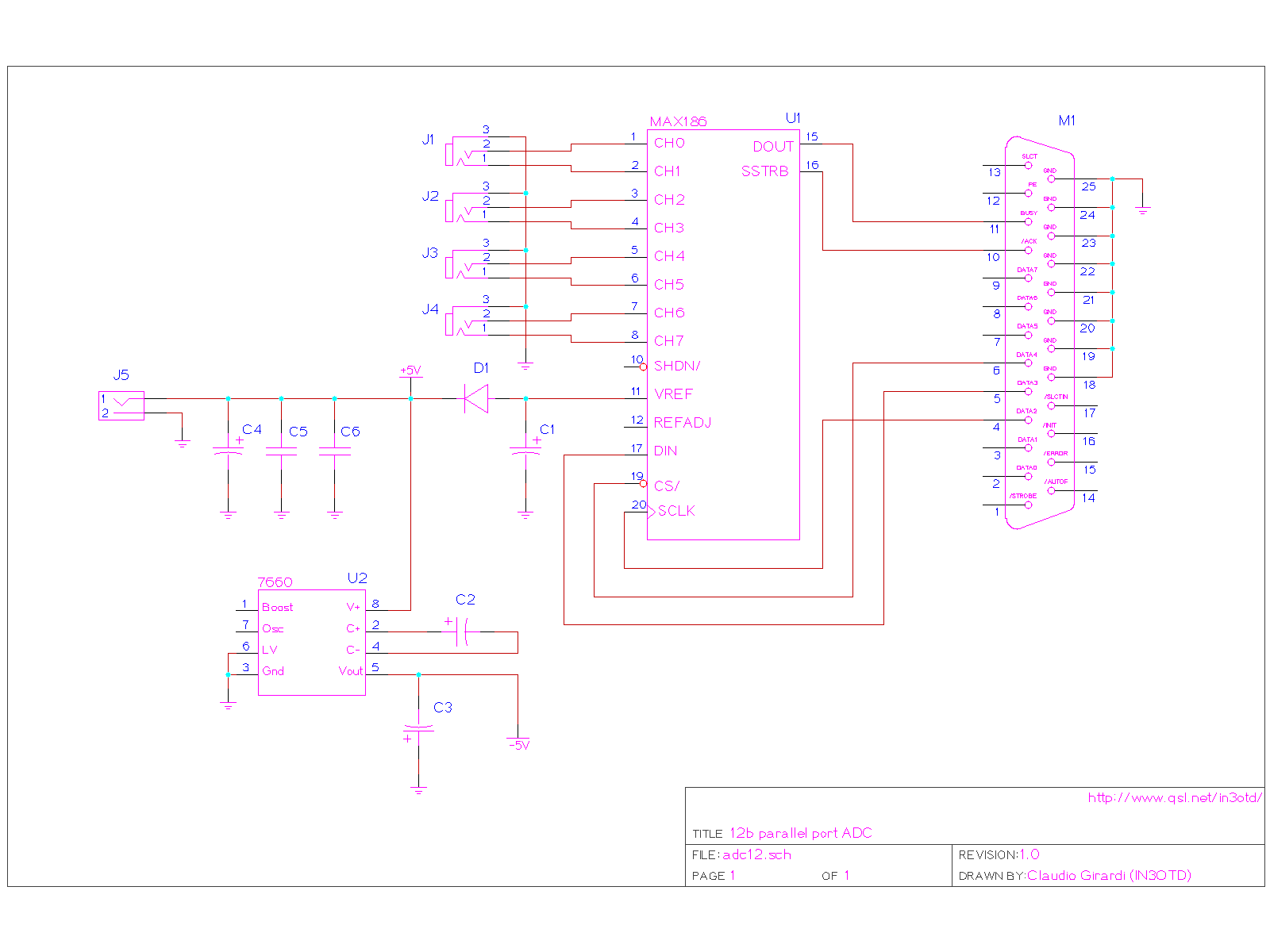
This simple PC parallel port ADC has 12 b resolution, four differential input channels and is it's quite fast; the chip itself (MAX186) is able to go up to 133 ksamples/s, but the actual speed will be determined by the software used. I wrote a simple C program to test the ADC with Linux; it acquires a selectable number of samples (default 1000 samples for every channel) and computes the acquisition time and the mean values and variances for the four channel readings. Tested on a PC with a 333 MHz AMD K7 processor this circuit had a throughput of about 2.5 ksamples/s

Here is the complete ADC schematic (click on the image to enlarge): 12 b ADC schematic Bill of materials

Download the tar file (47 kB) with schematic in PNG format, BOM, circuit description and some C code to test the ADC using Linux.