G4USP

Page last updated: 29/09/2012

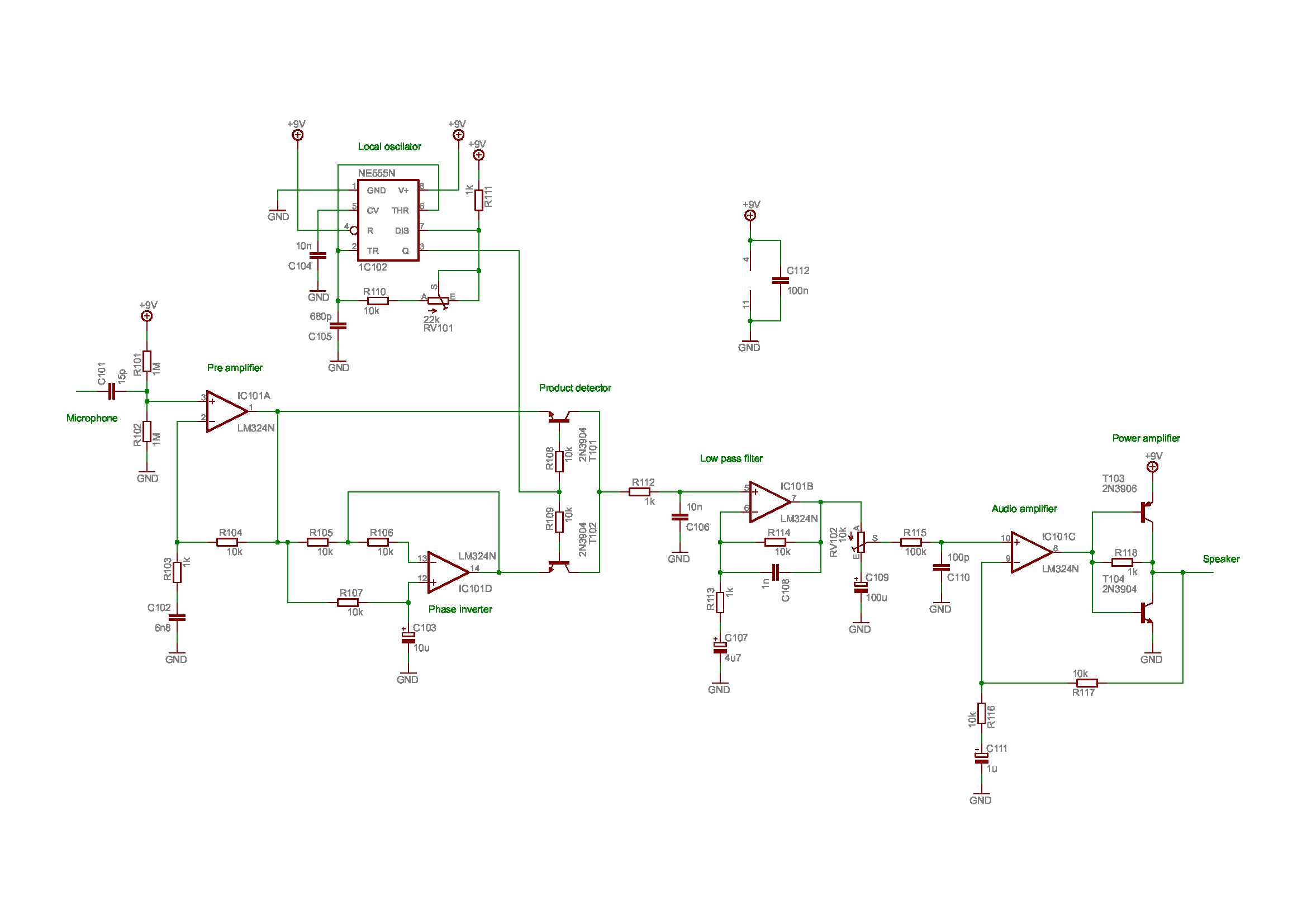
Bat detector #2 main unit schematic

BACK  HOME