bandeau

Testeur de quartz

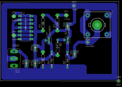
Schéma de l'oscillateur G3UUR



Capa en // commutable pour lire la résonnance série ou parallèle. On enfiche le quartz à mesurer sur le support, la lecture se fait sur un oscillo ou un fréquencemètre branché sur la BNC.

Testeur
Testeur
Testeur


Fichiers Eagle

G3UUR.sch
G3UUR.brd
retour