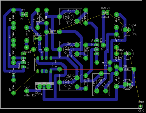
D'après un schéma de DL3JIN. Suite à un crash de DD j'ai perdu mes fichiers Eagle, je présente les JPG mais je ne peux pas les mettre en téléchargement.



Comme beaucoup de bidouilleurs j'aime bien m'amuser à faire des circuits mais j'apprécie moyennement la fabrication des boitiers, c'est pour çà que mes cartons à chaussures se remplissent de montages. Quand je trouverai la motivation je pense que je ferai un seul gros boitier regroupant plusieurs appareils, le millivoltmètre, le géné BF XR2206 ainsi que d'autres en projets.