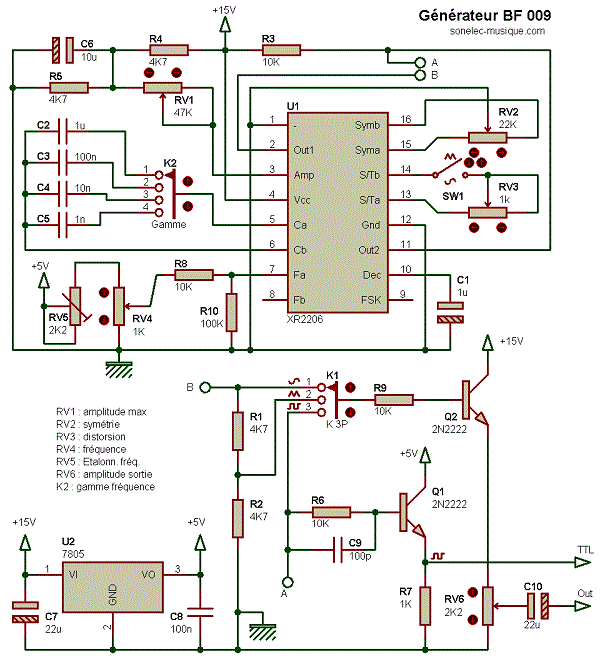
Générateur BF qui utilise un circuit EXAR XR2206 qui a fait ses preuves, le schéma vient du site Sonelec.

Schéma et routage refait sous Eagle Free:

Gravure sur une plaque de bakélite.
Comme on peut s'y attendre avec le XR2206 les signaux sont très propres.