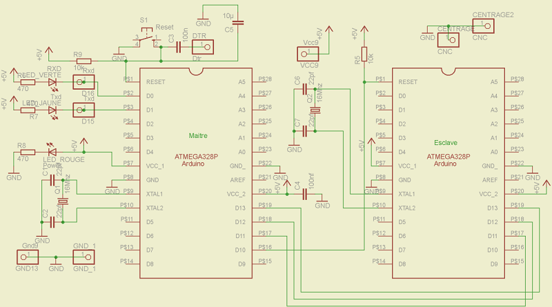
Il arrive parfois que le bootloader d'un arduino se corrompe ce qui se traduit par un disfonctionnement de l'arduino. Il faut alors recharger un bootloader valide dans l'atmega concerné à partir d'un autre arduino fonctionnel. Cette carte permet de faire cette opération plus confortablement qu'avec un montage sur breadboard. Quand on est plongé dans un projet passionnant on n'a pas toujours envie de se prendre pour cette manip, cette carte trouvera sa place dans la caisse à outils de l'arduinoiste.
Un peu fastidieux de recharger un bootloader dans un arduino.

Le montage comprend un atmega328 maître et un support à insertion nulle ou se positionnera l'esclave à réinitialiser.


