bandeau

Alim 24v 4A



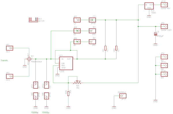
Une application du régulateur L200 bien connu. Il me fallait une alim 24v pour alimenter les drivers L298 de ma petite CNC en médium.

Drivers Drivers

Entièrement montée avec de la récup cette alim fonctionne très bien, le boitier vient d'un vieux chargeur de batterie, tous les autres composants proviennent de démontages divers.

Drivers Drivers

N'ayons pas peur de tout surdimensionner :D. J'ai surtout utilisé ce que j'avais dans mes tiroirs

Drivers

Pour alimenter les drivers de ma petite CNC il me fallait aussi du +5v. J'ai rajouté une petite plaque régulation pour me faire du 5v à partir du 24v.

Drivers


Fichiers Eagle

24v4A.sch
24v4A.brd




retour