bandeau

VFO numérique F6FCO à base d'arduino

Utilisation de l'AD9850, générateur de fréquence DDS capable de monter jusqu'à 40Mhz qu'on trouve pour une bouchée de pain chez le chinois. Associé un microcontrôleur on peut en faire un superbe VFO (oscillateur à fréquence variable) pour piloter un émetteur ou un récepteur. Un travail tout trouvé pour l'arduino, ici réduit à sa plus simple expression: l'Atmega328P équipé de son bootloader. Le réglage de fréquence se fait par un encodeur rotatif.


Petit travail sous Eagle Free, schéma et implantation. L'arduino envoie un mot binaire sur le DDS AD9850, la valeur de ce mot binaire conditionne la fréquence. En sortie du DDS (ZOUT2) on retrouve une belle sinusoïde qui est préamplifiée par le 2N2222 (préampli emprunté à F6BCU). La variation de fréquence se fait par un encodeur rotatif.


Schéma.

Elecro

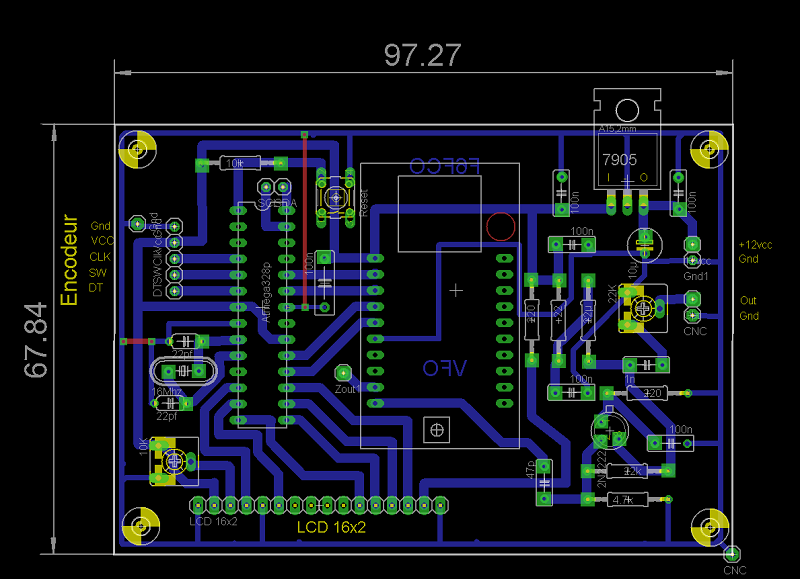
Implantation.

Elecro

Essais sur Breadboard avec un UNO d'origine et quelques mesures avant de lancer les hostilités.

Elecro

Essai avec un FCOduino.

Elecro

Essais d'affichage de la fréquence concluants avec un petit fréquencemètre acheté en kit il y a longtemps sur la bay à un OM Hindou dont j'ai oublié le call. C'était juste un petit test, un écran LCD sera adjoint au montage final.

Elecro

Ensuite gravure du PCB avec ma vieille SUZ4NN3 en bois (qui est maintenant chez Fred F8DHA).

Elecro

Tout tient sur un petit circuit imprimé, à gauche l'atméga328, au centre l'AD9850, à droite le préampli. En bas la série de connections pour l'écran LCD.

Elecro

Montage rapide sur une planchette de bois pour les premiers essais.

Elecro

Sur 1,8Mhz le signal n'est pas super joli.

Elecro

3,5Mhz c'est un peu mieux mais bof.

Elecro

7Mhz et au-dessus, signal parfait, çà tombe bien je ne trafique que sur 40 et 30m.

Elecro Elecro

10Mhz.

Elecro

Le code du VFO.







retour