J'utilise beaucoup le Testeur de niveaux dans mes projets, il permet de connaître instanément le niveau logique sur une pin du microcontrôleur ou sur une piste de PCB rapidement et sans sortir la grosse artillerie. Je ne sors l'analyseur logique que pour les gros projets, pour vérifier un niveau ou un changement de niveau rapidement la sonde est bien plus pratique et rapide. J'utilise cet outil depuis les années 80, grande époque ou la technologie TTL et CMOS étaient les reines. J'ai encore mon premier testeur qui à plus de 40ans et fonctionne toujours.
Il permet de visualiser ces niveaux:
- 0 à 0.8v -> niveau logique bas (0) --> affichage rouge
- 0.8v à 2v -> zone grise (pas un niveau logique) --> afficheur éteint
- 2v à 5v -> niveau logique haut(1) --> affichage vert
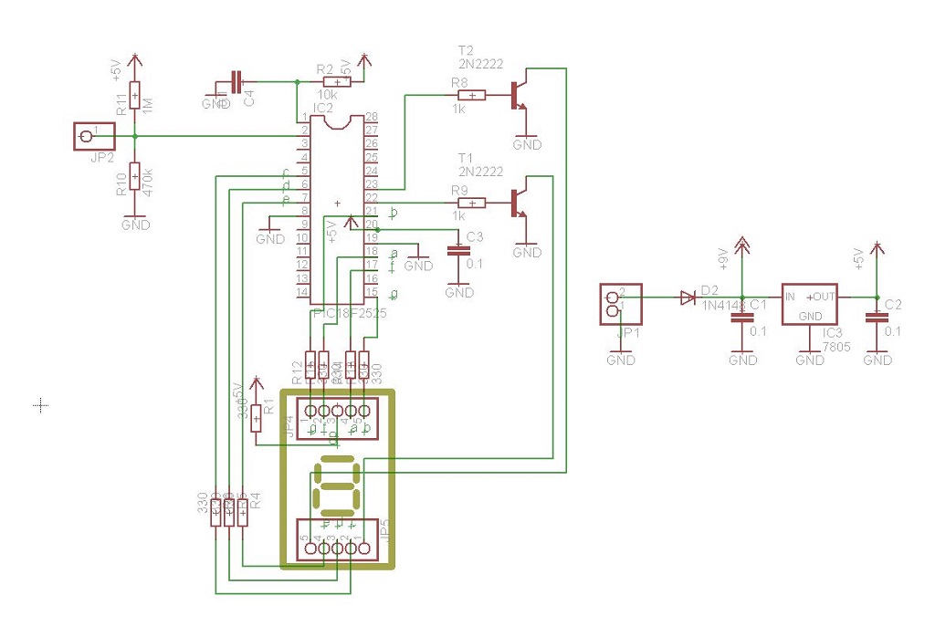
On envoie la tension analogique mesurée par la pointe de la sonde sur une des broches supportant la conversion analogique/numérique, ici AN0, cette tension est transformée en un mot binaire. Le programme teste ce mot par une série de conditions qui
vérifient si on est haut ou bas et allument les segments concernés, l'afficheur reste éteint en zone grise. Pour rendre l'appareil portable il est alimenté par un accus 9v rechargeable par USB C.
Le schéma de principe et schéma Eagle:

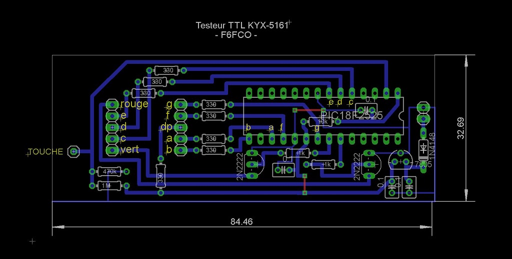
Implantation PCB
Pinout de l'afficheur 7 segments bicolore KYX-5161
PCB et accus 9V logé dans un boitier réalisé avec des chutes de plexy.
Utilisation
Code hexa pour affichage H/L
Code hexa pour affichage 1/0