La sonde logique est un outil que j'affectionne particulièrement et c'est certainement avec le multimètre l'outil de mesure que j'utilise le plus souvent dans mon labo. Je ne sors l'analyseur logique que pour les gros projets, pour vérifier un niveau ou un changement de niveau rapidement la sonde est bien plus pratique et rapide. J'utilise cet outil depuis les années 80, grande époque ou la technologie TTL, puis CMOS étaient les reines. J'ai encore mon premier testeur qui à plus de 40ans et fonctionne toujours.
Utilisation de l'ADC des PIC pour construire une sonde logique. Petit rappel des niveaux TTL:
- 0 à 1.4v -> niveau logique bas (0)
- 1.4v à 2.4v -> zone de transition (pas un niveau logique)
- 2.4v à 5v -> niveau logique haut(1)
On envoie la tension analogique mesurée par la pointe de la sonde sur une des broches supportant la conversion analogique/numérique, cette tension est transformée en un mot binaire. Le programme teste ce mot par une série de conditions qui
vérifient si on est bas, indéterminé ou haut et allument la led concernée.
L'algorithme

Le programme, fichier init.asm
Le programme, fichier main.asm
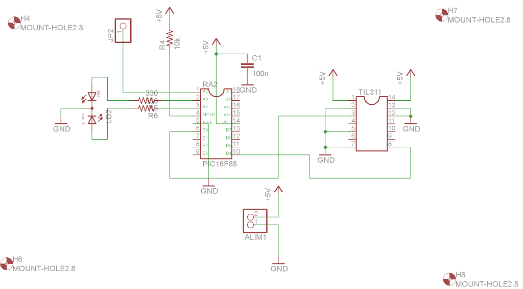
Le schéma:

L'implantation, emporté par mon élan j'en ai gravé deux, sur le premier j'ai ajouté un TIL311 (facultatif) qui affiche 0 ou 1 pour faire "genre", si on n'y prête pas attention l'électronique pourrait vite devenir triste. Le TIL311 date d'une époque
ou les hommes partaient chasser, les femmes ceuillaient et les ordinateurs se programmaient directement en hexadécimal. Cet afficheur est capable d'afficher les 16 valeurs hexa (0 à F) à l'aide d'une petite matrice à diodes du plus bel effet.
Contrairement à ses cousins à 7 segments il est commandé en lui envoyant un mot binaire sur ses 4 entrées, ici comme on ne lui demande de n'afficher que 0 ou 1 seule l'entrée sur la pin3 est utilisée, les autres sont sur la GND. Le TIL311 est carrément
sous-employé ici mais c'est toujours mieux que de vieillir dans un tiroir.
J'ai cru bien faire en utilisant une led bicolore rouge/vert mais c'est finalement une mauvaise idée, les états fugitifs sont moins évidents à observer, sur le circuit de droite j'ai remplacé cette led bicolore par deux leds conventionnelles bien plus
pratiques.
Les deux PCB gravés en siamois, ils seront ensuite séparés à la scie à métaux.

Gravure:
La pointe de touche est une vulgaire pointe à bois soudée sur le PCB et recouverte de gaine thermo.
Vidéo.
Mise au point du circuit et premiers tests. Quand on sonde le programme détecte le niveau de tension du point à mesurer et allume la led correspondante, vert (1) pour niveau haut et rouge (0) pour niveau bas, dans la zône de transition aucune led ne s'allume.