Quand on joue avec les microcontrôleurs çà fonctionne rarement du premier coup. Dans ces cas là on recherche le bug dans le code mais çà peut-être aussi un pbm hardware, une pin du chip H.S, une erreur de câblage ou un composant qui ne fonctionne pas. Pour vérifier tout çà on peut être armé d'un multimètre, oscillo ou encore un analyseur logique.
Pour ma part mon petit testeur de niveaux logiques me suffit pour résoudre la plupart de ces problèmes, je ne sors la grosse artillerie que pour des signaux impossibles à voir à l'oeil nu pour cause de fréquences trop élevées.
Mon premier testeur fabriqué dans les années 80 à la grande époque des circuits TTL et CMOS et toujours d'actualité avec les microcontrôleurs, il fonctionne toujours:
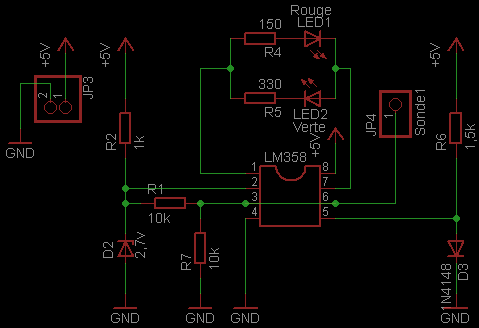
Le schéma:

Implantation, le PCB est conçu pour servir comme un stylo:

Vu la petite taille plutôt que de fabriquer un boitier je vais couler le circuit dans la résine polyester. Fabrication du moule:
Coulée de résine:
Un peu de ponçage pour lui donner la forme idéale et finition au papier de verre de plus en plus fin et lustrage au Mirror. Je l'ai équipé d'une pointe amovible pour pouvoir brancher un cordon équipé d'une fiche banane ou d'un grip-fil si on veut avoir les deux mains libres:
La pointe de touche est faite avec une prise banane femelle et une mâle dans laquelle j'ai soudé une pointe, l'isolation est faite avec de la gaine thermorétractable.
Branché sur la platine PIC ecole V.3, l'alimentation en +5vcc est munie d'un connecteur câblé en détrompeur, une inversion de polarité serait fatale à l'appareil:
Mesure d'un état haut
Mesure d'un état bas