Quand on veut reprogrammer un atmega déjà en place sur un projet il faut l'ôter de son support, le placer sur un arduino, le reprogrammer, l'ôter
pour le replacer sur le projet.
C'est lourd et on risque de tordre les pins avec toutes ces manips, sans parler qu'on n'a pas toujours un arduino disponible sous la main à ce
moment-là.
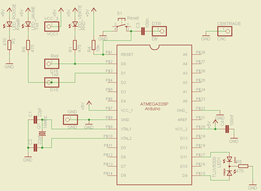
Cette petite carte trouvera sa place dans la caisse à outils de l'arduinoiste, à coté de la carte bootloader. Avec son support à insertion nulle elle limite les dégâts et permet de travailler plus confortablement.


La programmation se fait via un module FTDI
