bandeau

Interface Raspberry PI vers DB25 pour CNC 3axes V4



Une autre carte interface GPIO raspi/DB25. Toujours les mêmes buts:
- protéger le GPIO du raspi d'éventuel souci venant des drivers.
- faire la conversion de niveaux raspi3.3v -> drivers 5vcc et drivers 5vcc -> raspi 3.3v.
- éviter le suicide chez ceux qui utilisaient déjà Linuxcnc avec un Pentium/DB25, qui regrettent le bon vieux temps et qui ne veulent pas re-câbler leurs boitiers drivers.
- éviter de faire un emprunt pour ceux qui la mort dans l'âme seraient tentés d'aller acheter une carte MESA (j'en ai fait partie mais j'ai résisté, c'est bien plus amusant de concevoir sa propre carte que l'aller faire un chèque).
- éviter l'aberration d'utiliser LinuxCNC par liaison USB alors qu'il est codé dans le noyau Linux sans sur-couche.


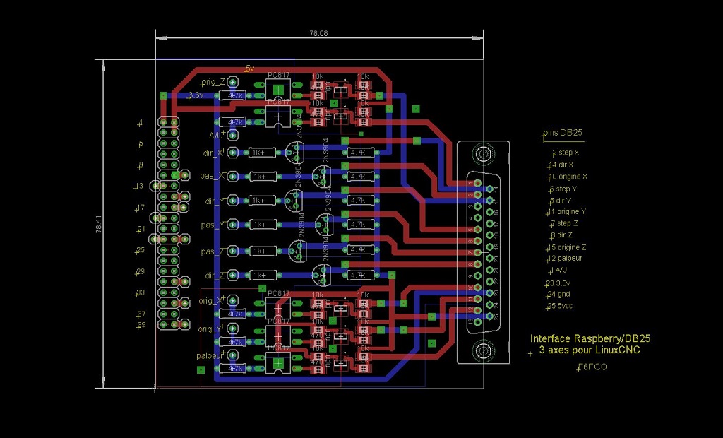
Comme les V.2 et V.3 cette carte sert d'interface entre le GPIO du Raspberry PI et une sortie DB25 pour garder la compatibilité avec les machines tournant avec LinuxCNC sur de vieux Pentiums équipés en DB25. Board gravé en double-face selon la technique décrite sur cette page. En utilisant cette fois des MOSFETS pour la transition des signaux GPIO 3.3v à 5v des voies output (step/dir). J'aurais pu en utiliser aussi pour les voies input (origines/palpeur/au) mais la transition des niveaux se faisant dans ce sens du 5v vers 3.3v et le GPIO du PI fonctionnant en 3.3v étant particulièrement susceptible j'ai préféré assurer en utilisant des optocoupleurs. Pas d'isolation ¨galvanique les gnd étant communes mais au moins une isolation optique, on espère qu'un éventuel souci vendant du driver sera bloqué par le couple 2N2222/PC817. J'ai utilisé des composants discrets et cms suivant l'existant dans mes réserves. Les voies input ne gérant que des changements de niveaux les lents PC817 font très bien l'affaire. Les configurations HAL (attribution des pins) de chaque machine pouvant être différentes et pour ne pas faire une interface figée et la rendre adpatable à toutes les configurations, j'ai opté pour des liaisons voies/pins par straps laissant la possibilité à chacun de relier les voies aux bonnes pins GPIO selon sa propre config réglée dans le fichier .HAL


Schéma interface DB25


cyber

Implantation interface PCB. A noter que pour simplifier le routage les PC817 ont une pin soudée en face top.


cyber

La carte testée sur table et fonctionnelle, reste juste à placer les straps pour la configurer selon mon système. Fichiers Eagle et gcode dispo pour ceux intéressés. Les traces blanches sont une réaction pas très esthétique entre le flux des CMS et la laque pour cheveux que j'utilise en vernis (je vais changer de marque):


cyber








retour